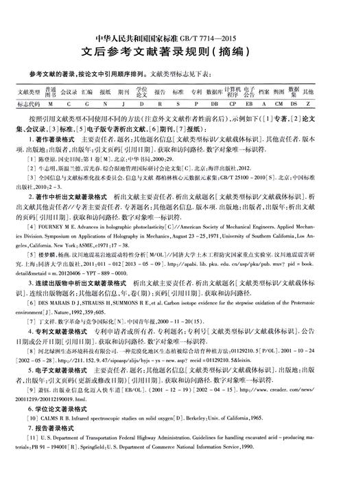
著作类的参考文献是学术写作中不可或缺的组成部分,它不仅体现了作者的研究基础和学术严谨性,也为读者提供了追溯原文、深入研究的线索,规范的参考文献写作需要遵循一定的格式和原则,不同的学科领域和出版机构可能采用不同的标准,如GB/T 7714-2025《信息与文献 参考文献著录规则》、APA格式、MLA格式等,本文将以国内普遍使用的GB/T 7714-2025格式为基础,详细说明著作类参考文献的写作方法,并辅以实例说明,同时介绍其他常见格式的差异,最后通过FAQs解答常见疑问。

GB/T 7714-2025格式下著作类参考文献的基本要素
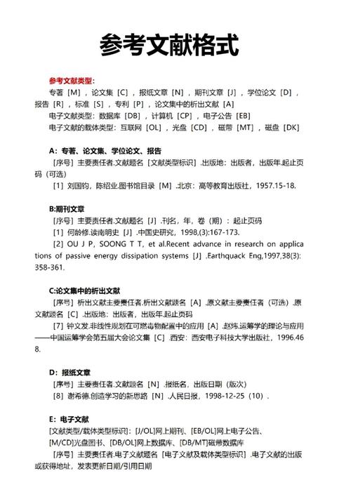
GB/T 7714-2025标准中,普通著作(包括专著、译著、汇编等)的参考文献著录项目主要包括:主要责任者、题名项、其他责任者(可选)、版本项、出版项、获取和访问路径(可选)、引文页码(可选),这些要素需按顺序排列,并用特定的标识符号分隔。
-
主要责任者:指著作的作者、编者、译者等,个人责任者采用“姓氏全拼,名字首字母缩写”的形式,如“张三”写作“ZHANG San”;多个责任者之间用逗号“,”分隔,超过3个时只著录前3个,其后加“,等”或“,et al.”,团体责任者著录法定全称,如“中国科学技术协会”。
-
题名项:包括书名(包括副题名)及其他题名信息,书名需用全称,不使用书名号《》,题名前用空格标识,题名后用“:”连接副题名。“普通物理学:第六版”。
-
其他责任者:指除主要责任者外的对著作内容有重要贡献的责任者,如译者、审校者等,需注明其责任,如“译”“编”“校”等,后用“.”结束。“李四,译。”
(图片来源网络,侵删) -
版本项:指著作的版本信息,包括第1版(或其他版本)、修订本等,第1版不著录版本项,从第2版开始需著录,如“2版”“修订本”。“3版”。
-
出版项:包括出版地、出版者、出版年,出版地需著录城市名,对于同名城市可加省份名,如“北京”“上海”;出版者著录出版社全称;出版年采用公元纪年,并用“:”分隔出版地和出版者,用“,”分隔出版者和出版年。“北京:高等教育出版社,2025。”
-
获取和访问路径:对于电子资源,需补充引用日期和获取路径或DOI号。“[2025-10-01]. http://www.example.com。”
-
引文页码:在正文中引用具体内容时,参考文献中需著录引文所在页码,前用“:”分隔。“:25-30.”
(图片来源网络,侵删)
不同类型著作的参考文献著录示例
为更直观地理解,以下通过表格列举不同类型著作的GB/T 7714-2025格式著录示例:
| 著作类型 | 著录格式示例 | 说明 |
|---|---|---|
| 普通专著 | 刘国钧,陈绍业,王凤翥. 图书馆目录[M]. 北京:高等教育出版社,1957:15-18. | 主要责任者3人,完整著录;出版地、出版者、出版年齐全;引文页码。 |
| 专著中析出的文献 | 马克思. 工资、价格和利润》的报告札记[M]//马克思,恩格斯. 马克思恩格斯全集:第44卷. 北京:人民出版社,1982:505. | 析出文献责任者后用“.”,题名后用“[M]//”,专著主要责任者、题名、卷号、出版信息完整。 |
| 译著 | 弗里德曼. 资本主义与自由[M]. 张瑞玉,译. 北京:商务印书馆,2006. | 译者著录于题名后,注明“译”,其他责任者标识为“.译.” |
| 汇编 | 中国社会科学院历史研究所. 甲骨文合集[M]. 北京:中华书局,1978-1982. | 汇编著作,责任者为团体,出版年跨度大需著录起止年。 |
| 电子专著 | 江蓝生,谢柏叶. 中国语言学史[M/OL]. 北京:商务印书馆,2025[2025-10-01]. http://www.cp.com.cn/book/123456.html. | 电子资源需注明文献类型标识[M/OL]及引用日期、获取路径。 |
其他常见格式简介
除GB/T 7714-2025外,国际常用的APA格式和MLA格式在细节上存在差异:
-
APA格式(第7版):主要责任者采用“姓氏,名字首字母.”的形式,如“Zhang, S.”;出版年为括号标注,如“(2025)”;书名和期刊名采用斜体;电子资源需著录DOI或URL,Zhang, S. (2025). General Physics (6th ed.). Higher Education Press.
-
MLA格式(第9版):主要责任者采用“姓氏,名字.”的形式;书名采用斜体,副题名用斜体并加引号;出版者名称可简化;出版年后跟逗号和页码,Zhang, San. General Physics: Sixth Edition. Higher Education Press, 2025, pp. 25-30.
著作类参考文献写作的注意事项
- 信息准确完整:责任者、题名、出版信息等需与原文献一致,避免遗漏或错误,特别是电子资源的引用日期和URL需确保有效。
- 符号规范使用:GB/T 7714-2025中标识符号如[M](专著)、[OL](网络资源)等需正确使用,标点符号采用全角符号。
- 格式统一一致:同一篇论文或著作中,所有参考文献的格式需保持统一,避免混用不同标准。
- 避免过度引用:参考文献应选择与研究内容直接相关、权威性高的著作,避免堆砌无关文献。
相关问答FAQs
问题1:参考文献中的出版地如果出版社所在地与实际出版地不同,应如何著录?
解答:根据GB/T 7714-2025标准,出版地应著录出版社所在地,若出版社所在地与实际出版地不同,通常以出版社所在地为准,某出版社总部在北京,但书籍在上海印刷出版,出版地仍著录“北京”,若无法确定出版社所在地,可著录实际出版地,并在括号中注明,如“上海(北京):XX出版社,2025。”
问题2:引用多卷册的专著时,卷册号应如何著录?
解答:引用多卷册专著时,需在题名后注明卷册号,包括“卷”“册”“分册”等标识及具体数字,卷册号后用逗号分隔出版信息。“钱学森. 论系统工程[M]. 增扩版. 北京:科学出版社,2011.” 若引用的是某一特定卷册,则需著录具体卷册号,如:“狄更斯. 双城记[M]. 上卷. 上海:译文出版社,2025.” 对于连续出版物中的专著(如丛书),需著录丛书名及卷号,如:“中国科学院长春应用化学研究所. 分析化学:第6卷[M]. 北京:科学出版社,2025.”
