文科研究的核心理念:范式
在选择具体方法前,首先要理解文科研究背后的几种基本“范式”(Paradigm),范式决定了你如何看待世界、如何获取知识以及如何进行研究。

-
实证主义
- 核心理念:相信存在一个客观、独立于研究者意识之外的“真实世界”,研究的目标是发现普适性的规律,研究过程应像自然科学一样客观、严谨。
- 研究路径:强调量化研究,通过问卷调查、实验、大规模数据分析等方法收集数据,并进行统计分析。
- 适合领域:传播学(效果研究)、社会学(大规模社会调查)、政治学(选举行为研究)等。
-
解释主义 / 建构主义
- 核心理念:认为“现实”并非客观存在,而是由社会成员通过互动共同“建构”出来的,研究的重点不是发现规律,而是理解行动者(人)的主观意义、动机和体验。
- 研究路径:强调质性研究,通过深度访谈、参与式观察、文本分析等方法,深入到研究对象的“生活世界”中去。
- 适合领域:人类学、社会学(民族志)、心理学(现象学心理学)、历史学、文学批评等。
-
批判理论
- 核心理念:研究不应止步于“理解”或“描述”社会,更应致力于“批判”和“改变”社会,它关注权力、意识形态、社会不公等议题,旨在揭示被掩盖的权力关系,并推动社会解放。
- 研究路径:融合了质性和量化方法,但核心是带有批判性的分析和解构,常运用话语分析、文本分析、历史分析等方法,揭示文本、制度背后的权力结构。
- 适合领域:文化研究、后殖民研究、性别研究、批判社会学、批判法学研究等。
重要提示:这三种范式并非绝对对立,一篇优秀的文科论文可以融合多种范式的视角,但通常会有一个主导的哲学立场。

文科论文的具体研究方法
根据研究范式的不同,文科论文主要采用以下几大类研究方法。
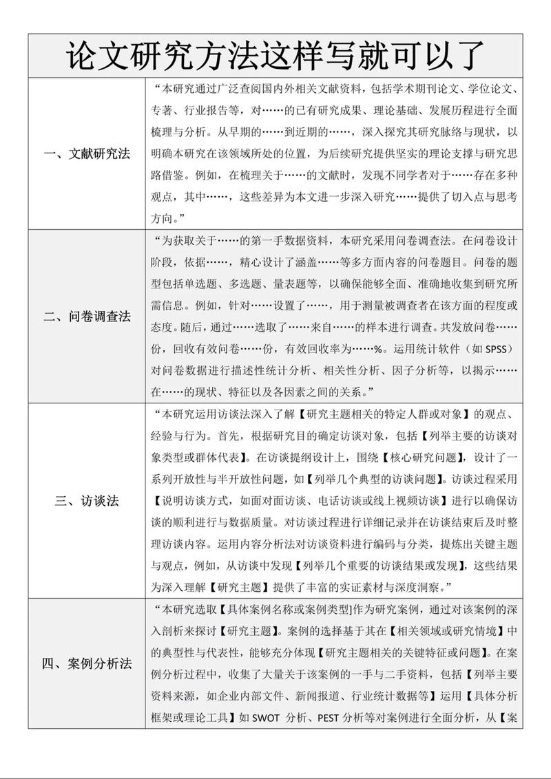
(一)质性研究方法
这类方法旨在深入理解现象的本质、背景和意义,数据形式多为文字、图片、音频等非数字信息。
-
文献研究法
- 是什么:最基础、最普遍的方法,通过系统性地搜集、阅读、整理和分析与研究课题相关的文献资料,来了解研究现状、理论基础、历史脉络,并从中发现问题、形成观点。
- 怎么做:
- 确定范围:明确文献的时间范围、地域范围、文献类型(专著、期刊论文、档案、古籍等)。
- 搜集与筛选:利用图书馆、数据库、学术搜索引擎(如知网、万方、JSTOR, Google Scholar)等渠道搜集文献,并根据相关性、权威性进行筛选。
- 阅读与笔记:精读与泛读结合,做好读书笔记,记录核心观点、研究方法和关键引文。
- 分析与综述:对文献进行分类、比较和评述,撰写“文献综述”(Literature Review)章节,总结现有研究的成果与不足,从而引出自己研究的切入点和创新之处。
- 适用场景:几乎所有文科论文的起点和基础,也是历史学、文学、哲学等学科的主要研究方法。
-
案例研究法
(图片来源网络,侵删)- 是什么:对一个或少数几个“案例”(Case)进行深入、全面、细致的考察,以期获得对某一复杂现象的深刻理解,案例可以是一个人、一个组织、一个事件、一个社区或一部作品。
- 怎么做:
- 选择案例:案例应具有典型性、独特性或启发性,能够很好地回答你的研究问题。
- 收集数据:采用多种渠道(访谈、观察、文档分析等)收集与案例相关的丰富数据,形成“证据链”。
- 分析数据:对数据进行编码、归类和主题分析,揭示案例内部的运作逻辑和深层机制。
- 适用场景:管理学(案例分析)、社会学(社区研究)、教育学(特定学校或班级研究)、法学(判例分析)等。
-
深度访谈法
- 是什么:通过与研究对象的面对面或线上交流,获取其个人经历、观点、感受和深层想法的一对一谈话。
- 怎么做:
- 设计访谈提纲:准备半结构化或开放式的访谈问题,既有核心问题,也允许根据谈话进程灵活追问。
- 实施访谈:营造轻松、信任的氛围,鼓励受访者畅所欲言,并做好录音和笔记。
- 转录与分析:将录音转为文字稿,运用“扎根理论”等方法进行编码和主题分析,提炼出核心概念和模式。
- 适用场景:社会学、人类学、心理学、新闻学(人物特稿)等。
-
参与式观察法 / 民族志
- 是什么:研究者“沉浸”到所研究的社会群体或文化环境中,作为其中一员进行长期观察和互动,从而获得“内部人”的视角和理解。
- 怎么做:
- 进入田野:找到合适的“田野点”(如一个村庄、一个公司、一个网络社群)并获得许可。
- 参与观察:既参与群体的活动,又保持研究者的客观视角,详细记录观察日志。
- 撰写民族志:将观察所得整理成一份全面、生动的文化描述。
- 适用场景:人类学的经典方法,也广泛应用于社会学、传播学(研究粉丝文化、网络社群)等。
-
文本分析法
- 是什么:对任何形式的“文本”(Text)进行系统性的解读和分析,以挖掘其背后的意义、结构和意识形态,文本可以是广义的,包括:
- 传统文本:小说、诗歌、戏剧、历史文献、法律条文。
- 大众文化文本:电影、电视节目、广告、新闻、社交媒体帖子。
- 日常生活中的文本:一封信、一张照片、一个城市空间的设计。
- 怎么做:
- 选择分析框架:选择一种理论视角,如叙事学、符号学、话语分析、女性主义批评、后殖民批评等。
- 细读文本:逐字逐句地分析文本的语言、修辞、结构、意象等。
- 阐释意义:将文本分析与其产生的社会、历史、文化背景相结合,揭示其深层含义和意识形态功能。
- 适用场景:文学、新闻传播、文化研究、历史学、语言学等。
- 是什么:对任何形式的“文本”(Text)进行系统性的解读和分析,以挖掘其背后的意义、结构和意识形态,文本可以是广义的,包括:
(二)量化研究方法
这类方法旨在通过数据来检验假设、发现变量间的关系,强调客观性和可重复性。
-
问卷调查法
- 是什么:通过设计结构化的问卷,从大样本的受访者那里收集标准化数据,并进行统计分析。
- 怎么做:
- 设计问卷:明确研究假设,设计信度和效度高的问卷题目(李克特量表、选择题等)。
- 发放与回收:通过线上(问卷星、SurveyMonkey)或线下方式发放问卷,确保样本的代表性。
- 数据分析:使用SPSS、Stata、R等统计软件进行描述性统计、推断性统计(如T检验、方差分析、回归分析)。
- 适用场景:社会学、传播学(受众研究)、政治学(民意调查)、教育学(教学效果评估)等。
-
内容分析法
- 是什么:对传播内容(如报纸、电视、社交媒体)进行客观、系统和定量的描述与分析,它将文本内容“数据化”,计算特定词语、主题、观点出现的频率。
- 怎么做:
- 确定分析单元:如单词、句子、段落或主题。
- 建立编码表:定义分类标准和编码规则。
- 编码与统计:对样本内容进行编码,并统计各类别的出现频次和比例。
- 适用场景:新闻传播(分析媒体议程)、政治学(分析领导人演讲)、历史学(量化历史文献)等。
(三)混合研究方法
结合了质性和量化方法,以获得更全面、更深入的研究结果。
- 先质后量:通过访谈发现关键影响因素,然后设计问卷进行大规模验证。
- 先量后质:通过问卷发现某个群体具有特殊特征,然后对这个群体进行深度访谈,探究原因。
- 并行三角验证:同时使用两种方法研究同一问题,看结果是否相互印证。
如何选择合适的研究方法?
选择哪种方法,取决于以下几个关键问题:
-
你的研究问题是什么?
- “为什么”和“怎么样”的问题,通常更适合质性方法(如访谈、案例研究)。
- “是什么”、“有多少”、“……之间有关系吗”的问题,通常更适合量化方法(如问卷、内容分析)。
-
你的研究目的是什么?
- 探索:对一个新领域或知之甚少的现象进行初步探索,适合质性方法。
- 描述:对某个现象的现状进行描述,质性和量化皆可。
- 解释:理解现象背后的原因和机制,适合质性方法。
- 检验:检验一个已有的理论或假设,适合量化方法。
-
你的研究对象是什么?
- 研究个体、小群体或特殊文化,质性方法更合适。
- 研究大群体的态度、行为或社会趋势,量化方法更合适。
-
你自身的资源和能力如何?
- 时间:质性研究(尤其是民族志)通常耗时很长;量化研究的数据收集周期可能较短,但数据分析需要统计知识。
- 经费:大规模问卷调查需要经费支持;质性研究的成本相对较低,但投入的是研究者的时间和精力。
- 技能:你擅长写作和与人沟通(适合质性),还是擅长逻辑和数据分析(适合量化)?
在论文中如何撰写“研究方法”章节?
“研究方法”章节是论文的“操作手册”,必须写得清晰、具体、可重复,让读者相信你的研究过程是科学和严谨的,通常应包含以下内容:
- 研究设计与范式:明确说明你的研究属于哪种范式(如解释主义、批判理论),以及你采用的是何种研究设计(如案例研究、混合研究)。
- 研究对象与抽样:
- 质性:说明你为什么选择这个案例/这些受访者(目的性抽样),以及他们是如何被选取的。
- 量化:说明你的目标总体是什么,样本量多大,采用何种抽样方法(如随机抽样、方便抽样)。
- 数据收集:
- 详细描述你使用了哪种或哪些方法(如深度访谈、问卷调查、文本分析)。
- 说明具体的操作过程,访谈了多少人,每次访谈多长时间;问卷包含多少个问题,如何发放的;分析了哪些文本,选择的理由是什么。
- 如果使用了工具(如访谈提纲、问卷),可以作为附录。
- 数据分析:
- 质性:说明你如何分析数据,采用“主题分析法”,使用哪个软件(如NVivo),编码的具体步骤是怎样的。
- 量化:说明你使用了哪些统计方法(如描述性统计、回归分析),使用了哪个统计软件(如SPSS),显著性水平(p值)如何设定。
- 信度与效度:
- 说明你如何保证研究的质量,通过三角验证(多种数据来源、多种方法)、成员检验(让受访者确认你的理解是否准确)、同行评议等方式来提高研究的可信度。
- 研究伦理:
- 说明你如何处理研究中的伦理问题,是否获得了受访者的知情同意,是否对其信息保密(使用化名),是否确保了他们参与的自愿性。
文科论文的研究方法不是孤立的技巧,而是与你研究的问题、目标和哲学思考紧密相连的有机整体,选择一个合适的方法,并严谨地执行它,是写出一篇有深度、有说服力的文科论文的关键,最好的方法,永远是那个能最好地回答你研究问题的方法。
