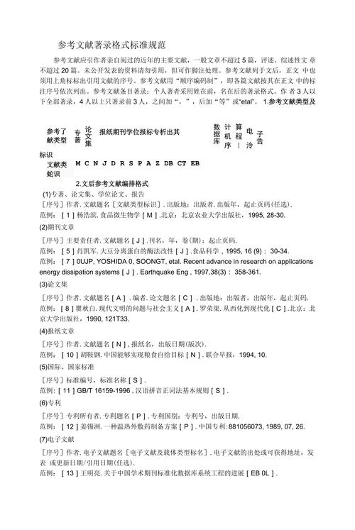
“M”是这个标准中规定的文献类型标识码之一,代表 专著。

下面我将为您详细解读这个标准的核心内容,特别是与“M”(专著)相关的部分。
标准简介
- 标准号: GB/T 7714-2025
- 标准名称: 《信息与文献 参考文献著录规则》
- 发布机构: 国家质量监督检验检疫总局、中国国家标准化管理委员会
- 适用范围: 适用于学术期刊、学位论文、科技报告、专著等出版物的文后参考文献著录。
核心原则
- 顺序编码制: 这是中国最主流的引用方式,在正文中引用文献时,按它们在文中出现的先后顺序用阿拉伯数字(如
[1],[2],[3]...)连续编号,并置于方括号[]中或作为上角标,文后的参考文献列表则按照这些编号的顺序排列。 - 著录项目完整: 每一条参考文献都必须包含足够的信息,以便读者能够准确找到原文。
- 格式规范统一: 对作者、题名、出版项等各个部分的格式有明确规定。
主要著录项目与格式
GB/T 7714-2025 的核心格式是 “顺序编码制”,其基本结构为:
[序号] 主要责任者. 题名: 其他题名信息[文献类型标识/文献载体标识]. 其他责任者. 版本项. 出版项. 引文页码[引用日期]. 获取和访问路径.
专著
“M”专著”的标识码,专著包括图书、古籍、学位论文、报告、会议录等。

格式:
[序号] 作者. 书名[M]. 版本(第1版不注). 出版地: 出版者, 出版年: 引文页码.
示例:
[1] 刘国钧, 陈绍业, 王凤翥. 图书馆目录[M]. 北京: 高等教育出版社, 1957: 15-18.
详细说明:
- [序号]: 文中引用的顺序号,如
[1]。 - 作者: 责任者姓名,超过3个作者时,只列前3名,其后加“等”或“et al.”,作者之间用逗号“,”分隔。
- 书名: 必须是完整的书名,包括副标题,书名后用空格加
[M]。 - 版本: 第1版不注,其他版本需注明,如“2版”、“修订版”。
- 出版地: 城市名,通常不加“省”、“市”等字样,如“北京”、“上海”。
- 出版者: 出版社的全称。
- 出版年: 公元纪年,用阿拉伯数字表示。
- 引文页码: 如果引用的是书中的特定部分,需要注明页码,格式为“起始页-终止页”,如“15-18”,如果引用整本书,此项可省略。
常见文献类型及其标识码
除了“M”(专著),还有其他常用的标识码:

| 标识码 | 文献类型名称 | 英文名称 | 示例 |
|---|---|---|---|
| M | 专著 | Monograph | [1] 作者. 书名[M]. ... |
| J | 期刊文章 | Journal Article | [2] 作者. 文章名[J]. 期刊名, 年, 卷(期): 起止页. |
| N | 报纸文章 | Newspaper Article | [3] 作者. 文章名[N]. 报纸名, 出版日期(版次). |
| D | 学位论文 | Dissertation | [4] 作者. 论文名[D]. 保存地点: 保存单位, 年份. |
| R | 报告 | Report | [5] 作者. 报告名[R]. 地点: 机构, 年份. |
| S | 标准 | Standard | [6] 标准编号 标准名称[S]. |
| P | 专利 | Patent | [7] 专利所有者. 专利题名: 专利国别, 专利号[P]. 公告日期或公开日期. |
| EB/OL | 电子公告/在线文献 | Electronic Bulletin/Online | [8] 作者. 文章名[EB/OL]. (更新日期)[引用日期]. 获取路径. |
更多示例
为了帮助您更好地理解,这里提供几个不同文献类型的示例:
期刊文章
[2] 何龄修. 读南明史[J]. 中国史研究, 1998, (3): 167-173.
学位论文
[4] 张志祥. 间断动力系统的随机扰动及其在守恒律方程中的应用[D]. 北京: 北京大学数学学院, 1998.
报告
[5] World Health Organization. Factors regulating the immune response: Report of WHO Scientific Group[R]. Geneva: WHO, 1970.
电子文献
[8] 江向东. 互联网环境下的信息处理与图书管理系统解决方案[EB/OL]. (1999-09-23)[2001-07-12]. http://www.cajcd.cn/pub/wml.txt/980810-2.html.
注意事项与常见错误
- 作者姓名格式: 中国作者姓在前,名在后,拼音全拼,如“刘国钧”,多位作者之间用逗号分隔。
- 标点符号: 全部使用半角符号,如
[1][],注意中文和英文标点混用的问题。 - 文献标识码: 一定要在题名后加上
[M]、[J]等标识码,这是格式规范的关键。 - 出版信息完整: 出版地、出版者、出版年三者缺一不可。
- 页码格式: 引用书籍中的部分内容时,页码格式为
起始页-终止页,如15-18。 - 与正文对应: 文后参考文献列表的顺序必须与正文中引用的顺序
[1],[2]... 完全一致。
GB/T 7714-2025 是中国学术写作的“金标准”,掌握其核心的 顺序编码制 和 “作者. 题名[M]. 出版信息” 的格式,是进行规范学术写作的基础,对于专著(M),关键在于完整、准确地列出作者、书名、版本、出版地和出版年,并在引用时注明页码。
如果您正在撰写论文或报告,强烈建议您使用 EndNote、NoteExpress 或 Zotero 等文献管理软件,这些软件内置了GB/T 7714-2025格式,可以自动生成和格式化参考文献,极大地减少手动排版的工作量和错误率。
