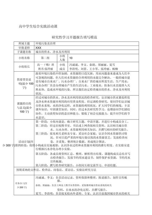
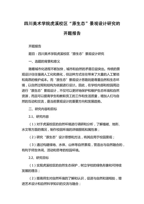
核心概念:什么是“研究依据”?
“研究依据”就是支撑你开展这项研究的“理由”和“基础”,它需要回答以下几个核心问题:

- 为什么这个研究值得做? (价值与必要性)
- 为什么你能做这个研究? (理论基础与实践基础)
- 为什么你现在要做这个研究? (时代背景与现实需求)
它不是简单罗列文献,而是要整合、分析、论证,形成一条有说服力的逻辑链。
研究依据的三大核心构成部分
研究依据可以从以下三个层面来构建,这三者相辅相成,共同构成你研究的“合法性”和“可行性”。
理论依据
这是你研究的“骨架”,说明你的研究是站在巨人的肩膀上,符合科学规律的。
-
(图片来源网络,侵删)- 相关理论: 列出与研究主题直接相关的核心理论,研究在线教育用户行为,可能会用到“技术接受模型(TAM)”、“使用与满足理论(U&G)”、“社会认知理论”等。
- 学术共识: 引用学术界对该领域已有的、被广泛认可的观点或结论。
- 概念界定: 清晰界定你研究中的核心概念,这些概念的界定通常也是基于前人的研究成果。
-
写作要点:
- 不是简单罗列: 不要写成“理论A、理论B、理论C”的清单。
- 要说明“为什么”: 清晰阐述为什么选择这些理论,以及这些理论将如何指导、支撑或解释你的研究。“本研究拟采用技术接受模型作为核心理论框架,因为它能有效解释用户对新技术(如AI教学助手)的采纳意愿和使用行为,为分析影响学生使用意愿的关键因素(如感知有用性、感知易用性)提供了成熟的分析路径。”
- 体现继承与发展: 表明你的研究是在前人理论的基础上进行的,可能是应用、验证,也可能是修正或拓展。
现实依据 / 问题依据
这是你研究的“血肉”,说明你的研究是为了解决一个真实存在的问题,具有现实意义和应用价值。
-
- 社会背景与政策导向: 研究是否契合国家战略、社会发展趋势或相关政策文件,研究“乡村振兴背景下的乡村旅游”,可以引用中央一号文件或文旅部相关政策作为依据。
- 行业痛点与需求: 某个行业或领域存在哪些亟待解决的难题、瓶颈或未被满足的需求,研究“新能源汽车充电桩的布局优化”,可以指出当前“充电难、充电慢”是制约行业发展的关键痛点。
- 实践案例的启示: 国内外有哪些成功的或失败的案例可以为你的研究提供借鉴,从而引出研究的必要性。
- 数据支撑: 用权威数据(如国家统计局、行业报告、调查数据)来证明问题的普遍性、严重性或趋势性。“据中国互联网络信息中心(CNNIC)报告显示,截至2025年12月,我国在线教育用户规模达X亿,但用户满意度仅为Y%,凸显出提升在线教育质量的紧迫性。”
-
写作要点:
(图片来源网络,侵删)- 问题导向: 从一个具体的“问题”或“现象”切入,层层递进,说明研究这个问题的紧迫性和重要性。
- 数据说话: 尽可能使用具体、权威的数据来增强说服力,避免空泛的描述。
- 突出价值: 清晰地阐述你的研究成果能够为谁(政府、企业、社会、个人)带来什么价值,解决什么实际问题。
研究基础 / 实践依据
这是你研究的“地基”,说明你已经具备了开展这项研究的初步条件和能力。
-
- 前期研究成果: 你或你的团队是否已经发表过相关论文、参与过相关课题、做过相关调研等,这是证明你“能做”的最有力证据。
- 导师与团队优势: 你的导师在该领域有深厚的研究积累,你的团队成员具备相关的知识或技能(如编程、数据分析、实验操作等)。
- 数据与资料可得性: 你是否已经获得了研究所需的一手数据(如调研问卷、访谈提纲)或二手数据(如数据库、文献资料)的获取渠道。
- 技术与平台支持: 是否有相关的实验室设备、软件平台或合作单位的支持。
-
写作要点:
- 实事求是: 客观陈述你已有的基础,不要夸大,但也不要遗漏,即使只是初步的想法,也可以写为“已对XX问题进行了初步的文献梳理和访谈,形成了初步的研究思路”。
- 突出个人贡献: 如果有已发表的论文或参与的项目,要明确指出你在其中的角色和贡献。
- 展示可行性: 让评审老师相信,在你的现有条件下,研究计划是能够顺利执行的。
写作结构与范例
写作结构建议
研究依据**
第一段:引言(总起) 简要说明本部分将从理论、现实、基础三个方面,阐述本研究的依据和价值。
第二段:理论依据
- 点明本研究的核心理论框架(如:本研究以XX理论为基础)。
- 简要介绍该理论的核心观点及其在本研究领域的适用性。
- 说明该理论将如何指导本研究的假设构建、模型设计或分析过程。
第三段:现实依据
- 从宏观背景(政策、社会趋势)切入,说明研究的时代背景。
- 聚焦于具体问题或现象,引用数据、案例或行业报告,论证研究的现实必要性。
- 点明本研究的预期实践价值或应用前景。
第四段:研究基础
- 陈述个人及团队的前期相关研究成果(如已发表论文、参与课题等)。
- 说明导师的专业指导、团队的知识结构优势。
- 概述研究所需数据、资料的获取渠道和研究方法的掌握情况,证明研究的可行性。
第五段:小结( 用一两句话总结,重申本研究具有坚实的理论基础、迫切的现实需求和可行的研究基础,因此具有重要的研究价值。
范例(以“人工智能在高中英语写作教学中的应用研究”为例)
研究依据
本研究旨在探讨人工智能技术在高中英语写作教学中的应用模式与效果,其研究依据主要基于以下三个方面:
理论依据 本研究以建构主义学习理论和支架式教学理论为核心指导,建构主义强调学习是学习者主动建构知识意义的过程,而非被动接受信息,AI写作助手可以通过提供个性化反馈、即时修改建议等方式,为学生搭建“脚手架”,辅助其自主完成写作任务,从而促进知识的主动建构。人机协同理论也为本研究提供了视角,即AI作为辅助工具,旨在增强教师的教学能力,而非取代教师,实现“人机优势互补”的教学新范式,这些理论共同构成了本研究的分析框架,为设计AI辅助教学方案和评估其效果提供了坚实的理论支撑。
现实依据 在“教育信息化2.0”和“双减”政策的推动下,利用信息技术提升教学效率、实现个性化教育已成为教育发展的必然趋势,当前高中英语写作教学普遍面临教师批改负担重、反馈周期长、个性化指导不足等现实困境,据教育部相关统计,一名高中英语教师平均每周需批改上百篇作文,传统批改方式难以保证反馈的及时性和针对性,AI技术(如自然语言处理)的飞速发展,使其在语法纠错、内容评估、风格建议等方面展现出巨大潜力,国内外已有部分学校开始尝试使用AI写作工具,但多停留在工具使用层面,缺乏系统性的教学模式研究,本研究直面教学痛点,探索AI与写作教学深度融合的有效路径,对于推动高中英语教学改革、提升学生写作能力具有重要的现实意义和应用价值。
研究基础 本研究的开展具备良好的研究基础,本人作为英语教育方向的研究生,已系统学习了教育学、心理学及教育技术学相关课程,并对AI教育应用领域进行了广泛的文献研读,已发表一篇关于“智能教育”的会议论文,我的导师长期致力于信息技术与课程整合研究,在研究设计和方法论上能给予专业指导,本人已与两所重点高中建立了初步联系,为后续开展教学实验和问卷调查获取一手数据提供了保障,本人已熟练掌握SPSS等数据分析软件,能够胜任本研究的数据处理工作,本研究在个人能力、导师指导、数据获取等方面均已具备开展条件,研究方案具有可行性。
常见误区与注意事项
- 文献综述 ≠ 研究依据。 文献综述是客观地梳理前人做了什么,而研究依据是主观地论证“为什么我要做”以及“我为什么能做”,带有强烈的论证色彩。
- 空谈理论,脱离现实。 只罗列理论,不说明这些理论与你的具体研究问题有何关联,会显得很“空”。
- 夸大其词,依据不足。 为了证明研究的必要性,过度拔高研究意义,但后续的研究设计又无法支撑,会适得其反。
- 忽略自身基础。 只谈别人做了什么,不谈自己能做什么,会让评审老师怀疑你的执行能力。
- 语言要严谨、客观。 使用“研究表明”、“数据显示”、“根据XX文件精神”等客观表述,避免使用“我认为”、“我觉得”等主观色彩过强的词语。
希望这份详细的指南能帮助你写好开题报告中的“研究依据”!祝你开题顺利!
