历史学界并没有一个全球统一的“标准”格式,但根据研究地域、期刊和导师的要求,通常会采用以下几种主流格式。芝加哥格式在历史学领域最为通用和权威。

下面我将详细介绍历史研究中最常用的几种格式,并提供具体的示例。
芝加哥格式
芝加哥格式是历史学、艺术史等领域的“黄金标准”,它主要有两种引注系统:
- 脚注/尾注系统:最传统、最常见于历史学著作的系统,在正文中用上标数字标注引文,在页面底部(脚注)或文末(尾注)提供完整的文献信息。
- 作者-年份系统:类似于社会科学的格式,在正文中用括号标注作者和年份(如:Smith 2025),在文末的参考文献列表中提供完整信息,在历史学中使用相对较少,除非研究课题涉及大量社会科学理论。
强烈建议:在开始写作前,务必与你的导师或目标期刊确认具体要求。
脚注/尾注系统
这是历史学论文最核心的部分,下面分文献类型列出基本格式。

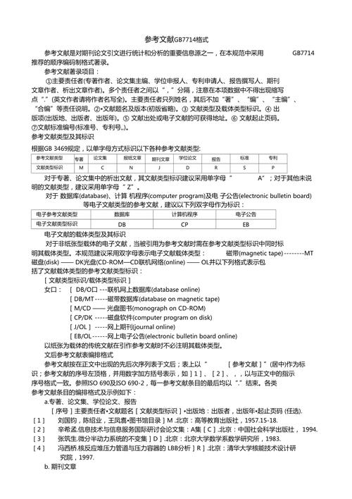
基本格式:
上标数字. 作者名, 文献名, 出版信息.
A. 专著
-
格式:
作者名. 书名. 版本(如果不是第一版). 出版地:出版社,年份. -
示例:
黄仁宇, 《万历十五年》, 北京:三联书店, 1997年.
(图片来源网络,侵删)对于英文著作:
Timothy Brook, The Confusions of Pleasure: Commerce and Culture in Ming China (Berkeley: University of California Press, 1998).
B. 译著
- 格式:
原作者名, 原著名, 译者译, 出版地:出版社,年份. - 示例:
[法] 费尔南·布罗代尔, 《15至18世纪的物质文明、经济和资本主义》, 第一卷, 顾良译, 北京:三联书店, 1992年.
C. 期刊文章
-
格式:
作者名, “文章名”, 《期刊名》, 卷号(年份):页码. -
示例:
王奇生, “革命与反革命:关于民国时期‘国家’与‘社会’问题的再思”, 《近代史研究》, 2006年第4期: 26-45页.对于英文期刊文章:
Pamela Kyle Crossley, "Thinking about the Early Qing: The Significance of the Lolo Census of 1724," Late Imperial China 16, no. 2 (1995): 8-11.
D. 论文集中的文章
- 格式:
作者名, “文章名”, 收入《论文集名》, 编者名, 出版地:出版社,年份, 页码. - 示例:
罗志田, “权势转移:近代中国的思想与社会”, 收入《权势转移:近代中国的思想、社会与学术》, 武汉:湖北人民出版社, 1999年, 189-223页.
E. 档案史料
- 格式:
档案全宗及编号, 藏地. - 示例:
中国第二历史档案馆藏, 国民政府档案, 全宗号一, 案卷号1234.
F. 网络资源
- 格式:
作者名, “文章名”, 网站名, 最后修改日期, URL. - 示例:
张宏毅, “全球化与世界近现代史研究”, 中国世界古代史研究网, 最后修改日期:2025年10月1日, https://www.ancientchina.org/article/123.html.
作者-年份系统
这种格式在历史学中使用较少,但偶尔也会见到。 中的引注**
- 格式:
(作者名, 年份, 页码) - 示例:
黄仁宇的研究指出,万历皇帝的怠政是明朝衰落的缩影(黄仁宇 1997, 156)。
B. 文末的参考文献列表
- 格式:
作者名. 年份. 书名. 出版地:出版社. - 示例:
黄仁宇. 1997. 《万历十五年》. 北京:三联书店.Timothy Brook. 1998. The Confusions of Pleasure: Commerce and Culture in Ming China. Berkeley: University of California Press.
其他常用格式
虽然芝加哥格式是主流,但根据具体需求,也可能用到其他格式。
MLA 格式
MLA (Modern Language Association) 格式在文学、语言艺术和部分人文社科领域使用较多,历史学者如果研究文化史、思想史,可能会遇到要求使用MLA格式的情况。
特点:
- 使用作者-年份系统(括号内)。
- 文末的参考文献列表称为 "Works Cited"。
示例:
- 脚注:
(黄仁宇 27). - Works Cited 列表:
黄仁宇. 《万历十五年》. 北京: 三联书店, 1997.
APA 格式
APA (American Psychological Association) 格式是社会科学(心理学、社会学、教育学等)的标准格式,历史学中,如果研究涉及大量社会学理论或口述史,可能会被要求使用APA。
特点:
- 使用作者-年份系统(括号内)。
- 文末的参考文献列表称为 "References"。
示例:
- 脚注:
(黄仁宇, 1997, p. 27). - References 列表:
黄仁宇. (1997). 《万历十五年》. 北京: 三联书店.
通用格式原则(无论选择哪种格式都应遵守)
- 一致性:整篇论文必须使用同一种格式,引注和参考文献列表的标点、大小写、缩进等细节必须完全统一。
- 完整性:提供足够的信息让读者能够找到原文,至少应包括作者、文献名、出版信息(地点、出版社、年份)。
- 准确性:仔细核对作者姓名、书名、年份、页码等所有信息,避免笔误。
- 使用工具:强烈推荐使用文献管理软件,如 Zotero (免费开源)、Mendeley 或 EndNote,它们可以帮助你自动生成和管理符合不同格式的引文和参考文献列表,大大提高效率和准确性。
总结与建议
| 格式 | 主要使用领域 | 历史学中的地位 | 引注方式 | 参考文献列表名称 |
|---|---|---|---|---|
| 芝加哥格式 | 历史、艺术史、人文社科 | 最权威、最常用 | 脚注/尾注,或作者-年份 | Bibliography (尾注) 或 Notes (脚注) |
| MLA 格式 | 文学、语言、文化研究 | 较少,但文化史等领域可能遇到 | 作者-年份 | Works Cited |
| APA 格式 | 社会科学、心理学、教育学 | 较少,但跨学科研究可能遇到 | 作者-年份 | References |
给历史研究新手的最终建议:
- 首选芝加哥格式:除非有特殊要求,否则默认使用芝加哥格式的脚注/尾注系统。
- 确认要求:动笔前,一定向导师或目标期刊的投稿指南确认格式要求。
- 善用工具:尽早学习和使用 Zotero 等文献管理工具,这会让你事半功倍。
- 寻找范例:阅读几本你研究领域内的经典学术著作,模仿它们的引注格式是最好的学习方法。
希望这份详细的指南能帮助你顺利完成历史研究的写作!
