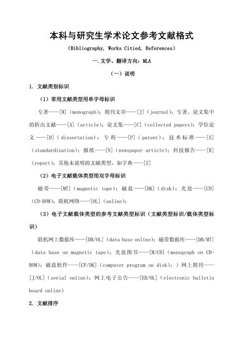
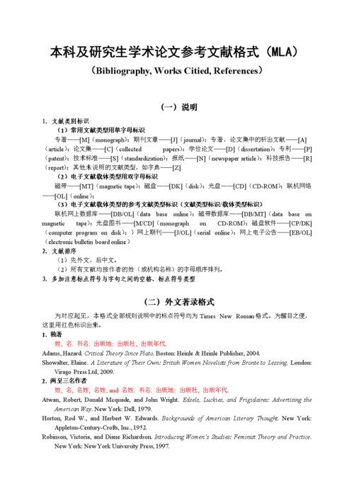
以下我将从“为什么要在本科阶段就关注考研参考文献”、“如何高效查找和筛选参考文献”以及“不同考研方向的参考文献推荐”三个方面,为你提供一个全面且可操作的指南。

为什么要在本科阶段就关注考研参考文献?
- 深化专业知识,为初试加分:考研初试,尤其是专业课,考察的是你对本专业核心知识的深度和广度,阅读高质量的文献,能让你超越教材,接触到学科前沿,理解知识点的来龙去脉和最新动态,这在做论述题时能让你脱颖而出。
- 提前准备复试,展现科研潜力:复试的核心是考察你的科研素养和潜力,提前阅读目标院校导师的论文,了解他们的研究方向,可以在复试中让你有话可说,甚至提出有深度的问题,给导师留下“有备而来”、“善于思考”的极佳印象。
- 确定研究方向,明确考研目标:通过广泛阅读,你可以了解自己感兴趣的细分领域,并找到在该领域有突出贡献的学者和院校,这能帮助你更精准地选择目标院校和专业方向,避免盲目跟风。
- 培养学术思维,适应研究生生活:阅读文献是研究生生活的日常,提前习惯如何筛选、精读、批判性思考和总结文献,能让你更快地适应研究生阶段的科研节奏,实现从“本科生”到“研究生”的平稳过渡。
如何高效查找和筛选参考文献?
查找渠道(工具推荐)
| 平台/工具 | 特点 | 适用场景 |
|---|---|---|
| 中国知网 | 国内最权威、最全面的学术数据库,收录期刊、硕博论文、会议等。 | 首选,查找中文文献、了解国内研究现状、查找目标院校的硕博论文。 |
| 万方数据知识服务平台 | 另一个主流中文数据库,与知网互补,部分文献收录更全。 | 作为知网的补充,查找特定领域的文献。 |
| 维普网 | 老牌中文期刊数据库,收录较早的文献。 | 查找历史性文献或特定期刊。 |
| Google Scholar (谷歌学术) | 覆盖中英文文献,检索强大,能显示引用关系,便于追溯和扩展。 | 必备,查找英文文献、追踪研究热点、查找高被引经典文献。 |
| Web of Science (WoS) | 国际权威的引文索引数据库,覆盖高质量英文期刊。 | 专注英文高水平文献,进行深入的文献计量分析。 |
| 目标院校图书馆网站 | 通常会购买上述数据库的访问权限,在校外可通过VPN访问。 | 免费访问学校购买的学术资源,是性价比最高的方式。 |
| ResearchGate / Academia.edu | 学术社交平台,可以联系作者获取论文全文。 | 查找难以获取的文献,直接与作者交流。 |
筛选方法(技巧)
- 关键词为王:使用“核心关键词 + 研究方向”组合,研究“人工智能”,可以搜索“人工智能 + 医疗影像”、“人工智能 + 金融风控”。
- 由近及远,由高到低:
- 先读综述性文章:搜索“[你的研究方向] 综述”、“[Your Research Area] Review”,这类文章会帮你快速了解该领域的历史、现状、主要流派和未来趋势,是入门的最佳路径。
- 再读高被引文献:在数据库中按“被引频次”排序,被引次数越高的文章,通常是该领域的奠基性或里程碑式的工作。
- 最后读最新文献:按“发表时间”排序,关注近1-3年的文章,了解最新的研究进展和热点。
- 关注“大佬”和“顶刊”:
- 作者:关注你目标院校、目标导师的名字,以及你所在领域的知名学者,阅读他们的文章,能快速了解核心观点。
- 期刊/会议:关注本领域公认的顶级期刊和会议(如中文的《中国科学》、《计算机学报》,英文的 Nature, Science, Cell, NeurIPS, CVPR等),发表在这些地方的文献质量通常有保障。
- 善用“滚雪球”法:当你找到一篇高质量的文献后,一定要仔细阅读它的参考文献列表(向后追溯),以及通过Google Scholar查看引用它的文章(向前追踪),这是发现相关领域最重要文献的捷径。
不同考研方向的参考文献推荐(示例)
以下提供几个热门方向的代表性文献,旨在给你一个“找文献”的思路,请务必根据你自己的具体专业进行替换和深化。
计算机科学与技术 (人工智能/机器学习方向)
- 经典入门与综述:
- 中文:周志华. 《机器学习》. (这本书本身就是一本“大文献”,是必读经典),也可以搜索“机器学习 综述”相关的最新中文期刊文章。
- 英文:Goodfellow, I., Bengio, Y., & Courville, A. (2025). Deep Learning. MIT Press. (这本书的在线版免费,是深度学习的“圣经”)。
- 前沿领域论文:
- Transformer模型:Vaswani, A., et al. (2025). Attention Is All You Need. (NIPS 2025). 这篇论文彻底改变了NLP和CV领域。
- 扩散模型:Ho, J., et al. (2025). Denoising Diffusion Probabilistic Models. (NeurIPS 2025). 当前AIGC(生成式AI)的核心技术之一。
- 如何查找:
- 在Google Scholar或知网搜索“Transformer应用”、“大语言模型”、“图神经网络”等关键词。
- 关注顶级会议:NeurIPS, ICML, ICLR, CVPR, ACL等。
经济学/金融学
- 经典理论文献:
- 中文:林毅夫. 《新结构经济学》. (了解中国经济发展模式的权威视角),搜索“中国经济增长 综述”可以找到很多高质量文献。
- 英文:Shiller, R. J. (2000). Irrational Exuberance. (行为金融学的经典),Fama, E. F. (1970). Efficient Capital Markets: A Review of Theory and Empirical Work. (有效市场假说的奠基之作)。
- 前沿领域论文:
- 行为金融:Thaler, R. H. (2025). Misbehaving: The Making of Behavioral Economics. (虽然不是严格意义上的论文,但梳理了该领域几乎所有关键研究)。
- 数字货币/金融科技:Nakamoto, S. (2008). Bitcoin: A Peer-to-Peer Electronic Cash System. (区块链的开山之作)。
- 如何查找:
- 在知网和万方搜索“数字经济”、“共同富裕”、“绿色金融”等热点。
- 关注顶级期刊:《经济研究》、《经济学(季刊)》、《American Economic Review》、《Journal of Political Economy》。
新闻传播学
- 经典理论文献:
- 中文:郭庆光. 《传播学教程》. (基础教材,必读),陈力丹. 《新闻理论十讲》. 搜索“媒介融合”、“计算传播”等综述文章。
- 英文:McCombs, M., & Shaw, D. L. (1972). The Agenda-Setting Function of Mass Media. (议程设置理论的经典),Castells, M. (2000). The Rise of the Network Society. (网络社会学的开山之作)。
- 前沿领域论文:
- 计算传播学:Tandoc, E. C., et al. (2025). Defining "Fake News". (假新闻”概念的辨析,是该领域热点)。
- 社交媒体研究:Sunstein, C. R. (2025). #Republic: Divided Democracy in the Age of Social Media. (关于社交媒体与民主的深刻思考)。
- 如何查找:
- 在知网搜索“算法推荐”、“信息茧房”、“网络舆论引导”等关键词。
- 关注顶级期刊:《新闻与传播研究》、《国际新闻界》、《Journal of Communication》、《Journal of Computer-Mediated Communication》。
法学
- 经典理论文献:
- 中文:博登海默. 《法理学:法律哲学与法律方法》. (西方法理学的集大成之作),搜索“部门法 综述”,如“民法典 综述”、“刑法 综述”。
- 英文:Dworkin, R. (1986). Law's Empire. (德沃金的法律解释理论),Hart, H. L. A. (1961). The Concept of Law. (哈特的法律实证主义)。
- 前沿领域论文:
- 数据法学/人工智能法学:梅夏英. 《论数据财产权的建构路径》. (国内数据权领域的代表性论文),搜索“人工智能 法律责任”、“自动驾驶 伦理”等。
- 宪法学与行政法学:关注“个人信息保护法”、“数据安全法”等新出台法律的相关解读和研究。
- 如何查找:
- 在知网、北大法宝等法律数据库搜索最新的法律法规和学者解读。
- 关注核心期刊:《中国法学》、《法学研究》、《中外法学》。
总结与建议
- 从本科论文开始:将你的本科毕业论文/设计作为一次“小科研”的演练,围绕你的论文主题,系统性地查找、阅读、整理至少10-15篇高质量参考文献,并严格按照学术规范撰写参考文献列表,这个过程本身就是最好的考研准备。
- 建立个人文献库:使用Zotero, EndNote, Mendeley等文献管理软件,将你读过的文献分类保存,并做好笔记,这会让你在复试时能从容地展示你的阅读积累。
- 带着问题去读:不要为了读而读,每读一篇文章,都要思考:它的核心观点是什么?论证方法是什么?有什么局限性?对我的研究有什么启发?这能培养你的批判性思维。
- 主动联系导师:如果你对某位导师的研究特别感兴趣,可以在阅读完他/她的几篇代表作后,尝试通过邮件礼貌地请教一两个专业问题(不要问太基础或能在网上轻易找到答案的问题),这会是复试中一个非常亮点的加分项。
祝你在本科阶段学有所成,考研顺利上岸!

