第一部分:核心理念——理解幼儿行为的“密码”
在分析具体行为之前,我们必须建立几个核心认知,这是所有教育对策的基石。

-
行为是沟通的桥梁:幼儿的语言能力有限,当他们无法用言语表达需求、情绪或感受时,就会用行为来“说话”,一个“问题行为”背后,往往隐藏着一个未被满足的需求或一种无法处理的情绪。
- 提问:我的孩子想通过这个行为告诉我什么?
-
行为是发展的阶梯:幼儿的许多“问题行为”(如打人、说“不”、乱扔东西)其实是其生理和心理发展的正常阶段,他们正在探索世界、建立自我、学习规则。
- 提问:这个行为是否符合他这个年龄段的典型特征?
-
行为是环境的产物:孩子的行为深受周围环境的影响,包括家庭氛围、教养方式、物理空间(是否整洁、安全)、作息规律等,一个混乱、高压或缺乏回应的环境,更容易引发“问题行为”。
- 提问:我创造的环境是否在无意中“鼓励”或“引发”了这种行为?
-
行为是关系的镜子:亲子关系、师生关系是幼儿安全感的来源,良好的关系是教育的“润滑剂”,关系紧张时,任何教育对策都难以奏效。
(图片来源网络,侵删)- 提问:我和孩子的关系是否足够稳固和信任?
第二部分:常见幼儿行为分析与教育对策
以下列举几种最常见的行为,并按照“行为表现”、“可能原因”、“教育对策”的结构进行分析。
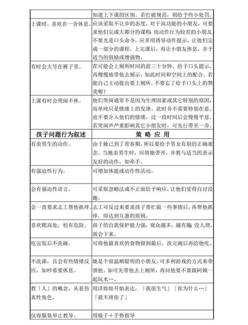
攻击性行为(打人、咬人、推人、抢玩具)
- 行为表现:在与同伴交往中,经常出现动手、言语攻击(如“我不要你”)的行为。
- 可能原因:
- 语言发展不足:想表达需求(如“我想玩那个”)、不满(如“你别碰我的东西”)或求助(如“他抢我东西了”),但不会说,只好动手。
- 情绪调节能力弱:感到愤怒、沮丧、嫉妒或恐惧时,不知道如何用恰当的方式宣泄。
- 社交技能缺乏:不知道如何正确地加入游戏、分享或轮流。
- 模仿学习:可能从成人、动画片或同伴那里学到了这种行为。
- 寻求关注:发现打人后能得到家长(即使是负面的)关注。
- 教育对策:
- 冷静制止,而非惩罚:当攻击行为发生时,第一时间平静而坚定地制止,将孩子带离现场,可以说:“我看到你很生气,但打人是不可以的。” 避免在愤怒中吼叫或体罚。
- 帮助识别和表达情绪:事后,用共情的语言帮他识别情绪。“你是不是因为小明抢了你的玩具,所以很生气?” 教他用语言表达:“我很生气!” “请还给我!”
- 教授替代行为:这是最关键的一步,明确告诉他可以怎么做。
- 想玩别人的玩具:说“可以给我玩一下吗?”或者“我们一起玩吧?”
- 感到生气:可以跺脚、捶打枕头、去“冷静角”待一会儿。
- 强化积极行为:当他用语言解决问题时,立刻给予表扬和鼓励:“你刚才用说的,而不是用手,真棒!”
- 创造社交机会:多组织同伴游戏,在游戏中引导他学习分享、轮流和合作。
说“不”与叛逆
- 行为表现:对父母的要求、建议频繁说“不”,故意做相反的事,挑战规则。
- 可能原因:
- 自我意识萌发:这是孩子建立自我、探索边界的必经阶段,是“我”的概念在发展。
- 寻求自主和控制感:通过说“不”,来证明自己是一个独立的个体,可以影响周围的世界。
- 试探底线:想看看规则的边界在哪里,父母的底线在哪里。
- 教育对策:
- 给予有限的选择权:这是化解“不”的利器,不要问“你想穿衣服吗?”,而是问“你想穿红色T恤还是蓝色T恤?”,让孩子在可控范围内拥有决定权。
- 预告和解释:在改变活动或提出要求前,提前预告。“我们再玩5分钟,然后就要去洗手吃饭了。” 解释规则的原因:“过马路要牵着手,因为这样才安全。”
- 保持冷静和一致:父母的反应越激烈,孩子的叛逆可能越强,家庭成员之间规则要保持一致,不能今天允许,明天就禁止。
- 共情接纳:理解这是成长的正常现象,不要给孩子贴上“叛逆”的负面标签,可以说:“我知道你还想继续玩,不想睡觉,这很正常。”
- 提供参与机会:让孩子参与到家务中来,如“你来帮我摆碗筷好不好?”,这能满足他的自主需求。
说谎
- 行为表现:为了逃避责任、获取利益或吸引关注而说一些不真实的话。
- 可能原因:
- 幻想与现实混淆:幼儿的想象力和创造力非常丰富,有时他们分不清什么是幻想,什么是现实。
- 害怕惩罚:说谎最主要的原因是害怕说真话后会受到批评或惩罚。
- 模仿成人:听到成人有时会说一些“善意的谎言”或为了面子而说的话。
- 吸引关注:编造一些离奇的故事来获得他人的注意。
- 教育对策:
- 区分类型,冷静对待:先判断是幻想型谎言还是逃避型谎言,对于幻想型,可以和他一起编故事;对于逃避型,要关注其背后的恐惧。
- 创造说真话的安全环境:当孩子承认错误时,首先要肯定他的诚实。“谢谢你告诉我真相,虽然你做错了事,但你很勇敢。” 再针对错误行为进行教育,而不是惩罚。
- 父母以身作则:自己做到诚实守信,不在孩子面前说谎。
- 讲故事和读绘本:通过《狼来了》等故事,让孩子明白诚实的重要性。
- 关注孩子的需求:如果孩子是为了吸引关注而说谎,请反思是否给予了他足够的陪伴和肯定。
注意力不集中,好动
- 行为表现:在需要安静的场合(如吃饭、上课、看书)难以安静,容易分心,小动作多。
- 可能原因:
- 年龄特点:幼儿的注意力时间本来就很短,且以无意注意为主,容易被新异刺激吸引。
- 活动量不足:精力没地方释放,自然坐不住。
- 任务难度不匹配:任务太简单会无聊,太难则会受挫,都导致无法专注。
- 环境干扰:周围有太多玩具、电视声音或人走动,分散了注意力。
- 教育对策:
- 保证充足的运动量:每天至少有1-2小时的户外活动或大肌肉运动,释放精力。
- 创造无干扰的环境:在孩子专注做事时,尽量减少环境中的干扰源,如关掉电视、收起不相关的玩具。
- 一次只做一件事:避免同时安排多项任务,吃饭时就吃饭,玩玩具时就玩玩具。
- 使用“计时器”游戏法:对于需要安静的任务,可以设定一个短时间目标,并用沙漏或计时器来增加趣味性。“我们看这本书,等沙漏里的沙子流完就结束。”
- 任务分解:将复杂的任务分解成几个小步骤,每完成一步都给予鼓励。
第三部分:通用有效的教育原则
无论面对何种行为,以下原则都至关重要:
-
积极关注,多“鼓励”少“表扬”:
- 表扬(You are smart):关注结果,可能让孩子形成“固定型思维”。
- 鼓励(I saw how hard you tried):关注过程和努力,能培养孩子的“成长型思维”和内在驱动力。
-
建立清晰、一致的规则和界限:
(图片来源网络,侵删)- 规则要少而精,让孩子容易理解和记住。
- 家庭所有成员执行规则要一致,避免“一个唱红脸,一个唱白脸”。
-
运用“自然后果”和“逻辑后果”:
- 自然后果:不吃饭就会饿(在安全范围内),这是让孩子直接体验自己行为带来的结果。
- 逻辑后果:乱扔玩具,那么今天就暂时不能玩这个玩具,这是与行为直接相关的、合乎逻辑的结果,而非惩罚。
-
高质量的陪伴:
每天留出一段“特别时光”,全身心地投入,让孩子主导活动,这是建立情感连接、预防行为问题的最佳方式。
-
管理好自己的情绪:
父母是孩子的情绪榜样,当你感到愤怒时,先深呼吸,让自己冷静下来,再用理智的方式去处理问题,而不是被情绪牵着鼻子走。
第四部分:实践案例——从“问题”到“成长”的转变
案例背景:4岁的小明在幼儿园总是抢别的小朋友的玩具,老师多次制止无效。
错误做法(传统反应):
- 老师大声训斥:“小明!你又抢东西!再这样我就告诉你的爸爸妈妈!”
- 父母回家后,听到老师的“告状”,非常生气,惩罚小明不许吃晚饭,并说:“你怎么这么不听话,这么自私!”
结果:小明感到害怕、羞愧,但并没有学会如何正确地要玩具,下次遇到类似情况,他可能因为害怕而退缩,或者因为压抑了情绪而在其他方面爆发。
科学分析(行为分析):
- 行为:抢玩具。
- 可能原因:小明可能很想加入那个游戏,但不知道如何开口;或者他非常喜欢那个玩具,但缺乏等待和分享的耐心;也可能是他看到别人玩,自己也想玩,但不知道如何表达。
- 核心需求:社交互动、获得玩具、被接纳。
教育对策(积极干预):
-
老师(现场干预):
- 制止并共情:轻轻拉开小明,蹲下来对他说:“我看到你很想玩那个小汽车,对吗?”
- 教授技能:“如果你想玩,可以走过去,轻轻地拍拍他的肩膀,说:‘你好,我能和你一起玩吗?或者可以借我玩一下吗?’”
- 角色扮演:老师可以和小明一起演练如何向同伴发出邀请。
- 及时强化:当小明尝试用语言表达时,立刻给予表扬:“你刚才说‘可以和我一起玩吗?’说得真好!”
-
父母(家园共育):
- 与老师沟通:了解情况后,父母不指责,而是与老师合作。
- 家庭演练:在家里用玩具进行角色扮演,练习“轮流玩”和“礼貌借东西”。
- 阅读绘本:一起读《分享是我的好朋友》、《波西和皮普》等关于分享和友谊的绘本。
- 创造机会:邀请小朋友来家里玩,父母在旁观察和引导,实践学到的社交技能。
结果:小明学会了用语言代替行动来表达需求,他不仅能成功融入游戏,还体会到了分享和合作的快乐,他的“问题行为”消失了,自信心和社交能力也得到了提升。
幼儿行为分析与教育对策,本质上是一场“解码”与“共建”的过程,它要求我们:
- 用脑去分析:理解行为背后的原因和需求。
- 用心去感受:共情孩子的情绪和视角。
- 用手去引导:提供具体、可替代的行为方案。
- 用爱去滋养:在稳固的亲子关系基础上,陪伴孩子健康、快乐地成长。
没有完美的孩子,也没有完美的父母,育儿是一个不断学习、调整和共同进步的过程,保持耐心和同理心,您就是孩子最好的引路人。
