华夏学术资源库

法条属于哪类参考文献?

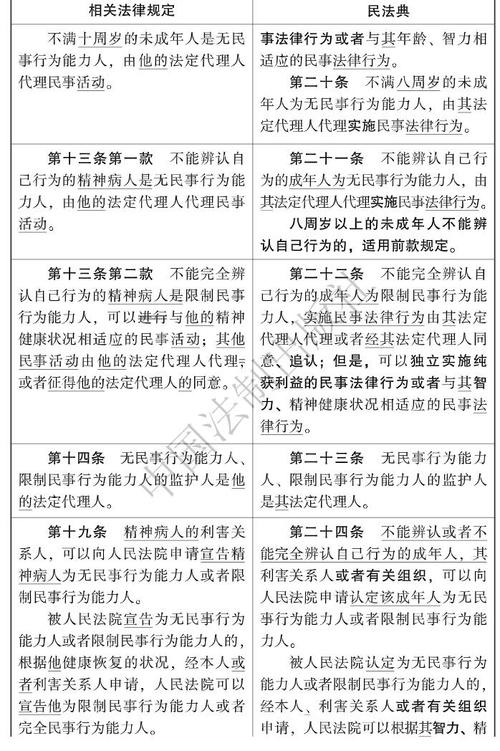
法条属于特种文献法律文献,在学术引用和文献管理中,它通常被归为一类独立且具有最高效力的参考文献。

法条属于哪类参考文献?-图1
(图片来源网络,侵删)

下面我将从几个方面详细解释:

核心定义:法条是什么?

法条,即法律条文,是由国家立法机关依照法定程序制定和颁布的、具有普遍约束力的行为规范的总和,它包括宪法、法律、行政法规、地方性法规、部门规章、司法解释等。

在参考文献体系中的类别

在通用的参考文献分类体系(如图书馆学分类法、学术数据库分类法)中,法条通常被归为以下几类,其中“特种文献”或“法律文献”是最准确的描述

主要类别:特种文献

“特种文献”(Special Literature)是一个广义的文献学概念,指出版形式和发行渠道比较特殊,不属于图书、期刊等常规出版类型的文献,法条具有以下“特种”特征:

法条属于哪类参考文献?-图2
(图片来源网络,侵删)
  • 发布机构权威性高: 由国家立法、行政、司法机关发布。
  • 格式规范统一: 通常有固定的编号、条款结构和发布日期格式(如《中华人民共和国民法典》第一千零一十二条)。
  • 时效性强: 法律会随着社会发展而修订、废止,引用时必须注明时效版本。
  • 获取渠道特定: 主要通过官方公报(如国务院公报、最高人民法院公报)、政府网站(如全国人大网、中国政府网)等官方渠道发布。

将法条归为特种文献是学术界和图书馆界的普遍做法。

具体类别:法律文献

在法学领域,法条本身就是该领域的核心文献,被称为法律文献,这是最直接、最贴切的分类,法律文献是法学研究的基石,一切法学理论、案例分析、法律评论都建立在对法律文献的解读之上。

其他相关类别:

  • 政府出版物: 大部分法律、行政法规、规章都属于政府出版物,因为它们是由政府或其立法机构发布的,从这个角度看,法条是政府出版物的重要组成部分。
  • 标准文献: 如果从规范性的角度看,法律条文也是一种行为准则和标准,具有强制约束力,在某些文献管理系统中,它也可能被归入“标准文献”的范畴,但这不如“特种文献”或“法律文献”常用。

为什么法条是独立且最高效力的参考文献?

在学术研究和法律实践中,法条的效力是最高、最直接的。

  • 效力层级最高: 在法律渊源中,制定法(即成文法,法条是其表现形式)的效力高于判例法、学说和习惯,任何理论、观点、判例都必须在法条的框架内进行解释和适用。
  • 引用的直接性: 引用法条是为了直接证明某个法律权利、义务或责任的来源,在合同纠纷中直接引用《民法典》关于合同效力的条款,其说服力远大于引用某个法学教授的评论。
  • 研究的起点: 任何法律问题的研究,都必须从查找和理解相关的法条开始。

如何引用法条?(示例)

在学术论文、法律文书等正式写作中,引用法条必须做到准确、完整、规范,以确保其可被追溯和验证。

法条属于哪类参考文献?-图3
(图片来源网络,侵删)

基本要素:

  1. 制定机关: 全国人大、国务院、最高人民法院等。
  2. 法律名称: 必须使用全称。
  3. 条款项: 具体到条、款、项、目。
  4. 生效日期/修订日期: 确保引用的是有效版本。

中文引用示例(遵循GB/T 7714-2025标准)

  • 引用法律:

    《中华人民共和国民法典》第一千零一十二条规定:“自然人享有生命权、身体权、健康权、姓名权、肖像权、名誉权、荣誉权、隐私权等权利。”

    参考文献格式: 全国人民代表大会. 中华人民共和国民法典[M]. 北京: 中国法制出版社, 2025.

  • 引用行政法规:

    根据《信息网络传播权保护条例》第二十六条的规定,……

    参考文献格式: 中华人民共和国国务院. 信息网络传播权保护条例[S]. 2025-11-26修订.

  • 引用司法解释:

    最高人民法院《关于审理民间借贷案件适用法律若干问题的规定》第二十五条明确指出……

    参考文献格式: 最高人民法院. 关于审理民间借贷案件适用法律若干问题的规定[S]. 法释〔2025〕17号, 2025-12-23.


英文引用示例(遵循Bluebook或ALWD格式)

  • 引用美国联邦法典:

    Under 42 U.S.C. § 1983, a person who, under color of state law, deprives another person of rights, privileges, or immunities secured by the Constitution and federal laws may be liable.

    Bluebook格式: 42 U.S.C. § 1983 (2025).

  • 引用案例法:

    The landmark case Miranda v. Arizona, 384 U.S. 436 (1966), established the requirement for law enforcement to inform suspects of their rights.

    Bluebook格式: Miranda v. Arizona, 384 U.S. 436 (1966).

类别 描述 为什么是这类
特种文献 最准确的广义分类,指格式特殊、由权威机构发布的非标准文献。 法条具有发布机构权威、格式规范、时效性强、获取渠道特定等“特种”文献的全部特征。
法律文献 最直接、最贴切的分类,指法学领域的核心研究资料。 法条是法律体系的直接表现形式,是法学研究、法律实践的基石。
政府出版物 一个相关但范围更广的类别。 法律、法规、规章等绝大多数都是由政府或立法机构发布的。

当被问及“法条属于哪一类参考文献”时,最专业、最准确的回答是:法条属于特种文献中的法律文献,是一类具有最高法律效力、独立且必须规范引用的核心参考文献。

分享:
扫描分享到社交APP
上一篇
下一篇