大一历史论文参考文献的选择与使用是学术写作的重要环节,合理的参考文献不仅能支撑论文观点,还能体现研究的严谨性,对于初学者而言,了解参考文献的类型、来源、格式规范及注意事项,有助于提升论文质量,以下从参考文献的类型、获取途径、格式规范及常见问题四个方面展开详细说明。

参考文献的主要类型
历史论文的参考文献可分为原始文献与次级文献两大类,每类下又包含多种具体形式,需根据论文主题灵活选择。
原始文献(一手资料)
原始文献是历史研究的基础,指直接反映历史事件的原始记录,具有极高的史料价值,常见类型包括:
- 档案文献:如政府档案、会议记录、个人日记(如《鲁迅日记》)、官方文件(如《资治通鉴》中引用的奏疏)等,国内可查阅中国第一历史档案馆、台湾故宫博物院等机构的档案;国外如美国国家档案馆、英国公共记录办公室等。
- 报刊史料:近代以来的报纸、杂志是研究社会史、思想史的重要资料,如《申报》《新青年》《时务报》等,可通过“全国报刊索引”数据库或图书馆缩微胶卷获取。
- 回忆录与口述史料:当事人或亲历者的记录,如《蒋介石日记》(手稿本)、《李宗仁回忆录》,或通过口述史访谈整理的资料(如《文革口述史》),使用时需注意作者立场可能存在的主观性。
- 实物史料:包括考古文物(如殷墟甲骨、敦煌文书)、历史照片(如晚清老照片)、建筑遗迹(如故宫)等,需结合考古报告或图像资料引用,如《甲骨文合集》《敦煌莫高窟内容总录》。
次级文献(二手研究)
次级文献是学者对原始文献进行研究后形成的成果,用于借鉴前人观点、梳理研究脉络,常见类型包括:
- 学术专著:针对某一历史问题进行系统研究的著作,如钱穆《国史大纲》、黄仁宇《万历十五年》,选择时需关注作者学术背景、出版社权威性(如中华书局、三联书店、商务印书馆等)。
- 期刊论文:聚焦具体问题的研究,具有时效性和针对性,国内核心期刊如《历史研究》《中国史研究》《近代史研究》,可通过CNKI、维普、万方数据库检索;国外期刊如《The Journal of Asian Studies》(《亚洲研究杂志》)。
- 学位论文:硕博士论文通常研究深入、资料详实,可通过“中国知网博硕士学位论文数据库”“ProQuest Dissertations & Theses Global”获取,但需注意其观点可能尚未经过广泛检验。
- 工具书:包括辞典(如《中国历史大辞典》)、年鉴(如《中国历史学年鉴》)、史料汇编(如《中国近代史资料丛刊》)等,适合用于概念界定、背景梳理或补充细节。
参考文献的获取途径
图书馆资源
- 实体图书馆:高校图书馆是文献获取的核心场所,可通过分类号(如K0史学理论、K2中国史)查找相关专著,或利用阅览室的开放书架浏览,部分图书馆设有“古籍部”或“特藏部”,收藏珍贵史料(如地方志、家谱)。
- 电子数据库:
- 中文数据库:CNKI(中国知网)涵盖期刊、博硕士论文、报纸等;读秀学术搜索提供图书原文传递;全国报刊索引数据库可检索近代报刊。
- 外文数据库:JSTOR(过刊库)、Project MUSE(人文社科期刊)、Brill(历史学丛书)等,适合研究世界史或中外关系史。
互联网资源
- 开放获取平台:如“国家哲学社会科学文献中心”(提供免费期刊论文)、“北京大学数字人文中心”(古籍数字化)、“Google Books”(部分图书预览)。
- 学术机构网站:如“中国科学院国家科学图书馆”“哈佛大学图书馆开放获取项目”,可获取特色史料或研究资料。
- 注意事项:网络文献需谨慎甄别,优先选择学术机构、权威媒体(如人民网历史频道)或知名学者个人主页发布的资料,避免使用非专业博客、论坛内容。
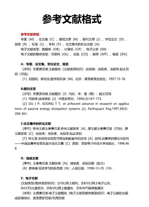
参考文献的格式规范
不同高校或期刊对参考文献格式要求略有差异,但核心要素一致,以下以GB/T 7714-2025《信息与文献 参考文献著录规则》为例,结合历史学科特点说明常见文献的著录格式:

专著
格式:[序号] 主要责任者. 题名[M]. 版本项(初版不注). 出版地: 出版者, 出版年: 引文页码.
示例:[1] 钱穆. 国史大纲[M]. 北京: 商务印书馆, 2025: 15.
期刊论文
格式:[序号] 主要责任者. 题名[J]. 期刊名, 年, 卷(期): 起止页码.
示例:[2] 王奇生. 民国时期的地方政治与士绅权力[J]. 历史研究, 2025(3): 45-62.
档案文献
格式:[序号] 档案名称. 档案馆名称, 档案编号.
示例:[3] 清军机处录副奏折. 中国第一历史档案馆, 03-7934-078.
古籍
格式:[序号] 古籍责任者. 书名[M]. 版本项(刻本、活字本等). 卷次.
示例:[4] 司马光. 资治通鉴[M]. 元刻本. 卷六十八.

译著
格式:[序号] 原作者. 书名[M]. 译者. 出版地: 出版者, 出版年.
示例:[5] 布罗代尔. 15至18世纪的物质文明、经济和资本主义[M]. 顾良, 译. 北京: 三联书店, 1992.
网络文献
格式:[序号] 主要责任者. 题名[EB/OL]. (更新或修改日期)[引用日期]. 获取路径.
示例:[6] 张鸣. 晚清科举制度的废除[EB/OL]. (2025-05-12)[2025-10-01]. http://www.aisixiang.com/data/123456.html.
注意事项:
- 文献序号需在论文正文中按引用顺序用上标标注(如[1]),并与文末列表一一对应;
- 作者超过3人时,只列前3名,后加“等”(英文用“et al.”);
- 出版地需为具体城市,如“上海”而非“华东”;
- 电子文献需注明引用日期和获取路径,确保可追溯。
常见问题与建议
-
参考文献数量是否越多越好?
大一论文参考文献并非数量堆砌,而需与论文内容匹配,一般课程论文建议10-15篇,其中原始文献至少占2-3篇,次级文献以近5年内的核心期刊为主,兼顾经典著作(如通史类、名家专著),避免引用非学术资料(如百度百科、普通教材)。 -
如何判断文献的权威性?
- 作者:优先选择历史学领域知名学者(如研究中国近史的桑兵、研究世界史的霍布斯鲍姆)或专业研究机构人员;
- 出版社:学术专著优先选择中华书局、三联书店、商务印书馆等,期刊选择CSSCI来源刊(如《历史研究》);
- 原始文献需核对版本(如《史记》优先选用中华书局点校本),次级文献需关注其论证逻辑、史料引用是否规范。
相关问答FAQs
Q1:历史论文中是否可以引用网络资源?如何规范引用?
A1:可以引用网络资源,但需满足“权威性”和“可追溯性”原则,优先选择学术数据库(如知网)、开放获取平台(如国家哲学社会科学文献中心)或官方机构网站(如国家图书馆、故宫博物院)发布的文献,引用时需注明文献类型[EB/OL]、更新日期、引用日期和完整网址(如示例[6]),避免引用博客、论坛、自媒体等非专业内容。
Q2:如果某本重要图书图书馆没有借到,有哪些替代获取途径?
A2:可通过以下途径解决:①利用“读秀学术搜索”或“超星发现”的“图书传递”功能,申请获取图书部分章节(通常20页以内免费);②通过“全国图书馆参考咨询联盟”提交文献传递申请;③查找电子版资源,如“中国国家数字图书馆”“CADAL(大学数字图书馆国际合作计划)”等平台;④若为外文图书,可尝试“WorldCat”数据库定位国内馆藏馆,或通过图书馆的“馆际互借”服务获取。
通过合理选择文献类型、规范获取途径、严格遵守格式要求,大一学生可以构建严谨的参考文献体系,为历史论文打下坚实基础,在写作过程中,还需注意文献与论点的结合,避免“堆砌文献”而忽视独立思考,真正实现“论从史出,史论结合”的学术要求。
