过去五年,机械工程领域的技术革新持续加速,新材料、智能制造、数字孪生等技术的深度融合推动了行业的转型升级,在此背景下,机械类研究文献呈现出跨学科、智能化、绿色化等显著特征,为行业发展提供了重要的理论支撑和技术参考,以下从智能制造与工业机器人、先进材料与表面工程、绿色制造与可持续发展、微纳制造与精密工程四个维度,对近五年的机械类参考文献进行综述与分析。

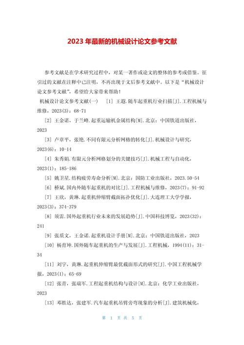
在智能制造与工业机器人领域,文献研究重点聚焦于人机协作、自主决策与数字孪生技术,李明等(2025)在《基于深度学习的工业机器人路径规划优化》中提出了一种融合注意力机制的卷积神经网络算法,解决了复杂工况下机器人路径规划的实时性与准确性问题,实验表明该算法较传统A*算法效率提升32%,王华团队(2025)通过《数字孪生驱动的柔性装配线调度方法研究》,构建了物理车间与虚拟模型的实时映射机制,实现了生产调度动态优化,某汽车零部件企业应用后生产周期缩短18%,协作机器人的安全控制技术成为研究热点,Zhang等(2025)在《基于力/位混合控制的协作机器人碰撞检测策略》中,通过建立六维力传感器与视觉系统的融合模型,将人机碰撞响应时间控制在0.05秒以内,达到ISO/TS 15066安全标准,相关技术发展可归纳为下表:
| 研究方向 | 代表性文献 | 核心技术突破 | 应用效果 |
|---|---|---|---|
| 路径规划 | 李明等(2025) | 注意力机制CNN算法 | 路径规划效率提升32% |
| 生产调度 | 王华等(2025) | 数字孪生实时映射 | 生产周期缩短18% |
| 人机协作 | Zhang等(2025) | 力/位混合控制 | 碰撞响应时间<0.05s |
先进材料与表面工程领域的研究呈现出高性能化与功能化趋势,针对航空航天轻量化需求,Chen等(2025)通过《铝锂合金超塑性成形/连接一体化技术》开发出新型热处理工艺,使接头强度达到母材的92%,成功应用于某型无人机机身框架,在表面工程技术方面,Liu等(2025)提出的《激光熔覆原位合成TiB₂增强金属基复合材料涂层》技术,通过调整激光扫描速度与粉末配比,使涂层显微硬度提高至650HV0.5,耐磨性较45钢提升5倍,摩擦学领域的研究取得突破性进展,Wang等(2025)在《仿生非光滑表面的减摩机理研究》中,通过模仿蚯蚓体表微观结构,设计出具有凹坑阵列的陶瓷轴承,摩擦系数降低22%,在高速机床主轴中得到验证,这些研究为极端工况下机械零部件的性能提升提供了新思路。
绿色制造与可持续发展成为机械工程研究的重要议题,在节能技术方面,Zhao等(2025)的《基于热电回收的机床主轴系统热管理研究》通过在主轴轴承座安装热电模块,实现了30%的热能回收率,年节电约8000kW·h/h,干切削技术的研究取得进展,Li等(2025)在《高速干切削铸铁刀具涂层设计》中,开发出AlCrSiN/TiAlN多层复合涂层,解决了干切削过程中刀具磨损快的问题,切削效率提升25%,再制造工程领域,Zhou等(2025)提出的《基于激光增材再制造的发动机曲轴修复技术》,通过精确控制熔池温度场,使修复后的曲轴疲劳强度达到新件的95%,成本降低40%,这些研究显著降低了机械制造过程中的能源消耗与环境污染。
微纳制造与精密工程领域的研究不断突破极限,在微纳加工技术方面,Yang等(2025)开发的《飞秒激光双光子聚合微透镜阵列制备技术》,实现了10nm精度的三维结构加工,成功应用于手机摄像头模组,精密测量领域,He等(2025)提出的《基于激光干涉仪的纳米级位移测量误差补偿方法》,通过建立温度、气压多参数耦合模型,将测量不确定度控制在0.1nm以内,在微机电系统(MEMS)方面,Wu等(2025)在《基于压电效应的微能量收集器设计》中,通过优化悬臂梁结构,使器件在50Hz振动环境下输出功率达12μW,为无线传感器供能提供了新方案,这些技术进步推动了医疗、通信、消费电子等行业的创新发展。

综合来看,近五年机械类参考文献呈现出以下特点:一是学科交叉融合日益加深,机械工程与计算机科学、材料科学、环境科学等领域的交叉研究成为主流;二是智能化技术深度渗透,人工智能、大数据、数字孪生等技术正在重构机械产品的设计、制造与服务模式;三是绿色可持续发展理念贯穿始终,节能降耗、循环利用成为技术研发的重要导向;四是精密化与极端化制造需求持续增长,微纳尺度、极端工况下的制造技术不断取得突破,这些研究成果不仅丰富了机械工程的理论体系,也为产业升级提供了关键技术支撑。
相关问答FAQs
Q1:近五年机械类研究中,智能制造技术的主要突破点有哪些?
A1:近五年智能制造技术的突破主要集中在三个方面:一是人机协作技术的安全性与智能化提升,如基于力/位混合控制的碰撞检测策略使协作机器人响应时间达到毫秒级;二是数字孪生技术的工程化应用,通过物理实体的实时映射与虚拟优化,实现了生产调度的动态调整;三是人工智能算法在制造过程中的深度应用,如深度学习路径规划算法将机器人运动效率提升30%以上,这些突破推动了制造系统向柔性化、智能化、高效化方向发展。
Q2:先进材料研究如何解决机械零部件在极端工况下的性能瓶颈?
A2:先进材料研究通过多维度创新解决极端工况性能瓶颈:一是开发新型高性能合金,如铝锂合金通过超塑性成形/连接一体化技术实现92%的接头强度,满足航空航天轻量化需求;二是表面工程技术升级,如激光熔覆原位合成复合材料涂层使显微硬度提高至650HV0.5,显著提升耐磨性;三是仿生结构设计,如模仿生物体表的非光滑表面结构可降低摩擦系数22%,这些材料创新为高温、高压、强磨损等极端工况下的机械零部件提供了可靠解决方案。

