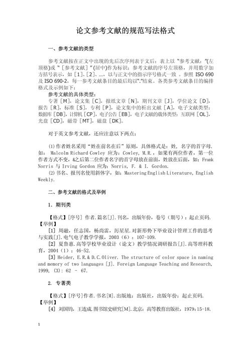
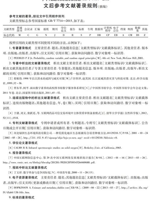
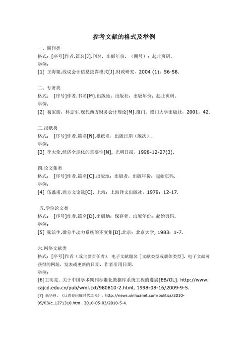
参考文献会议论文规范是学术写作中确保研究成果严谨性和可追溯性的重要准则,其核心在于通过统一、规范的格式清晰呈现会议论文的基本信息,方便读者检索原文并了解研究背景,以下从规范的意义、构成要素、常见格式要求及注意事项等方面展开详细说明。

参考文献会议论文规范的意义
学术研究中,会议论文是传递最新研究成果、促进学术交流的重要载体,而规范的参考文献不仅体现了作者对学术规范的尊重,更是保障学术诚信的基础,具体而言,其意义主要体现在三方面:一是便于溯源,读者可通过规范的文献信息准确查找会议论文原文,验证研究数据的真实性与结论的可靠性;二是提升专业性,统一的格式要求(如作者署名、会议名称、出版信息等)使文献列表整齐有序,展现作者严谨的学术态度;三是促进交流,规范的参考文献有助于其他研究者快速定位相关会议成果,推动学术领域的对话与合作。
会议论文参考文献的核心构成要素
无论采用何种格式规范(如GB/T 7714、APA、MLA等),会议论文的参考文献通常包含以下核心要素,这些要素是确保信息完整性的关键:
- 作者信息:包括作者姓名、单位(可选),多位作者时,作者间用逗号分隔,最后两位作者用“和”或“&”连接;作者姓名需姓前名后,姓全大写(或首字母大写,根据具体格式要求),名可缩写(如ZHANG San或Zhang S)。
- :应准确反映论文核心内容,标题首字母大写(除介词、连词等),末尾不加句号。
- 会议名称:需使用全称,并注明会议的届次、时间及地点(如“第X届XX国际学术会议”),若会议有编号或系列名称(如“Proceedings of…”)也需一并体现。
- 出版信息:包括会议论文集的出版社(或主办单位)、出版地、出版年份及页码范围,若论文集仅以电子形式出版,需注明获取路径或DOI号(数字对象标识符)。
- 特殊标识:如论文被会议收录(如“EI收录”“SCI收录”),或属于特定类型(如“Keynote Speech”“Poster Presentation”),可根据需要补充说明。
常见格式规范下的会议论文参考文献示例
不同学科或期刊可能采用不同的参考文献格式,以下列举国际通用的三种格式(GB/T 7714-2025、APA第7版、MLA第9版)为例,说明会议论文的具体著录规范:
(一)GB/T 7714-2025格式(中国国家标准)
GB/T 7714是国内学术写作最常用的格式,尤其适用于中文论文,其基本结构为:
作者. 论文标题[C]//会议名称,会议时间,会议地点. 论文集出版地:出版社,出版年份:起止页码.

示例:
[1] 李红, 王伟. 人工智能在医疗诊断中的应用研究[C]//第20届中国计算机大会, 2025-10-15, 北京. 北京: 电子工业出版社, 2025: 156-162.
[2] CHEN L, LIU M. Machine learning for climate prediction: A review[C]//Proceedings of the 2025 International Conference on Environmental Science, 2025-08-20, Singapore. Singapore: World Scientific Publishing, 2025: 345-358.
(二)APA第7版格式(美国心理学会格式)
APA格式常用于社会科学、教育学等领域,其特点包括作者姓名的“名”用缩写、会议名称斜体等,基本结构为:
Author(s). (Year). Paper title. In Conference Name (pp. xxx-xxx). Publisher.
示例:
[3] Zhang, Y., & Wang, H. (2025). Deep learning in natural language processing: Recent advances. In Proceedings of the 2025 International Conference on Artificial Intelligence (pp. 78-85). IEEE Press.
[4] Smith, J., Brown, K., & Lee, T. (2025). Social media trends among adolescents: A cross-cultural study. In 15th Annual Communication Conference, Chicago, IL. https://doi.org/xxxx
(三)MLA第9版格式(现代语言协会格式)
MLA格式多用于人文学科,强调简洁性和电子资源的标注,基本结构为:
Author(s). "Paper Title." Conference Name, Year, Location, Publisher, Year, Page range.

示例:
[5] Johnson, R. "Digital humanities and textual analysis." Digital Culture Conference, 2025, Paris, France, University of Paris Press, 2025, pp. 112-120.
[6] Garcia, M. "Postcolonial literature in the 21st century." Postcolonial Studies Association Annual Meeting, 2025, Toronto, Canada, Scholarly Publishing, 2025.
会议论文参考文献的注意事项
- 区分会议论文与期刊论文:会议论文通常以“C”作为文献类型标识(GB/T 7714中),而期刊论文为“J”,避免混淆会议名称与期刊名称。
- 电子资源的特殊处理:若会议论文仅在线发布(如会议官网、预印本平台),需补充获取路径或DOI号,
[7] 刘洋. 区块链技术在供应链管理中的实践[C]//2025年管理科学与工程国际研讨会, 2025-11-10, 线上会议. https://doi.org/xxxx(2025-11-20访问). - 作者人数的规范:GB/T 7714规定,作者超过3人时可只列前3人,后加“等”(或“et al.”);APA格式则要求列出所有作者,用逗号分隔,最后两位用“&”连接。
- 会议名称的准确性:优先使用会议官方全称,避免使用简称;若会议有编号(如“ICML 2025”),首次出现时需注明全称(International Conference on Machine Learning 2025)。
- 页码范围的完整性:需注明论文在会议论文集中的起止页码,而非仅起始页;若论文集未编页码,可注明章节编号或段落位置(如“Section 3”)。
会议论文参考文献常见问题与解决方案
在实际写作中,作者常因会议类型多样(如国际会议、国内会议、workshop等)或出版形式复杂(纸质论文集、电子版、预印本)而出现格式错误,以下通过表格对比常见问题及解决方法:
| 常见问题 | 错误示例 | 规范示例 | 解决方案 |
|---|---|---|---|
| 会议名称使用简称 | 第X届AI会议论文集 | 第X届人工智能国际学术会议论文集 | 查找会议官网或通知,使用官方全称 |
| 缺少页码或页码不完整 | 张三. 论文标题[C]. 北京:出版社,2025. | 张三. 论文标题[C]. 北京:出版社,2025: 1-5. | 确认论文集目录,补充完整起止页码 |
| 电子资源未标注DOI或访问时间 | 李四. 在线会议论文[EB/OL]. 2025. | 李四. 在线会议论文[EB/OL]. https://doi.org/xxxx (2025-11-20访问). | 通过CrossRef等平台查询DOI,补充访问日期 |
| 作者姓名格式混乱 | zhang san, LI MING | ZHANG San, LI Ming | 统一“姓全大写+名首字母大写”或按期刊要求调整 |
相关问答FAQs
Q1: 会议论文被会议论文集收录,但论文集没有ISBN号,如何规范著录?
A1: 若论文集无ISBN号(如内部资料、非正式出版物),需在出版项中注明“会议主办单位”或“电子资源获取路径”,
[8] 王芳. 教育公平与政策研究[C]//2025年全国教育经济学年会论文集, 2025-09, 上海. 华东师范大学教育学院, 2025: 45-50.
或补充电子资源标识:
[9] 赵强. 新能源汽车产业发展趋势[C]//2025年中国汽车工程学会年会, 2025-07, 深圳. 中国汽车工程学会, 2025. https://xxxx (2025-12-01访问).
Q2: 如何处理会议论文的“会议时间”与“出版年份”不一致的情况?
A2: 会议论文的出版年份通常以论文集的实际出版时间为准,而非会议召开时间,会议于2025年10月召开,但论文集于2025年3月出版,则出版年份应标注为2025,格式示例如下:
[10] 周杰. 量子计算算法优化[C]//第12届全国量子信息处理会议, 2025-10, 合肥. 北京: 科学出版社, 2025: 201-210.
若会议论文集未正式出版,仅以会议资料形式分发,可标注会议召开年份,并注明“未正式出版”或“内部资料”。
