水行政论文的参考文献是支撑研究论点、体现学术规范的重要基础,其质量直接影响论文的科学性和权威性,撰写水行政论文时,参考文献的选取需兼顾经典性与前沿性,兼顾国内法规政策与国际研究成果,同时注重文献类型的多样性和时效性,以下从参考文献的类型、选取原则、常见中英文文献示例及格式规范等方面展开详细说明,并通过表格归纳核心要素,最后附相关问答以解答实际写作中的常见问题。

参考文献的主要类型及在水行政论文中的应用
水行政论文的参考文献通常包括以下几类:
- 法律法规与政策文件:如《中华人民共和国水法》《中华人民共和国防洪法》《国家水网建设规划纲要》等,是研究水行政管理体制、水资源权属配置、水事纠纷解决的核心依据。
- 学术专著:涵盖水行政管理的理论体系、历史沿革、国际比较等内容,水权理论与水资源配置》《中国水行政管理体制改革研究》等,可为论文提供系统性分析框架。
- 期刊论文:聚焦水行政领域的热点问题,如“河长制实施效果评估”“水资源费改税政策分析”等,优先选择CSSCI、SSCI收录期刊的高被引文献,如《中国水利》《资源科学》《Water Resources Research》等。
- 研究报告与统计数据:包括水利部年度报告、世界银行《水资源管理国家评估报告》、国家统计局水资源数据等,为实证研究提供基础数据支撑。
- 国际组织文献:如联合国水机制(UN-Water)、全球水伙伴(GWP)发布的政策指南、技术标准,有助于跨国比较研究。
参考文献的选取原则
- 权威性:优先选择立法机关、政府部门、权威学术机构发布的文献,确保政策解读和理论分析的准确性。
- 时效性:法律法规以最新修订版为准,学术论文优先选择近5年成果,经典理论文献可适当回溯,但需标注版本信息。
- 相关性:紧扣论文研究主题,避免泛泛引用,例如研究“智慧水利”需侧重信息技术与水管理结合的文献,探讨“水生态补偿”则需侧重政策设计与实施效果的文献。
- 平衡性:兼顾国内与国际视角,兼顾理论分析与实证研究,避免单一类型或单一观点的文献过度集中。
常见参考文献示例及格式规范
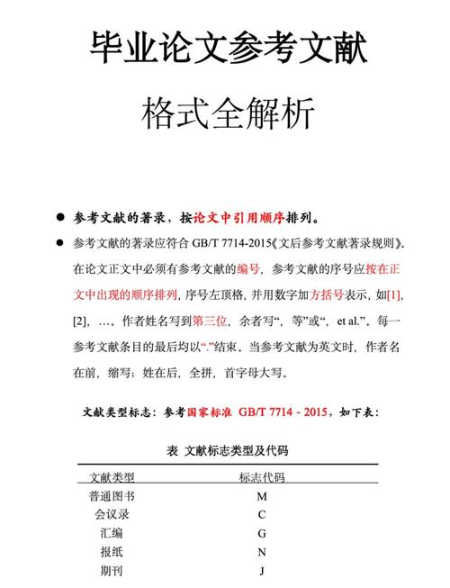
(一)中文文献格式(以GB/T 7714-2025为例)
- 法律法规:
全国人民代表大会常务委员会.中华人民共和国水法(2025年修正)[S].北京:中国法制出版社,2025. - 学术专著:
胡鞍钢,王亚华.转型期中国水资源管理的制度分析[J].管理世界,2000(5):43-53. - 期刊论文:
姜文来.水权制度建设的理论探讨与实践进展[J].中国水利,2025(3):1-5. - 研究报告:
水利部.中国水资源公报2025[R].北京:中国水利水电出版社,2025.
(二)英文文献格式(以APA 7th为例)
- 学术专著:
Biswas, A. K. (2025). Water management: Past, present, and future. Oxford University Press. - 期刊论文:
World Bank. (2025). Implementing integrated water resources management: Lessons from global experiences. Journal of Hydrology, 585, 124812. - 国际组织文件:
UN-Water. (2025). The United Nations world water development report 2025: Valuing water. UNESCO.
参考文献核心要素归纳表
| 文献类型 | 核心要素 | 示例 |
|---|---|---|
| 法律法规 | 制定机构、名称、文号、生效时间、出版社 | 《中华人民共和国水法》(2025年修正),中国法制出版社,2025 |
| 学术专著 | 作者、书名、出版社、出版时间、版次 | 胡鞍钢,王亚华.转型期中国水资源管理的制度分析[J].管理世界,2000(5) |
| 期刊论文 | 作者、题目、期刊名、年份、卷(期)、页码 | 姜文来.水权制度建设的理论探讨与实践进展[J].中国水利,2025(3) |
| 研究报告 | 机构名称、报告标题、报告编号、出版时间 | 水利部.中国水资源公报2025[R].中国水利水电出版社,2025 |
| 国际组织文献 | 组织名称、报告标题、出版地、出版时间、ISBN/DOI | UN-Water. The United Nations world water development report 2025. UNESCO,2025 |
相关问答FAQs
问题1:水行政论文中是否需要引用外文文献?如何选择外文文献?
解答:是的,引用外文文献有助于提升论文的国际视野和理论深度,选择外文文献时,应优先关注国际权威期刊(如《Water Resources Research》《Journal of Water Resources Planning and Management》)和国际组织(如世界银行、联合国水机制)发布的报告,同时注意文献与我国水行政实践的关联性,例如可选取“跨境水资源管理”“水权交易市场化”等具有比较研究价值的主题,翻译文献需注明原版信息,避免过度依赖非权威译本。
问题2:如何处理参考文献中的重复引用和矛盾观点?
解答:对于重复引用,若同一文献在不同章节被多次引用,可在首次标注后后续使用“同注X”或简化为“作者+年份”形式,避免冗余,对于矛盾观点,需在论文中进行批判性分析,例如通过对比不同学者对“河长制”实施效果的评估差异,结合地方案例数据提出自己的见解,而非简单罗列观点,注意引用文献的代表性,确保正反观点均有来源支撑,体现论证的客观性。

