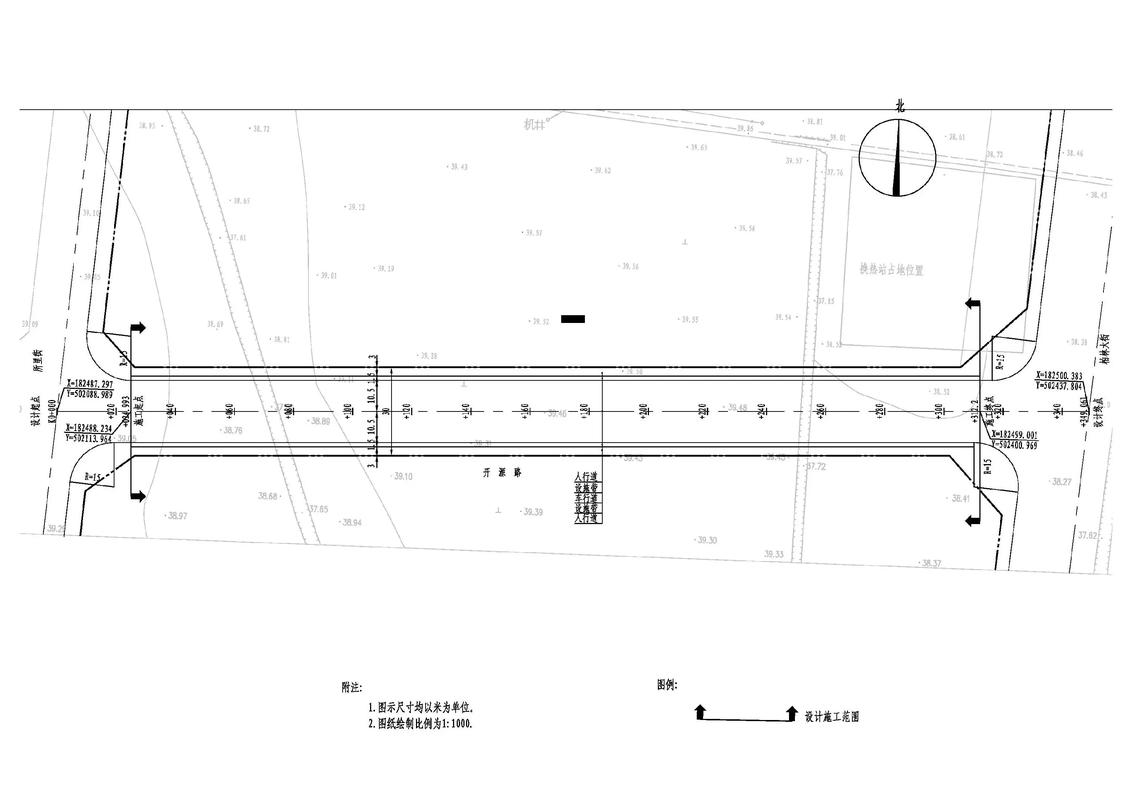
市政道路设计是城市建设中的重要环节,其科学性与合理性直接关系到城市交通效率、居民出行安全及区域经济发展,为保障设计质量,需依托大量专业参考文献,涵盖规范标准、理论方法、工程实践等多个维度,以下从核心规范、设计理论、工程实践及新技术应用等方面,详细梳理市政道路设计相关参考文献的内容与应用价值。

核心规范与标准文献
规范标准是市政道路设计的依据,具有强制性和指导性作用,国内最核心的文献包括《城市道路工程设计规范》(CJJ 37-2012),该系统规定了城市道路的等级划分、设计速度、横断面组成、平面与纵断面线形标准、路面结构及排水要求等内容,例如明确不同等级道路的路基压实度、路面面层厚度等参数,是设计人员必须遵循的技术准则。《城市道路路线设计规范》(CJJ 193-2012)则侧重于线形设计,对平曲线半径、竖曲线半径、视距保障等提出详细要求,尤其强调交叉口设计中的视距三角形控制,以保障行车安全。《城镇道路路面设计规范》(CJJ 169-2012)针对路面结构设计,提供了交通等级划分、材料性能参数及荷载计算方法,例如根据设计基准期内累计当量轴次确定路面结构层组合,对沥青混合料和水泥混凝土的配合比设计提出技术指标。
国际规范方面,美国《A Policy on Geometric Design of Highways and Streets》(绿皮书)和英国《Standards for Highways》具有广泛参考价值,绿皮书对设计速度与线形参数的关系、爬坡车道设置条件等进行了细化,例如提出在陡坡路段当大型车比例超过40%时需增设爬坡车道;英国规范则强调道路与周边环境的协调性,要求设计考虑降噪、排水生态化等细节,这些国际规范为国内项目提供了补充,尤其适用于涉外工程或高标准城市道路设计。
设计理论与方法文献
理论文献为道路设计提供科学支撑,涵盖交通工程、岩土工程、材料学等多学科知识,王炜主编的《城市交通规划》系统阐述了交通需求预测、道路网络布局优化方法,四阶段法”(交通生成、分布、方式划分、分配)是确定道路通行能力的基础,例如通过交通分配模型得到路段设计小时交通量,进而确定车道数。
在路基路面设计领域,沙庆林所著《沥青路面》和《水泥混凝土路面》深入分析了结构损伤机理与设计方法,如沥青路面的车辙、裂缝控制指标,水泥混凝土路面的接缝设计、应力计算等,为延长道路使用寿命提供理论依据。
线形设计方面,张雨化主编《道路勘测设计》详细介绍了平面线形组合(如直线、圆曲线、缓和曲线的衔接)、纵断面竖曲线半径与坡长限制的确定方法,强调“以人为本”的设计理念,例如通过平纵组合设计避免视觉误导,保障行车舒适性。
交通组织设计文献如杨晓光《城市道路交通设计》,针对交叉口信号配时、渠化优化、非机动车与行人通行空间设计提出解决方案,例如采用“左转待转区”+“专用相位”组合提升交叉口通行效率。
工程实践与案例分析文献
工程实践文献通过具体案例展示设计难点与解决思路,具有较强的实用性,由中交公路规划设计院编写的《城市道路工程设计案例集》收录了国内多个典型项目,如深圳前海自贸区道路工程(采用“海绵城市”理念,透水路面与雨水花园结合实现径流控制)、成都天府大道改造工程(通过“主线+辅道”分离设计解决长距离交通与区域出入的矛盾)。
特殊地质条件设计文献如《山区道路工程设计指南》,针对高填深挖路基、边坡防护、隧道进出口接线等难题,提出动态设计方法,例如对滑坡路段采用抗滑桩+挡土墙的综合支护方案,并通过监测数据反馈调整设计参数。
旧路改造方面,《城市道路改扩建工程技术规范》(CJJ/T 114-2025)及相关案例文献,重点阐述拓宽段新旧路基差异沉降控制、拼接路面结构设计等技术,如采用土工格栅加筋、水泥搅拌桩处理地基等措施减少不均匀沉降。

新技术与可持续发展文献
随着“智慧城市”“绿色交通”理念的推进,新技术应用文献日益重要,在智能交通领域,杨佩昆《智能交通系统概论》介绍了车路协同、自适应信号控制等技术,例如通过V2X通信实现车辆与信号灯的实时交互,优化信号配时。
绿色道路设计方面,刘景凤《生态道路工程技术》系统论述了低影响开发(LID)技术,如植草沟、生态树池的应用,以及再生材料(如RAP、RCA)在路面结构中的利用,减少资源消耗与环境污染。
BIM技术应用文献如《道路工程BIM应用指南》,详细阐述BIM在道路建模、碰撞检测、工程量统计中的流程,例如通过Revit建立三维模型,提前发现管线冲突问题,降低施工变更率。
参考文献(部分列举)
- 中华人民共和国行业标准. CJJ 37-2012 城市道路工程设计规范[S]. 北京: 中国建筑工业出版社, 2012.
- 王炜, 等. 城市交通规划[M]. 南京: 东南大学出版社, 2025.
- 沙庆林. 沥青路面[M]. 北京: 人民交通出版社, 2025.
- AASHTO. A Policy on Geometric Design of Highways and Streets[M]. 7th ed. Washington, D.C.: AASHTO, 2025.
- 中交公路规划设计院. 城市道路工程设计案例集[M]. 北京: 人民交通出版社, 2025.
- 刘景凤. 生态道路工程技术[M]. 北京: 中国建筑工业出版社, 2025.
相关问答FAQs
Q1: 市政道路设计中,如何选择合适的道路等级?
A1: 道路等级选择需综合考虑城市总体规划、交通流量、功能定位及地形条件,首先根据《城市道路工程设计规范》(CJJ 37-2012),将道路分为快速路、主干路、次干路、支路四级;其次通过交通预测分析设计小时交通量(DHV),结合设计速度(如快速路60-100km/h、主干路40-60km/h)确定车道数;最后结合区域性质(如中心区、工业区、居住区)调整横断面形式,例如中心区次干路需增加人行道和非机动车道宽度,保障慢行交通需求。
Q2: 在软土地基上进行道路设计时,如何控制路基沉降?
A2: 软土地基沉降控制需采用“综合处理+动态监测”策略,设计阶段,根据地基承载力选择处理方法:当淤泥层厚度<3m时,采用换填砂砾石法;厚度3-8m时,采用水泥搅拌桩或CFG桩复合地基,桩长穿透软土层并进入持力层0.5m以上;厚度>8m时,采用塑料排水板堆载预压法,预压时间不少于6个月,施工过程中,设置沉降观测断面,通过沉降速率(如沉降板日沉降量≤5mm/d)判断固结度,必要时调整加载速率,确保工后沉降量(道路使用期残余沉降)控制在允许范围内(如主干路≤30cm,次干路≤20cm)。

