关于参考文献是否需要缩小字体的问题,实际上并没有一个绝对统一的答案,这主要取决于具体的写作规范、出版要求或学术机构的规定,在不同的场景下,参考文献的字体大小可能会有不同的处理方式,以下从多个角度进行详细分析。

从学术写作的普遍惯例来看,参考文献部分通常被视为正文内容的补充说明,其重要性在于提供信息的来源和依据,而非展示主体研究成果,在很多期刊、论文或学术著作的格式要求中,参考文献的字体会被设置为比正文略小,如果正文字体为小四号(12pt),参考文献可能会采用五号(10.5pt)或更小的字体,这种处理方式一方面可以节省版面空间,使整体排版更加紧凑;另一方面也能通过视觉上的区分,让读者明确识别出参考文献与正文的不同功能,特别是在篇幅较长的论文或书籍中,缩小参考文献的字体可以有效避免因参考文献列表过长而导致的页面冗余问题。
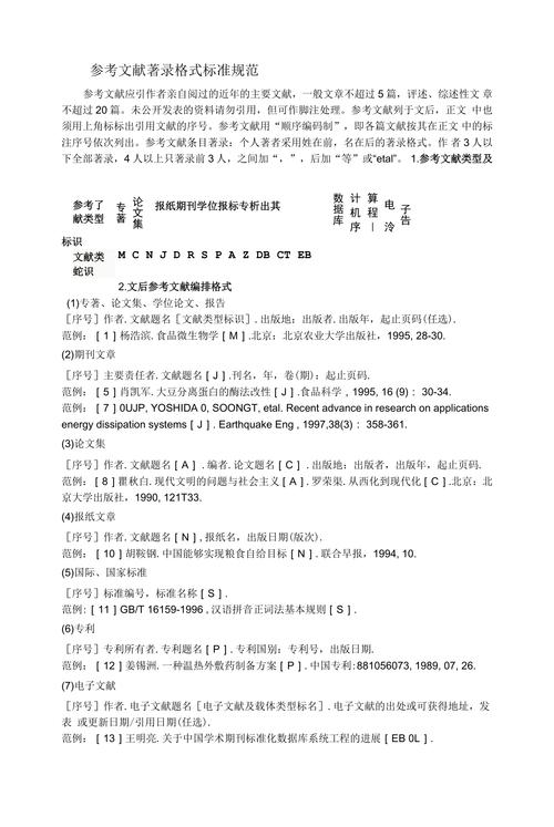
并非所有情况下都需要缩小参考文献的字体,在某些特定的格式规范中,参考文献可能需要与正文保持一致的字体大小,一些学位论文的格式要求会明确规定参考文献部分必须使用与正文相同的字体和字号,以确保全文格式的统一性,如果参考文献的数量较少,仅占少量页面,此时缩小字体的必要性也不大,保持与正文一致的字体反而能提升整体的美观性和可读性,在一些非学术性的文档或出版物中,参考文献的字体处理可能更加灵活,通常会根据整体设计风格来决定,而不必拘泥于学术惯例。
从出版行业的角度来看,参考文献的字体大小还受到排版成本和版面设计的制约,对于期刊或书籍的出版方而言,缩小参考文献的字体可以在不减少内容容量的情况下减少纸张使用量或降低印刷成本,尤其是在参考文献数量庞大的情况下,在科技类期刊中,参考文献动辄上百条,若采用与正文相同的字体,可能会占用大量版面,导致期刊厚度增加,进而提高出版成本,许多期刊会明确规定参考文献采用小一号字体,以平衡内容完整性与经济性,这种做法也需要考虑可读性,字体过小可能会影响读者查阅文献的效率,尤其是在纸质出版物中,过小的字体可能导致阅读疲劳。
从技术层面来看,现代文字处理软件(如Microsoft Word、LaTeX等)为参考文献字体的调整提供了便利,作者可以根据目标期刊或机构的要求,通过样式功能快速统一参考文献的字体大小,在Word中,可以创建一个“参考文献”样式,设置好特定的字体、字号、行间距等属性,然后在生成参考文献列表时直接应用该样式,确保格式的一致性,对于使用LaTeX等专业排版工具的作者而言,通过调整bibliography环境的参数,也能轻松实现参考文献字体的缩小或调整,需要注意的是,无论采用何种工具,调整字体时都应确保清晰可读,避免因字体过小而导致文字模糊或难以辨认。

参考文献的字体大小还可能与其他格式要素相互关联,参考文献的标题(如“参考文献”“References”等)通常需要与正文标题有所区分,可能会采用加粗、居中或略大于正文的字体,而具体的条目文字则可能采用较小的字体,参考文献的行间距、缩进、悬挂缩进等格式要求也会影响整体视觉效果,这些要素需要与字体大小协调统一,以达到最佳的排版效果,若参考文献采用较小的字体,适当增加行间距可以提高可读性;反之,若字体较大,则可以适当减小行间距以节省空间。
在实际操作中,作者应优先遵循目标投稿期刊的《作者指南》或学校、机构的《学位论文写作规范》,这些文件通常会明确说明参考文献的字体、字号、格式等具体要求。《GB/T 7714—2025信息与文献 参考文献著录规则》虽然主要规定了参考文献的著录项目、格式顺序等内容,但并未强制要求字体大小,因此具体执行时还需参考其他相关规定或出版方的要求,若指南中未明确说明,作者可以参考同类出版物的惯例,或咨询导师、编辑的意见,以确保格式符合要求。
为了更直观地展示不同场景下参考文献字体的处理方式,以下通过表格进行对比说明:
| 场景类型 | 是否建议缩小字体 | 原因说明 | 常见字体大小示例(正文为小四号) |
|---|---|---|---|
| 学术期刊论文 | 是 | 节省版面,突出正文主体,符合多数期刊惯例 | 参考文献:五号(10.5pt)或小五(9pt) |
| 学位论文 | 不一定 | 需遵循学校具体规定,部分要求与正文一致 | 参考文献:小四号(12pt)或五号(10.5pt) |
| 会议论文集 | 是 | 类似期刊论文,注重简洁高效的排版 | 参考文献:五号(10.5pt) |
| 书籍专著 | 不一定 | 取决于出版社设计,参考文献较多时可能缩小,较少时可能保持一致 | 参考文献:小五号(9pt)或与正文一致 |
| 非学术出版物 | 灵活 | 根据整体设计风格决定,无固定要求 | 根据设计需求调整 |
参考文献是否需要缩小字体应根据具体的使用场景、出版要求或学术规范来决定,在学术期刊和多数论文写作中,缩小字体是一种常见的做法,有助于优化版面布局;而在学位论文或某些特定出版物中,保持与正文一致的字体可能更合适,无论选择何种方式,核心原则是确保参考文献格式规范、清晰可读,并符合目标出版物的要求,作者在写作前应仔细查阅相关指南,必要时咨询专业人士,以避免因格式问题影响论文的发表或评审。
相关问答FAQs:
Q1:参考文献的字体必须比正文小吗?有没有统一的标准?
A1:参考文献的字体并不必须比正文小,是否有统一标准取决于具体的出版机构或学术规范,多数期刊论文会要求参考文献字体比正文小一号,但部分学位论文可能要求与正文保持一致,目前国际和国内的标准(如GB/T 7714)主要规范参考文献的著录格式,而非字体大小,因此具体需参考目标期刊或学校的《作者指南》。
Q2:如果参考文献字体过小,会影响阅读或查重吗?
A2:参考文献字体过小可能会影响纸质版或屏幕阅读时的舒适度,尤其是对视力较差的读者而言,但通常不会影响查重结果,查重系统主要比对文本内容,而非格式要素(如字体大小),建议在确保版面紧凑的前提下,选择清晰可读的字体(如五号或小五号),避免因字体过小导致文字辨识困难,从而影响参考文献的查阅效果。
