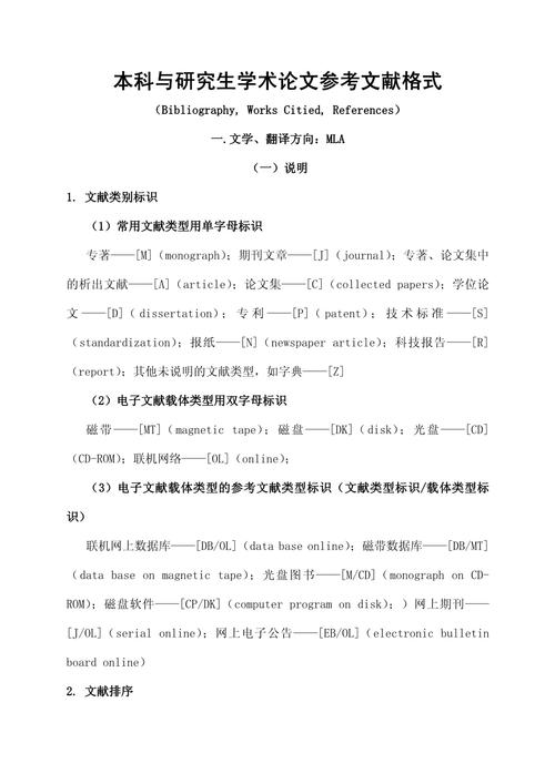
参考文献论文的格式要求是学术写作中规范引用他人研究成果的重要依据,不同学科、期刊或学校可能存在细微差异,但核心要素和基本原则高度一致,以下从通用格式、常见类型标注规则、注意事项及示例等方面展开说明。

通用格式要素
参考文献的基本结构通常包括:作者、题名、文献类型标识、出版项(出版地、出版社、出版年)、页码(针对析出文献)等部分,各要素的排列顺序和标点符号需严格遵循规范,常见的国际标准有ISO 690、APA(美国心理学会)、MLA(现代语言协会)等,国内则以GB/T 7714-2025《信息与文献 参考文献著录规则》为主。
以GB/T 7714-2025为例,通用格式为:
- 作者:超过3人时,只列前3人,后加“,等.”(英文用“, et al.”);作者之间用逗号“,”分隔;姓全大写,名首字母大写(英文)。
- 题名:题名需完整,不加书名号或引号(期刊文章题名可加引号,但GB/T 7714不强制)。
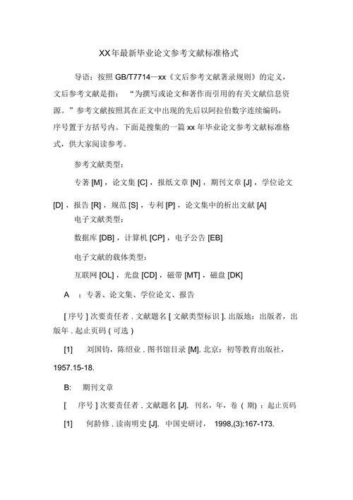
- 文献类型标识:普通图书用[M],期刊文章用[J],学位论文用[D],专利用[P],标准用[S],会议录用[C],报告用[R]等,电子文献需加文献类型标识并标注引用日期和获取路径。
- 出版项:图书需注明出版地(城市名,不加“省”“市”)、出版社、出版年;期刊需注明卷(期)、起止页码。
常见文献类型标注规则
普通图书(M)
格式:[序号] 作者. 书名[M]. 出版地: 出版社, 出版年: 引文页码.
示例:[1] 张志勇. 教育哲学[M]. 北京: 北京师范大学出版社, 2010: 56-58.
期刊文章(J)
格式:[序号] 作者. 文章名[J]. 期刊名, 年, 卷(期): 起止页码.
示例:[2] 李红, 王明. 大学生自主学习能力影响因素研究[J]. 教育研究, 2025, 42(5): 112-120.

学位论文(D)
格式:[序号] 作者. 题名[D]. 保存地点: 保存单位, 年份.
示例:[3] 陈思. 基于机器学习的文本分类算法研究[D]. 上海: 复旦大学, 2025.
电子文献(含网络资源)
格式:[序号] 作者. 题名[文献类型标识/OL]. (更新或修改日期)[引用日期]. 获取路径.
示例:[4] 中国互联网络信息中心. 第51次中国互联网络发展状况统计报告[R/OL]. (2025-02-28)[2025-10-01]. http://www.cnnic.net.cn/n4/2025/0228/c88-10828.html.
析出文献(论文集中的文章)
格式:[序号] 析出作者. 析出题名[C]//论文集编者. 论文集名. 出版地: 出版社, 出版年: 析出页码.
示例:[5] 刘伟. 教育公平与政策选择[C]//张磊. 教育政策评论. 北京: 教育科学出版社, 2025: 78-85.
注意事项
- 标点符号统一:中文文献用全角符号,英文文献用半角符号,注意逗号“,”、句点“.”、冒号“:”的使用位置。
- 作者署名规范:个人作者姓前名后,多名作者之间用逗号分隔;团体作者需写全称,如“中国科学技术协会”。
- 页码标注:引用图书需标注具体页码,期刊文章需标注起止页码,电子文献若为PDF版本可标注页码,网页类可不标注。
- 更新与引用日期:电子文献需注明引用日期(格式为“YYYY-MM-DD”),路径需为稳定链接(如DOI号、官方网址),避免使用临时链接。
- 文内引用与文后对应:文内引用序号用上标标注(如[1]),文后参考文献按序号排序,确保一一对应,不得遗漏或重复。
参考文献格式对比(常见类型)
| 文献类型 | 格式示例 |
|---|---|
| 普通图书 | [1] 刘德华. 管理学原理[M]. 北京: 高等教育出版社, 2025: 45. |
| 期刊文章 | [2] 赵敏, 孙丽. 数字经济对就业结构的影响[J]. 经济学动态, 2025(3): 45-52. |
| 学位论文 | [3] 周涛. 新能源汽车产业发展战略研究[D]. 武汉: 武汉理工大学, 2025. |
| 电子期刊 | [4] 吴刚. 人工智能在教育中的应用前景[J]. 中国电化教育, 2025[2025-10-01]. http://www.etc.edu.cn. |
相关问答FAQs
Q1: 参考文献中的作者超过3人时,如何规范列出?
A: 根据GB/T 7714-2025,中文文献作者超过3人时,只列前3位作者,后加“,等.”(“等.”前为逗号);英文文献则用“, et al.”,且“et al.”为斜体,[1] 张三, 李四, 王五, 等. 教育改革研究[M]. 北京: 人民出版社, 2025. 或 [2] Smith J, Brown A, Lee C, et al. Climate Change and Agriculture[J]. Nature, 2025, 590(7846): 123-130.

Q2: 网络文章无作者和出版日期时,参考文献如何著录?
A: 若网络文章无作者,可按题名首字排序,或用“佚名”代替作者;无出版日期时,需标注引用日期,并在出版年位置用“[出版年不详]”或“[n.d.]”(英文)代替,[1] 佚名. 大学生心理健康教育指南[EB/OL]. (2025-09-15)[2025-10-01]. http://www.moe.gov.cn/jyb_xwfb/gzdt_gzdt/s5987/202509/t20250915_xxxx.html. 或 [2] Anonymous. How to Write a Research Paper[EB/OL]. [2025-10-01]. https://www.example.com.
