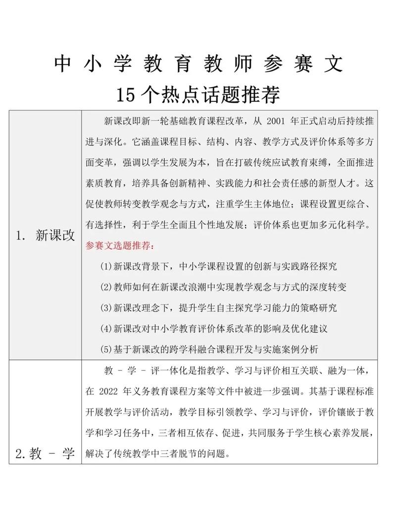
对小学教育的相关研究涵盖了多个维度,包括教学方法、课程设置、学生心理发展、家校社协同等方面,这些研究不仅推动了教育理论的创新,也为实践提供了科学依据,近年来,随着教育改革的深入和技术的发展,小学教育研究呈现出多元化、跨学科的特点,更加注重学生的全面发展和个性化需求。

在教学方法方面,研究从传统的“教师中心”转向“学生中心”,强调互动式、探究式学习的价值,项目式学习(PBL)被证明能有效提升学生的批判性思维和合作能力,通过真实情境中的任务设计,让学生主动构建知识体系,差异化教学研究也备受关注,教师根据学生的学习风格、认知水平和兴趣特点调整教学策略,以满足不同学生的需求,课堂观察和案例分析显示,差异化教学能够显著提高学生的参与度和学习效果,尤其对学习困难学生和学优生均有积极影响。
课程设置研究聚焦于核心素养的培养,强调学科整合与实践应用,将科学、技术、工程、艺术和数学(STEAM)理念融入小学课程,通过跨学科项目打破传统学科界限,培养学生的创新能力和问题解决能力,研究还发现,课程内容的趣味性和生活化程度直接影响学生的学习动机,语文教学中引入绘本创作和戏剧表演,数学教学中融入购物预算和测量活动,都能有效激发学生的学习兴趣,地方课程和校本课程的开发也成为研究热点,学校根据地域特色和学生需求设计特色课程,如传统文化、生态教育等,丰富了课程体系。
学生心理发展研究关注小学生的认知、情感和社会性成长,皮亚杰的认知发展理论仍是重要基础,但研究更强调社会文化因素对儿童发展的影响,维果茨基的“最近发展区”理论被广泛应用于教学设计,教师通过支架式教学帮助学生达到潜在发展水平,情感教育方面,研究指出培养学生的情绪管理能力和同理心对心理健康至关重要,正念教育和积极心理学的干预措施被引入小学课堂,帮助学生缓解焦虑、提升专注力,社会性发展研究则关注同伴关系和道德教育,通过合作学习和角色扮演等活动,培养学生的沟通技巧和道德判断能力。
家校社协同研究强调家庭、学校和社会在儿童教育中的合力,研究表明,家长的教育观念和参与度对学生的学习成绩和行为习惯有显著影响,有效的家校合作方式包括家长会、家访、亲子活动等,但数字化工具如家校沟通平台的应用正成为趋势,社会资源方面,博物馆、科技馆、社区中心等机构与学校合作,开展研学实践活动,拓展学生的学习空间,研究也关注留守儿童、流动儿童等特殊群体的教育问题,提出通过社区帮扶和心理支持措施保障其受教育权利。

教育技术研究为小学教育带来了新的可能性,智能教学系统、在线学习平台和虚拟现实(VR)等技术被应用于课堂,实现个性化学习和沉浸式体验,自适应学习软件可以根据学生的答题情况调整题目难度,提供针对性反馈,研究显示,技术手段能提高教学效率,但也存在过度依赖、数字鸿沟等问题,如何合理整合技术与教学、确保教育公平成为研究重点。
教师专业发展研究关注教师的知识结构、教学能力和职业认同,职前培养和在职培训是提升教师质量的关键路径,研究表明,反思性教学和行动研究能有效促进教师的专业成长,通过教学日志、课堂录像分析等方式,教师不断优化教学实践,教师心理健康和工作压力也受到关注,支持性环境和激励机制有助于提升教师的职业幸福感。
相关问答FAQs:
-
问:小学教育中如何平衡知识传授与能力培养?
答:平衡知识传授与能力培养需要以核心素养为导向,设计兼顾基础知识和实践活动的教学方案,在语文教学中,既要求学生掌握字词句等基础知识,也通过阅读理解和写作练习培养表达能力;在数学教学中,通过解决实际问题训练逻辑思维,采用探究式、合作式学习,让学生在主动建构知识的过程中发展能力,避免机械记忆和题海战术。
(图片来源网络,侵删) -
问:如何应对小学教育中的“超前学习”现象?
答:“超前学习”可能加重学生负担,违背认知发展规律,应对策略包括:加强教育监管,明确各年级教学目标和内容边界;转变家长观念,通过家长会、宣传册等方式普及科学教育理念;学校应优化课程设计,提高课堂效率,满足学生的合理学习需求;丰富课后服务内容,提供兴趣拓展活动,促进学生全面发展。
