sci论文参考文献格式是学术写作中规范引用他人研究成果的重要依据,其严谨性和统一性直接影响论文的可信度和学术规范性,不同期刊或出版商对参考文献格式的要求可能存在差异,但核心原则均围绕准确性、完整性和一致性展开,以下从通用格式要素、常见类型示例、格式规范细节及实用工具四个方面进行详细阐述。

参考文献的通用格式要素
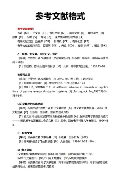
sci论文参考文献通常包含基本要素,具体包括:作者姓名、出版年份、文章标题、期刊名称(含卷号、期号、页码)、书籍或专著的出版社信息、会议论文的会议名称及地点、电子资源的doi或url等,各要素的排列顺序及标点符号需严格遵循目标期刊的要求,例如作者姓名的缩写规则、期刊名斜体或加粗的使用等,以期刊文章为例,标准格式通常为:作者. 年份. 文章标题. 期刊名, 卷号(期号): 起止页码. 作者姓名需姓全拼在前,名缩写在后(如ZHANG San),多位作者用逗号分隔,超过一定数量时可用“et al.”省略;期刊名需采用标准缩写(可参考《ISO 4》信息与文献——出版物标题词头缩写规则),卷号斜体,期号置于括号内不加粗或斜体,页码用完整数字范围表示。
常见文献类型示例及格式说明
不同文献类型的参考文献格式存在差异,以下列举几种常见类型的规范示例:
-
期刊文章(journal article)
- 示例:LIU H, WANG J, CHEN X, et al. 2025. Mechanism of graphene oxide in enhancing concrete strength. Journal of Building Materials, 35(2): 345-352.
- 说明:若文章有doi号,需在末尾添加(如doi:10.3969/j.issn.1007-9629.2025.02.018)。
-
专著(book)
(图片来源网络,侵删)- 示例:WANG Y. 2025. Advanced Organic Chemistry. 3rd ed. Beijing: Science Press: 120-150.
- 说明:需注明版次(如“3rd ed”)、出版社所在地及出版社名称,页码范围可选(若引用全书则省略)。
-
专著中的析出文献(chapter in a book)
- 示例:ZHANG L. 2025. In: LIU M, eds. Progress in Environmental Science. Berlin: Springer: 56-78.
- 说明:需注明“析出文献”标识(如“In:”)、编者信息(eds.表示多位编者,ed.表示单编者)及起止页码。
-
会议论文(conference paper)
- 示例:CHEN S, LI R, ZHAO W. 2025. Research on AI-driven medical image recognition. Proceedings of the 2025 International Conference on Computer Vision, Osaka, Japan: 234-240.
- 说明:需注明会议名称、举办地点及年份,会议名称通常用全称或标准缩写。
-
电子资源(electronic resource)
- 示例:World Health Organization. 2025. COVID-19 Guidelines[EB/OL]. [2025-01-15]. https://www.who.int/publications/m/item/covid-19-guidelines.
- 说明:需注明文献类型标识(如[EB/OL]为网上电子公告)、引用日期及url,url需保持完整可访问。
格式规范细节与注意事项
-
作者姓名格式:英文文献作者姓全拼,首字母大写,名缩写为首字母(大写且无缩写点);中文文献作者姓名全拼,姓与名之间空一格(如LIU Ming),作者数量超过6-10人(期刊要求不同)时,仅列出前3位,后加“et al.”。
(图片来源网络,侵删) -
标点符号与斜体:英文标点后需空一格(如逗号、句号),中文标点后不空格,期刊名、卷号、专著名等需斜体,期刊名中的单词首字母大写(除介词、冠词等),但专有名词首字母必须大写。
-
页码范围:用“-”连接起止页码(如100-105),若页码不连续,可用“100, 105-108”表示;单页码用“100”表示,跨页码用“100-2”或“100f”(表示100页及后续几页)。
-
缩写规则:期刊名需使用标准缩写(可通过PubMed、CAS Source Index等工具查询);出版社名称可参考ISO 4标准缩写,如“University Press”缩写为“Univ Press”。
-
文献类型标识:根据GB/T 7714-2025标准,常见标识包括:[J](期刊文章)、[M](专著)、[C](会议论文)、[D](学位论文)、[R](报告)、[S](标准)、[EB/OL](电子资源)等,需根据期刊要求决定是否添加。
实用工具与建议
-
文献管理软件:使用EndNote、Zotero、Mendeley等工具可自动生成符合期刊要求的参考文献,支持导入题录、插入引文及格式调整,避免手动排版错误。
-
期刊官网要求:投稿前务必查阅目标期刊的“Instructions for Authors”,确认参考文献格式(如作者数量、斜体规则、doi是否必需等),部分期刊会提供参考文献模板。
-
校对与检查:生成参考文献后,需逐项核对作者姓名、年份、标题、期刊名、页码等关键信息,确保与原文一致;使用doi链接验证文献可访问性,避免引用无效资源。
相关问答FAQs
Q1: 如何处理参考文献中作者数量超过期刊要求的情况?
A1: 多数sci期刊要求作者数量超过6人时,列出前3位作者后加“et al.”(如LIU A, WANG B, ZHANG C, et al.);部分期刊(如Nature)要求超过5人时即可用“et al.”,需以目标期刊的具体要求为准,若未明确说明,可参考通用规则(前3位+et al.)或咨询期刊编辑。
Q2: 参考文献中的doi号是否必须添加?
A2: doi(数字对象标识符)是文献的唯一标识符,能提高文献的可追溯性和检索效率,目前多数sci期刊要求在参考文献中添加doi号(尤其对于电子资源和较新的文献),若文献无doi号(如部分书籍、早期期刊文章),则需补充url或isbn号,建议优先添加doi,无doi时按期刊要求补充其他唯一标识信息。
