在撰写5000字论文时,参考文献的规范性和准确性至关重要,它不仅体现了学术研究的严谨性,也是对他人研究成果的尊重,以下从参考文献的作用、常见格式规范、管理工具及注意事项等方面展开详细说明,并辅以表格示例,最后附相关问答。

参考文献的核心作用
参考文献是论文不可或缺的组成部分,其主要作用包括:一是支撑论点,为论文中的观点、数据、方法提供理论依据或事实来源;二是体现学术传承,展示研究者在特定领域的知识积累和学术脉络;三是方便读者溯源,允许其他研究者查阅原始文献,验证或深入探讨相关内容;四是避免抄袭,通过明确标注来源,区分原创观点与已有成果,在5000字左右的论文中,参考文献数量通常建议在15-30篇之间,需兼顾经典文献与最新研究成果,确保覆盖核心期刊、权威著作及可靠网络资源。
常见参考文献格式规范
不同学科领域对参考文献格式有特定要求,以下列举三种主流格式(GB/T 7714、APA、MLA)的示例,便于对比参考:
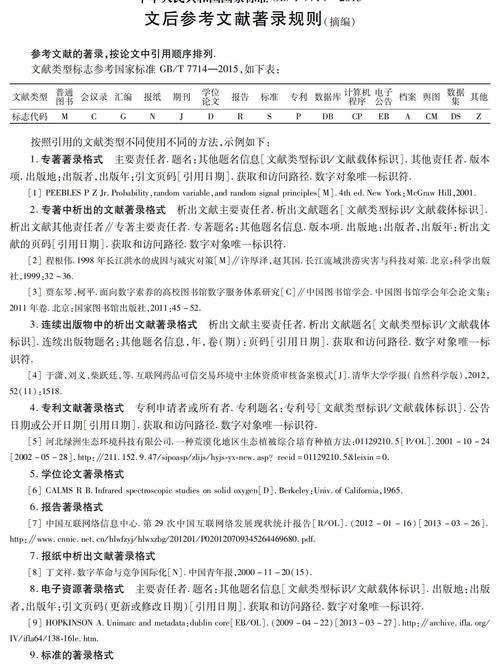
GB/T 7714格式(中国国家标准)
适用于中文论文,常见于社会科学、自然科学等领域。
- 期刊文献:[序号] 作者. 题名[J]. 期刊名, 出版年, 卷(期): 起止页码.
示例:[1] 张伟, 李红. 数字经济对制造业升级的影响研究[J]. 经济研究, 2025, 57(3): 45-58. - 专著:[序号] 作者. 书名[M]. 版本(初版不注). 出版地: 出版社, 出版年: 引文页码.
示例:[2] 陈晓. 产业经济学[M]. 北京: 北京大学出版社, 2025: 112-120. - 学位论文:[序号] 作者. 题名[D]. 保存地点: 保存单位, 年份.
示例:[3] 王芳. 人工智能在医疗诊断中的应用路径研究[D]. 上海: 复旦大学, 2025.
APA格式(美国心理学会)
常用于社会科学、教育学等领域,强调作者与出版年份的标注。

- 期刊文献:Author, A. A. (Year). Title of article. Title of Periodical, volume(issue), pages. https://doi.org/xxxx
示例:Smith, J. (2025). The impact of climate change on agriculture. Nature Climate Change, 12(4), 234-245. https://doi.org/10.1038/s41558-021-01032-w - 专著:Author, A. A. (Year). Title of work. Publisher.
示例:Johnson, B. (2025). Psychology of decision making. Routledge.
MLA格式(现代语言协会)
多用于人文学科,如文学、艺术等,突出页码标注。
- 期刊文献:Author's Last Name, First Name. "Title of Article." Title of Journal, Volume, Issue, Year, pp. pages.
示例:Lee, C. "Digital media and youth culture." Journal of Communication, 18, 2025, pp. 67-89.
表格:三种格式核心要素对比
| 格式类型 | 作者标注 | 出版年份 | 标题大小写 | 页码标注 | DOI/URL处理 |
|---|---|---|---|---|---|
| GB/T 7714 | 全名,多个作者用“等” | 置于题名后 | 中文全称,英文首字母大写 | 起止页码(如45-58) | 可选,需标注DOI或URL |
| APA | 姓氏+首字母,多个作者用“&” | 括号内标注 | 单词首字母大写(专有名词全大写) | 文章末页(p. 123) | 优先标注DOI,无DOI则URL |
| MLA | 姓氏,名字首字母 | 置于作者后 | 专有名词首字母大写,其余小写 | 引文页码(p. 123) | 可选,需标注访问日期 |
参考文献管理工具推荐
对于5000字论文,手动整理参考文献易出现格式混乱、遗漏等问题,建议使用专业管理工具:
- EndNote:支持海量文献导入,可一键生成GB/T 7714、APA等格式,适合多格式论文写作。
- Zotero:免费开源,可同步文献库,通过浏览器插件直接抓取网页文献信息,适合学生群体。
- NoteExpress:本土化工具,对中文文献支持较好,内置国内外期刊格式模板,方便国内高校用户使用。
注意事项
- 文献时效性:优先选择近5年的研究成果,经典文献可适当保留,但需确保核心观点的权威性。
- 文献来源可靠性:优先选择核心期刊、出版社专著、知名学术会议论文,避免引用普通博客、非正规网站内容。
- 格式一致性:全文参考文献格式需统一,避免混用不同标准,注意标点符号、空格等细节差异。
- 标注准确性:正文中引用序号与文末参考文献列表需一一对应,避免漏标或错标。
相关问答FAQs
Q1: 如何判断文献是否适合引用?
A1: 可从三方面判断:一是来源权威性,优先选择SCI/SSCI收录期刊、CSSCI核心期刊、知名大学出版社出版物;二是内容相关性,文献需与论文主题直接相关,能支撑具体论点或方法;三是时效性,除非是经典理论或历史研究,否则尽量引用近3-5年的成果,体现研究前沿性,可通过文献的引用次数(如Google Scholar被引频次)初步评估其学术影响力。
Q2: 参考文献数量是否越多越好?
A2: 并非如此,参考文献数量需与论文内容匹配,5000字论文建议15-30篇为宜,关键在于质量而非数量,过多引用可能导致堆砌文献,削弱原创观点;过少则可能支撑不足,影响论证严谨性,文献综述部分可适当增加引用,而实证分析部分则需聚焦核心方法文献,需注意避免过度依赖单一来源,确保文献来源的多样性和代表性。

