它们代表的是文献的“载体类型”或“出版形式”。

[M] 是什么意思?
[M] 代表 专著。
这里的“专著”是一个广义的概念,主要指的是以整本书的形式出版的、非连续性出版的文献,它是最常见的文献类型之一。
具体包括:
- 学术专著:某一领域专家学者的系统性研究成果。
- 教材:大学或中学使用的教科书。
- 编著/译著:由作者整理、汇编或翻译而成的书籍。
- 学术报告集:会议论文集、研究报告集等。
- 专著中的析出文献:当一篇论文或一个章节来自于一本书时,这本书的整体类型就是
[M]。
常见示例:

[1] 刘国钧, 陈绍业, 王翏, 等. 图书馆目录[M]. 北京: 高等教育出版社, 1957.
如何识别: 当你在参考文献列表中看到一个文献的标识是 [M] 时,就意味着它是一本完整的书。
[J] 是什么意思?
[J] 代表 期刊文章。
这里的“期刊”指的是有固定名称、定期连续出版、每期汇集多篇文章的出版物,也就是我们常说的“杂志”(学术性更强)。

具体包括:
- 学术期刊:如《中国社会科学》、《历史研究》、《Nature》、《Science》等。
- 大学学报:如《北京大学学报(哲学社会科学版)》。
- 其他定期出版的杂志:只要其内容符合学术引用规范,都可以归为此类。
常见示例:
[2] 何龄修. 读南明史[J]. 中国史研究, 1998, (3): 167-173.
如何识别: 当你看到标识是 [J] 时,就意味着这篇文献是发表在某一本期刊或杂志上的一篇文章,它的特点是通常有年、卷(期)和起止页码。
总结与对比
为了让你更清晰地理解,这里有一个简单的对比表格:
| 特征 | [M] 专著 | [J] 期刊文章 |
|---|---|---|
| 全称 | Monograph (专著) | Journal (期刊) |
| 核心含义 | 一本完整的书 | 一篇发表在期刊上的文章 |
| 出版形式 | 非连续性出版,一次性出版 | 连续性、周期性出版 |
| 常见信息 | 作者. 书名[M]. 出版地: 出版社, 出版年. | 作者. 文章名[J]. 期刊名, 年, 卷(期): 起止页码. |
| 示例 | 《红楼梦研究》 | 《红楼梦研究》发表在《文学评论》2025年第2期上的文章 |
其他常见的文献类型标识
除了 [M] 和 [J],GB/T 7714标准还规定了其他许多标识,了解它们对学术写作非常有帮助:
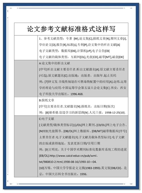
- [C] - 论文集中的析出文献 (Conference Article)
- [N] - 报纸文章 (Newspaper Article)
- [D] - 学位论文 (Dissertation)
- [R] - 报告 (Report)
- [S] - 标准 (Standard)
- [P] - 专利 (Patent)
- [EB/OL] - 电子公告/在线资源 (Online Bulletin/Resource),例如网页、数据库等。
当你写论文或做研究时,正确使用这些标识符不仅能让你的参考文献列表更加规范、专业,也能让读者一眼就明白你所引用的文献来源类型。
