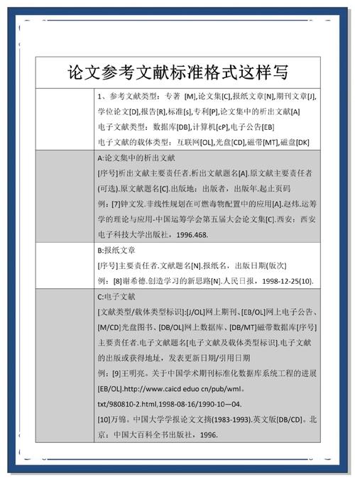
在学术写作中,注释和参考文献是确保内容严谨、尊重原创成果的重要部分,其格式规范因学科领域和出版机构要求不同而有所差异,但核心原则是信息完整、格式统一,以下从注释与参考文献的定义、常见格式规范、注意事项及示例等方面展开说明。

注释与参考文献的定义与作用
注释(Notes)是对正文中某一特定内容的补充说明、解释或引文来源的详细标注,通常分为脚注(页下注)和尾注(文末注),用于提供不便在正文中展开的信息,如术语解释、数据来源背景等,参考文献(References)则是作者在撰写过程中直接引用或参考的文献列表,需按特定格式集中展示于文末,目的是让读者可追溯原始文献,验证内容的真实性和可靠性,二者虽功能不同,但均需遵循学术诚信原则,避免抄袭和剽窃。
常见注释与参考文献格式规范
不同学科和期刊/出版社对注释和参考文献的格式要求存在差异,以下列举国内外主流格式规范,并以表格形式对比核心要素:
国内常用格式(以GB/T 7714-2025为例)
- 注释:脚注用带圈数字①、②、③……按页连续编码,每页重新编号;尾注用数字1、2、3……按全文连续编号,注释内容需包含作者、文献题名、出版信息等,基本格式为:作者. 题名[文献类型标识]. 出版地: 出版者, 出版年: 引文页码.
- 参考文献:采用“作者-出版年”制或顺序编码制,顺序编码制示例:
[1] 作者. 书名[M]. 版本(第1版不注). 出版地: 出版者, 出版年: 引文页码.
[2] 作者. 题名[J]. 刊名, 年, 卷(期): 起止页码.
电子文献需添加引用日期和获取路径,如[EB/OL]. (发表日期)[引用日期]. 获取路径.
国际常用格式
- APA格式(美国心理学会):
- 注释:较少使用脚注,通常以括号注释(in-text citation)为主,如(作者, 年, p. 页码)。
- 参考文献列表:按作者姓氏字母排序,格式为:作者姓氏, 名字首字母. (出版年). 书名斜体. 出版地: 出版社. 期刊文章:作者姓氏, 名字首字母. (出版年). 文章题名. 刊名斜体, 卷号(期号), 起止页码. https://doi.org/xxxx
- MLA格式(现代语言协会):
- 注释:括号内标注作者姓氏和页码,如(Smith 25)。
- 参考文献列表:按作者姓氏字母排序,格式为:作者姓氏, 名字. 书名斜体. 版本, 出版社, 出版年. 期刊文章:作者姓氏, 名字. “文章题名.” 刊名斜体, 卷号, 期号, 年份, 起止页码.
- Chicago格式(芝加哥手册):
- 注释:脚注用阿拉伯数字1、2、3……按页编码,尾注按全文编码;注释格式为:作者, 书名斜体 (出版地: 出版社, 出版年), 页码.
- 参考文献列表:按作者姓氏字母排序,格式与注释类似,但省略页码(除非引用特定页)。
主流格式核心要素对比表
| 格式类型 | 注释编号方式 | 参考文献排序规则 | 文献类型标识示例 |
|---|---|---|---|
| GB/T 7714 | 脚注带圈数字(每页重编) | 顺序编码(按引用先后) | [M]专著、[J]期刊、[D]学位论文 |
| APA | 括号注释(作者, 年, p.) | 作者姓氏字母排序 | 无标识,需标注DOI |
| MLA | 括号注释(作者 页码) | 作者姓氏字母排序 | 无标识,斜体标注书名/刊名 |
| Chicago | 脚注/尾注阿拉伯数字 | 作者姓氏字母排序 | 无标识,斜体标注书名/刊名 |
注意事项
- 信息完整性与准确性:注释和参考文献需包含必要信息,如作者(至少3人保留前3名,加“等”或“et al.”)、题名、出版年、页码等,避免缺项或错误(如刊名缩写不规范、出版地缺失)。
- 格式统一性:全文需严格遵循同一种格式规范,避免混用(如部分用脚注、部分用尾注,或参考文献格式前后不一致)。
- 区分直接引用与间接引用:直接引用需标注具体页码,间接引用可不注页码,但需明确标注来源。
- 电子文献的特殊要求:需标注引用日期(引用日期格式为YYYY-MM-DD)和获取路径(优先使用DOI,若无则用URL)。
示例说明
GB/T 7714格式参考文献示例:
[1] 刘国钧, 陈绍业, 王凤翥. 图书馆目录[M]. 北京: 高等教育出版社, 1957: 15-18.
[2] 张志祥. 间断动力系统的随机扰动及其在守恒律方程中的应用[D]. 北京: 北京大学数学学院, 1998.
[3] WEINSTEIN L, SWERTZ M N. Pathogenic properties of invading microorganism[J]. Pathophysiology of Infectious Disease, 2003, 4(3): 745-776.
APA格式参考文献示例:
Smith, J. D. (2025). The art of academic writing. 2nd ed. New York: Academic Press.
Lee, C., & Wang, P. (2025). Digital literacy and education. Journal of Educational Technology, 15(2), 45-62. https://doi.org/10.1234/jet.2025.5678

相关问答FAQs
Q1: 注释和参考文献有什么区别?为什么两者需要同时存在?
A1: 注释侧重对正文中某一内容的即时补充说明(如术语解释、数据背景)或详细引文来源标注,形式灵活(脚注/尾注);参考文献则是全文引用文献的集中列表,用于追溯原始文献,二者需同时存在,因为注释可避免正文冗长,保证行文流畅,而参考文献则系统呈现所有参考来源,满足学术规范和读者查证需求,共同支撑论文的严谨性和可信度。
Q2: 如果引用的是网络文献,参考文献格式需要注意哪些细节?
A2: 引用网络文献时,需特别注意:① 标注引用日期(格式为YYYY-MM-DD),因为网页内容可能更新;② 优先标注DOI(数字对象标识符),DOI是文献的永久标识符,比URL更稳定;③ 若无DOI,需提供完整的URL(建议使用短链接或原始链接,确保可访问性),[4] 作者. 题名[EB/OL]. (发表日期)[引用日期]. https://doi.org/xxxx 或 URL,需注意作者、题名等信息的准确性,避免因网页信息不全导致格式不规范。

