职称论文的撰写是专业技术人员职业发展中的重要环节,而参考文献作为论文的重要组成部分,其规范性与质量直接影响论文的学术性和可信度,不同单位、不同学科领域对参考文献的要求可能存在差异,但总体上遵循着统一的核心原则,包括文献类型、著录格式、数量要求、时效性及权威性等方面,以下从多个维度详细阐述职称论文参考文献的具体要求,帮助作者准确把握规范,提升论文质量。

文献类型的选择与占比要求
职称论文的参考文献应兼顾学术性与实践性,通常要求以期刊论文、专著、学位论文、研究报告等为主,兼顾行业标准、技术规范及专利文献等,文献类型的选择需与论文主题紧密相关,例如基础理论研究类论文可侧重期刊论文和专著,而应用技术研究类论文则可适当增加行业标准、案例报告等文献的占比,部分单位对文献类型有明确限制,如要求近五年内发表的期刊文献占比不低于60%,或禁止引用网络资源(除非为官方发布的技术标准或数据),作者需根据所在单位的具体要求,合理搭配文献类型,避免单一化或过度依赖非学术资源。
著录格式的规范要求
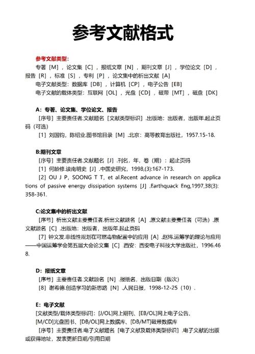
参考文献的著录格式需严格遵循国家标准(如GB/T 7714-2025《信息与文献 参考文献著录规则》)或目标期刊的要求,常见的著录格式包括顺序编码制、著者-出版年制等,其中顺序编码制在职称论文中应用最为广泛,具体规范如下:
- 期刊文献:需注明作者(不超过3名全部列出,超过3名列前3名后加“等”)、题名、期刊名、出版年份、卷号(期号)、起止页码,示例:[1] 张三,李四,王五,等. 基于人工智能的医疗影像诊断技术研究[J]. 中国医学影像技术,2025,39(5):112-118.
- 专著:需注明作者、书名、版本(第1版不标注)、出版地、出版社、出版年、引文页码,示例:[2] 陈刚. 数据结构与算法分析[M]. 3版. 北京:清华大学出版社,2025:156-160.
- 学位论文:需注明作者、题名、保存地点、保存单位、年份,示例:[3] 刘敏. 新型环保材料的性能与应用研究[D]. 上海:复旦大学,2025.
- 标准文献:需注明标准编号、标准名称、发布年份,示例:[4] GB/T 19001-2025 质量管理体系 要求[S]. 2025.
- 电子文献:需注明作者、题名、更新或修改日期、获取路径(需为稳定链接),示例:[5] 国家统计局. 2025年国民经济和社会发展统计公报[EB/OL]. (2025-02-28)[2025-10-01]. http://www.stats.gov.cn.
文献数量与时效性要求
职称论文的参考文献数量通常有明确下限,一般要求10-20篇,具体根据论文篇幅和研究深度而定,3000字左右的论文建议不少于10篇,6000字以上建议不少于15篇,文献的时效性是重要考量指标,一般要求近5年内的文献占比不低于50%,其中近2年的文献应占一定比例(如20%-30%),以体现研究内容的先进性和时效性,对于经典理论或基础性研究,可适当引用早期文献,但需注明其历史意义或当前应用价值,避免过度依赖过时资料。
文献权威性与相关性要求
参考文献的权威性直接影响论文的可信度,作者应优先选择核心期刊、权威出版社、知名研究机构的成果,以及被高频引用的文献,中文文献可优先选择《中文核心期刊要目总览》收录的期刊,英文文献可选择SCI、SSCI、EI等索引收录的期刊,文献需与论文主题高度相关,避免引用与论点无关或仅为“凑数”的文献,对于技术类论文,可适当引用行业标准、企业技术报告等实践性文献,但需确保来源可靠,并注明获取途径。

常见问题与注意事项
- 文献标注与正文对应:参考文献需按在正文中出现的先后顺序用阿拉伯数字连续编码,并在引用处的右上角标注,如“人工智能技术已广泛应用于医疗领域[1]”,避免编码混乱或遗漏,确保正文标注与文末列表一一对应。
- 避免自我引用与过度引用:部分单位对自我引用比例有限制(如不超过30%),需合理控制本人已发表论文的引用数量,避免对单一文献的过度引用(如某篇文献被引用超过5次),以免显得研究范围狭窄。
- 文献信息完整性:需确保每条文献的作者、题名、出版信息等要素完整,避免缺项、漏项,期刊文献需注明卷号(期号),专著需注明出版地,电子文献需注明获取日期和路径。
- 格式统一性:同一篇论文中所有参考文献的著录格式需保持一致,包括标点符号、字体、缩写规范等,建议使用文献管理软件(如EndNote、NoteExpress)辅助格式化,减少人工错误。
参考文献质量自查表
为确保参考文献符合要求,作者可通过下表进行自查:
| 检查项目 | 具体要求 | 是否达标 |
|---|---|---|
| 文献数量 | 是否达到单位要求的最低篇数(如≥10篇) | |
| 时效性 | 近5年文献占比是否≥50%,近2年文献占比是否≥20% | |
| 类型多样性 | 是否包含期刊、专著、学位论文、标准等多种类型,避免单一化 | |
| 权威性 | 是否为核心期刊、权威出版社或高被引文献 | |
| 格式规范性 | 是否符合GB/T 7714-2025或期刊要求,要素完整、编码连续 | |
| 相关性 | 是否每篇文献均与论文主题直接相关,无无关引用 |
相关问答FAQs
Q1: 职称论文中是否可以引用网络文献?
A1: 部分单位允许引用网络文献,但需满足以下条件:①来源为权威机构官网(如政府部门、国际组织、知名高校);②需注明文献的发布日期、访问日期和稳定链接;③避免引用非官方发布的博客、论坛等不可靠资源,若单位明确禁止引用网络文献,则应优先选择纸质出版物或正式出版的电子期刊。
Q2: 参考文献中的作者数量如何规范处理?
A2: 根据GB/T 7714-2025标准,参考文献的作者署名需遵循以下规则:①不超过3位作者时,全部列出;②超过3位作者时,只列前3位,后加“等”或“et al.”;③作者之间用逗号分隔,最后两位作者之间用“和”或“&”连接。“[1] 张三,李四,王五,等.”或“[1] Smith J, Brown A, Lee C, et al.”,需注意中英文文献的格式差异,确保标点符号符合规范。
