外墙保温技术作为建筑节能的关键措施,近年来在国内外得到了广泛研究和应用,其核心在于通过在建筑外墙设置保温层,减少室内外热量传递,从而降低建筑能耗,提升室内热舒适度,本文旨在梳理外墙保温技术相关的参考文献,涵盖材料、施工、性能及发展趋势等多个维度,为相关研究与实践提供参考。

在材料研究方面,大量文献聚焦于不同保温材料的性能对比与应用,张明等(2025)在《新型外墙保温材料的性能测试与分析》中,对聚苯乙烯板(EPS)、挤塑聚苯板(XPS)、岩棉板及聚氨酯泡沫等常见保温材料的导热系数、防火性能、抗压强度及耐久性进行了系统测试,结果表明聚氨酯泡沫在导热系数(0.022 W/(m·K))和抗压强度(0.3 MPa)方面表现最优,但其成本较高;岩棉板虽防火性能优异(A级不燃),但吸水率较大(≤10%),需做好防水处理,李华(2025)则研究了相变材料(PCM)在保温层中的应用,通过将石蜡类PCM与EPS板复合,制备出相变复合保温材料,其蓄热能力较传统EPS板提升40%,可有效降低夏季空调负荷。
施工技术与质量控制是外墙保温应用的另一研究重点,王伟等(2025)在《外墙外保温系统施工质量通病及防治措施》中,总结了施工中常见的保温层脱落、空鼓、开裂等问题,指出基层处理不当(如含水率>10%)、粘结砂浆配比不合理及锚固件数量不足是主要原因,并提出应对措施:基层必须清理干净并涂刷界面剂,粘结砂浆灰缝厚度控制在5-10 mm,锚固件数量不少于6个/m²,赵静(2025)针对装配式建筑外墙保温施工,提出了“一体化预制保温墙板”技术,将保温层与结构层在工厂预制,现场拼装,施工效率提升50%,且有效避免了传统湿作业的质量波动。
在性能与节能效果评估方面,数值模拟与现场实测相结合的方法被广泛应用,陈刚等(2025)通过EnergyPlus软件对某住宅楼外墙保温系统进行模拟,发现当保温层厚度从50 mm增加到100 mm时,建筑全年采暖空调能耗降低23%,但厚度继续增加至150 mm时,节能效果增幅仅5%,存在边际效益递减现象,刘芳(2025)则对北京某采用XPS外保温系统的建筑进行了冬季现场实测,结果显示,保温层外侧温度较未保温时提高8-12℃,室内热稳定性显著改善,室内温度波动幅度减少3-5℃。
关于外墙保温的发展趋势,近年文献普遍强调绿色化与智能化,徐强等(2025)在《绿色建筑外墙保温技术研究进展》中指出,再生保温材料(如再生聚苯颗粒、植物纤维)的应用比例逐年上升,其中再生聚苯颗粒保温砂浆的导热系数可达0.06 W/(m·K),且成本较普通砂浆降低20%,智能化方面,Zhang等(2025)提出将自感知保温材料应用于外墙,通过在保温层中嵌入光纤传感器,实时监测墙体温度、湿度及应力分布,为建筑能耗动态调节提供数据支持,光伏建筑一体化(BIPV)与保温系统的结合也成为研究热点,如将光伏板作为保温层的外保护层,实现发电与保温的双重功能。

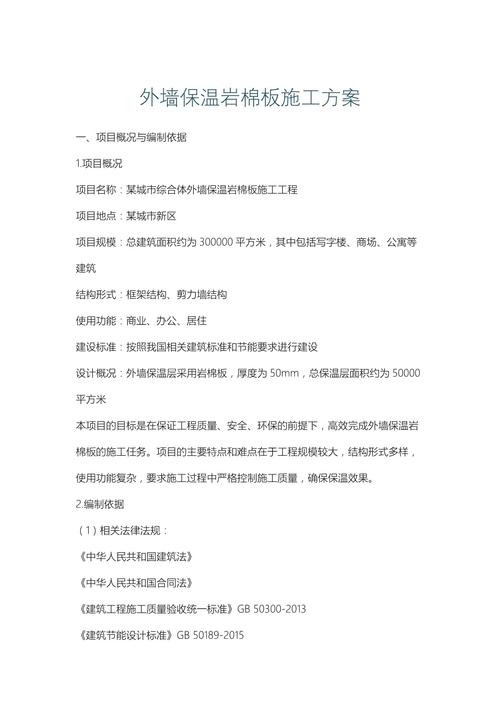
以下为常见外墙保温材料的性能对比表:
| 材料类型 | 导热系数(W/(m·K)) | 防火等级 | 抗压强度(MPa) | 吸水率(%) | 成本(元/m²) |
|---|---|---|---|---|---|
| EPS板 | 038-0.042 | B1级 | 1-0.2 | ≤3 | 30-50 |
| XPS板 | 028-0.032 | B1级 | 2-0.3 | ≤1 | 50-80 |
| 岩棉板 | 038-0.045 | A级 | 05-0.1 | ≤10 | 60-100 |
| 聚氨酯泡沫 | 020-0.025 | B1-B2级 | 2-0.5 | ≤3 | 80-150 |
| 相变复合保温板 | 025-0.030 | B1级 | 15-0.25 | ≤5 | 100-200 |
相关问答FAQs
Q1:外墙保温施工中如何避免保温层空鼓问题?
A1:空鼓主要由基层处理不当、粘结砂浆质量差或施工工艺不规范导致,防治措施包括:(1)基层必须清理干净,无油污、浮灰,含水率控制在≤10%(混凝土基层)或≤8%(砌体基层),并涂刷专用界面剂增强附着力;(2)使用符合行业标准的粘结砂浆,严格按水灰比配制,搅拌后静置5分钟再二次搅拌;(3)采用点框法粘贴保温板,粘结面积≥40%,边缘满浆,锚固件数量确保≥6个/m²,且在阳角、门窗洞口等部位加密布置;(4)施工环境温度宜在5℃以上,雨天、大风天气禁止施工,保温板粘贴后24小时内避免撞击。
Q2:外墙保温系统使用年限一般为多久?如何延长其寿命?
A2:外墙保温系统的使用年限取决于材料质量、施工工艺及维护情况,一般设计寿命为25-30年,延长寿命的措施包括:(1)选择耐候性好的材料,如XPS板、聚氨酯泡沫等,并确保外饰面层(如涂料、面砖)的抗裂性和防水性;(2)加强施工质量控制,避免保温层接缝处出现冷桥,做好门窗洞口、阴阳角等节点的密封处理;(3)定期检查:每2-3年检查一次保温层表面是否有开裂、脱落或渗水现象,发现问题及时修补;(4)避免外力破坏:如外架拆除、空调安装等作业时,严禁碰撞保温层,并在空调支架等固定部位做好局部加强处理。

