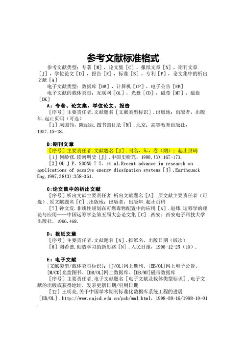
在撰写核心期刊论文时,参考文献的规范格式不仅是学术严谨性的体现,也是期刊编辑部审核的重要依据,不同学科的核心期刊可能对参考文献格式有细微差异,但总体上需遵循国家标准《信息与文献 参考文献著录规则》(GB/T 7714-2025),并结合目标期刊的具体要求进行调整,以下从通用格式、常见类型、注意事项及案例对比等方面详细说明。

参考文献的通用格式构成
参考文献的著录项目通常包括:主要责任者(作者)、题名(文献名称)、文献类型标识、出版项(出版地、出版者、出版年)、页码、获取路径等,核心文献需优先引用期刊论文、专著、学位论文等权威来源,网络文献需注明引用日期和链接。
作者部分
- 个人作者:需列出全部作者,用逗号分隔,三位以内作者全部列出,超过三位时只列前三位,后加“,等”(英文用“, et al.”)。
示例:张三,李四,王五,等. - 机构作者:机构名称作为责任者,如“中国科学院”.
- 英文作者:姓全大写,名首字母大写,缩写点省略,如“SMITH A B”.
题名部分
- 题名需完整准确,不加书名号(专著、论文集等可用《》),英文题名首字母大写(实词首字母大写,虚词小写)。
- 期刊论文需注明文献类型标识“[J]”,专著“[M]”,学位论文“[D]”,会议论文“[C]”,报告“[R]”,标准“[S]”,专利“[P]”,网络文献“[EB/OL]”等。
出版项
- 期刊:需注明年、卷(期)、起止页码,格式为“出版年, 卷(期): 起止页码.”(卷号可省略,若期刊无卷号则只写期号)。
示例:2025, 35(4): 12-18. - 专著:出版地、出版者、出版年,引文页码(可选),格式为“出版地: 出版者, 出版年: 引文页码.”
示例:北京: 科学出版社, 2025: 45-50. - 学位论文:保存地点、保存单位、年份,页码(可选),格式为“保存地点: 保存单位, 年份: 引文页码.”
示例:上海: 复旦大学, 2025: 30-35.
网络文献
需注明引用日期和获取路径,格式为“更新或修改日期[引用日期]. 获取路径.”(若无更新日期,可省略)。
示例:2025-08-15[2025-10-01]. http://www.example.com.
常见文献类型格式示例
以下为几种核心文献类型的详细格式示例,便于对比参考:
| 文献类型 | 格式示例 |
|---|---|
| 期刊论文 | [1] 张三,李四. 基于深度学习的图像识别算法研究[J]. 计算机学报,2025, 46(2): 345-358. |
| 英文期刊论文 | [2] SMITH J, BROWN K. Machine Learning Applications in Healthcare[J]. Journal of Medical Informatics, 2025, 15(3): 210-225. |
| 专著 | [3] 王五. 人工智能原理与实现[M]. 北京: 清华大学出版社, 2025: 78-85. |
| 译著 | [4] RICHARD D. 人工智能: 一种现代方法[M]. 3版. 殷建平,译. 北京: 清华大学出版社, 2025: 112-120. |
| 学位论文 | [5] 赵六. 区块链技术在供应链管理中的应用研究[D]. 西安: 西安交通大学, 2025: 25-40. |
| 会议论文 | [6] 孙七,周八. 数字经济背景下中小企业转型路径[C]//中国管理现代化研究会. 2025年中国管理学年会论文集. 北京: 经济管理出版社, 2025: 156-163. |
| 专利 | [7] 李四,王五. 一种智能垃圾分类装置: 中国, CN202510123456.7[P]. 2025-05-20. |
| 标准 | [8] 国家质量监督检验检疫总局. GB/T 7714-2025 信息与文献 参考文献著录规则[S]. 北京: 中国标准出版社, 2025. |
| 网络文献 | [9] 中国互联网络信息中心. 第52次中国互联网络发展状况统计报告[EB/OL]. (2025-08-29)[2025-10-01]. http://www.cnnic.net.cn/n4/2025/0904/c119-10810.html. |
注意事项与易错点
- 作者数量与顺序:避免遗漏作者或擅自增减,英文作者姓名顺序需与原文一致,不可颠倒。
- 标点符号规范:注意中英文标点差异,如英文文献用逗号(,)、句点(.),中文用全角逗号(,)、句号(。),页码连接号为半字线“-”(如“12-18”)。
- 文献类型标识:不可遗漏或误用,如期刊论文用“[J]”而非“[M]”,网络文献需标注“[EB/OL]”。
- 页码准确性:期刊论文需注明起止页码,专著引文页码需具体到章节,避免只写“第5章”或“P50”。
- 网络文献时效性:引用日期需为实际查阅日期,链接需确保有效,优先选择权威来源(如官网、知网、万方等)。
- 期刊名称缩写:英文期刊名称需保持统一,可参考期刊官网或ISO 4标准缩写规则,不可随意简化(如“Journal of Computer Science”不可简写为“J Comput”)。
核心期刊参考文献的额外要求
- 文献时效性:核心期刊通常要求近5年内的文献占比不低于50%,优先引用权威期刊、高被引论文或最新研究成果,避免过多引用老旧文献(如10年前的文献需谨慎使用)。
- 文献权威性:优先选择SCI、EI、CSSCI来源期刊,或领域内公认的核心期刊(如《中国科学》《科学通报》等),避免引用普通期刊、非正规出版物或低质量网络资源。
- 文献相关性:参考文献需与论文主题高度相关,避免无关文献堆砌,每篇参考文献应在文中被明确引用(如通过上标“[1][2]”标注),且引用位置需与文献列表一一对应。
- 格式一致性:同一篇论文中所有参考文献的格式需统一,包括作者姓名、标点符号、页码格式等,可通过文献管理工具(如EndNote、NoteExpress)自动排版,减少手动错误。
案例对比(错误 vs 正确)
错误示例:
[1] 张三. 人工智能发展研究[J]. 计算机科学,2025, 39(5) 45-50.
(问题:缺少卷号标识,页码连接号错误,未标注期号)

正确示例:
[1] 张三. 人工智能发展研究[J]. 计算机科学,2025, 39(5): 45-50.
相关问答FAQs
Q1: 核心期刊参考文献数量是否有最低要求?
A1: 不同核心期刊对参考文献数量要求不同,一般需15-30篇以上,部分理工科期刊可能要求更多(如30篇以上),具体需参考目标期刊的《投稿须知》,避免因数量不足被初审退稿。
Q2: 参考文献中英文文献占比需要多少?
A2: 核心期刊通常要求包含一定比例的英文文献(一般不低于30%-50%),尤其是理工科领域,需优先引用国际前沿研究成果,但需结合学科特点,如人文社科类可适当降低英文文献占比,仍需以权威性和相关性为首要标准。

