在学术写作中,参考文献是论文的重要组成部分,它不仅体现了作者对前人研究成果的尊重与借鉴,也是读者追溯研究来源、深入理解研究背景的重要依据,不同期刊对参考文献的格式要求可能存在差异,因此作者在投稿前务必仔细阅读目标期刊的《投稿须知》或《作者指南》,确保参考文献格式完全符合期刊要求,以下从通用规则、常见格式类型、具体要素及注意事项等方面,详细说明期刊参考文献的写作规范。

参考文献的通用规则
- 著录原则:参考文献的著录应遵循“准确、完整、规范”的原则,即确保文献来源信息无误,包含必要的著录要素(如作者、题名、出版项、页码等),并严格按照目标期刊的格式要求进行排版。
- 著录范围:仅列出论文中实际引用的文献,未引用的文献不应列入,避免过度引用自我文献或与论文主题关联度低的文献。
- 语种要求:中文文献用中文著录,外文文献用原文著录(除非期刊要求翻译为中文),作者姓名、期刊名等专有名词应保留原文大小写格式。
- 标点符号:注意期刊对标点符号的特殊要求,例如作者姓名之间的分隔符是用逗号“,”还是分号“;”,期刊名是否用斜体,页码范围连接号是用“-”还是“至”等。
常见参考文献格式类型
不同学科领域或期刊可能采用不同的参考文献格式,常见的有以下几种:
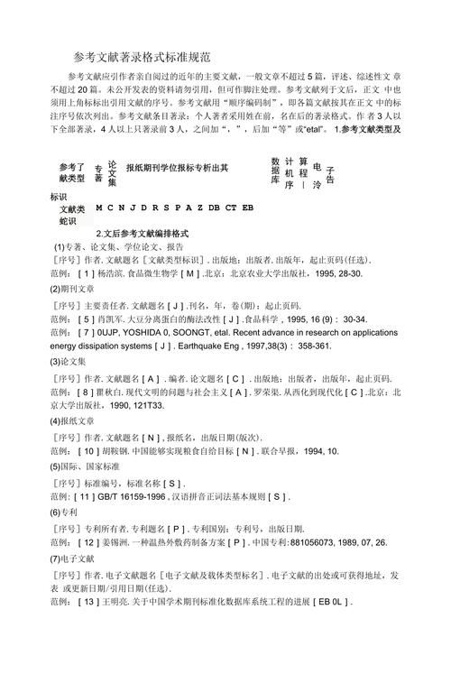
顺序编码制(温哥华格式)
特点:根据文献在文中出现的先后顺序用阿拉伯数字连续编码,如“[1][2]…”,文后参考文献列表按编码顺序排列。
适用范围:医学、生物学等自然科学领域期刊。
示例:
[1] 王建军, 李红梅, 张志强. 基于机器学习的图像识别算法研究[J]. 计算机科学, 2025, 49(3): 45-50.
[2) Smith J, Brown A, Lee C. Advances in Artificial Intelligence[J]. Nature, 2025, 598(7881): 123-130.
著者-出版年制(哈佛格式)
特点:文内引用采用“(作者, 出版年)”的形式,如“(张伟, 2025)”,文后参考文献列表按作者姓氏字母顺序(中文按拼音)排列,同一作者按出版年排序。
适用范围:社会科学、人文学科等领域期刊。
示例:
文内引用:(李明, 2025; Wang et al., 2025)
文后参考文献:
李明. 社会网络对青少年心理健康的影响研究[D]. 北京: 北京师范大学, 2025.
Wang L, Zhang Y, Chen H, et al. Climate Change and Agricultural Productivity[J]. Environmental Science & Technology, 2025, 55(12): 7890-7898.
数字对象标识符(DOI)优先原则
近年来,越来越多的期刊要求优先著录文献的DOI(Digital Object Identifier),DOI是文献的永久数字标识符,便于读者精准定位文献,若文献具有DOI,即使没有获取全文,也应著录DOI。
示例:
[3] 赵敏, 刘洋, 陈思远. 疫情期间在线教育模式的实践与反思[J]. 中国电化教育, 2025(1): 67-73. DOI:10.3969/j.issn.1006-9860.2025.01.011.

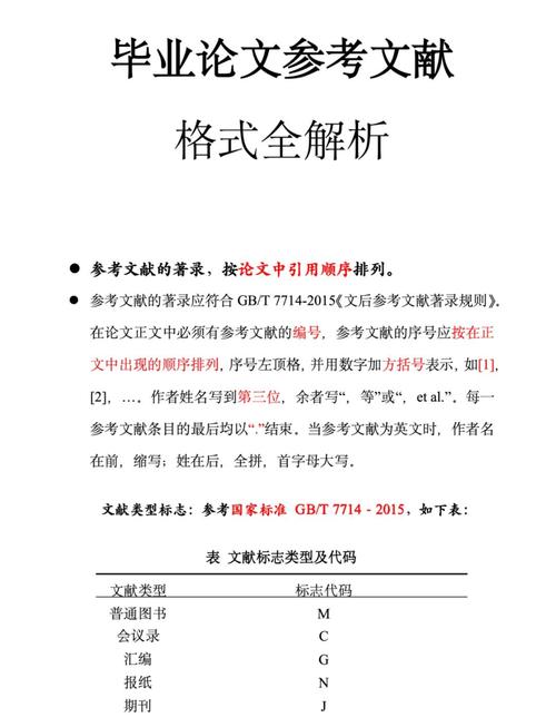
不同文献类型的著录要素及示例
参考文献的著录格式因文献类型(期刊文章、专著、学位论文、专利等)而异,以下是常见类型的著录要素及示例:
期刊文章(Journal Article)
著录要素:作者. 题名[J]. 期刊名, 出版年, 卷号(期号): 起止页码. DOI(可选).
示例:
- 中文期刊:
[4] 周芳, 吴刚, 郑浩然. 人工智能在医疗诊断中的应用进展[J]. 中华医学杂志, 2025, 102(15): 1123-1128. - 英文期刊:
[5] Johnson M, Davis R, Wilson E. Sustainable Energy Solutions for Urban Areas[J]. Journal of Green Science, 2025, 8(2): 45-62. DOI:10.1016/j.jgs.2025.02.005.
专著(Monograph)
著录要素:作者. 书名[M]. 版本项(第1版不著录). 出版地: 出版社, 出版年: 引文页码.
示例:
[6] 刘德华. 数据结构与算法分析[M]. 3版. 北京: 清华大学出版社, 2025: 156-160.
[7] Einstein A. Relativity: The Special and the General Theory[M]. Translated by Lawson R W. New York: Crown Publishers, 1961: 123-125.
学位论文(Thesis/Dissertation)
著录要素:作者. 题名[D]. 保存地点: 保存单位, 年份.
示例:
[8] 王晓燕. 基于深度学习的自然语言处理模型研究[D]. 西安: 西安电子科技大学, 2025.

专利(Patent)
著录要素:专利申请者. 专利题名: 专利国别, 专利号[P]. 公告日期或公开日期.
示例:
[9] 李强, 张伟, 王磊. 一种智能垃圾分类装置: 中国, CN202510123456.1[P]. 2025-05-20.
会议论文(Conference Paper)
著录要素:作者. 题名[C]//会议名称. 会议地点: 会议主办单位, 年份: 起止页码.
示例:
[10] 陈静, 赵明. 5G技术在物联网中的应用前景[C]//2025年中国通信学会学术会议. 北京: 中国通信学会, 2025: 89-94.
参考文献著录的注意事项
- 作者姓名:不超过3位时全部列出,超过3位时只列前3位,后加“等”(中文)或“et al.”(英文),作者姓名之间用逗号分隔。
- 题名:文章或书名的题名应完整,不加书名号([J]、[M]等标识符除外),英文题名首字母大写(实词首字母大写,虚词小写)。
- 卷号与期号:期刊的卷号(Volume)通常用阿拉伯数字表示,期号(Issue)用括号括起,如“2025, 49(3)”,若期刊无卷号,只写期号,如“2025(5)”。
- 页码:应著录引用内容的起止页码,如“45-50”,若引用整期文献,可著录为“45-50”(需根据期刊要求调整)。
- 电子文献:对于网络期刊、电子专著等,需著录获取和访问路径(如URL)或DOI,注意URL应稳定优先使用DOI。
- 重复文献处理:同一文献在文中多次引用时,只需在文后列出一次,编码不变;若同一作者同年多篇文献,需在出版年后加a、b等区分,如“2025a”“2025b”。
参考文献格式常见错误及规避方法
为避免因格式问题被期刊退修,作者需注意以下常见错误:
| 错误类型 | 示例错误 | 正确格式 |
|------------------|-----------------------------------|-----------------------------------|
| 作者姓名缺失 | [1] 图像识别算法研究[J]. 计算机科学… | [1] 王建军, 李红梅. 图像识别算法研究[J]. 计算机科学… |
| 期刊名缩写不规范 | [2] Nature, 2025, 598: 123-130. | [2] Nature, 2025, 598(7881): 123-130.(需补全卷号、期号) |
| 页码范围错误 | [3] 45--50 | [3] 45-50 |
| DOI格式错误 | [4] DOI:10.1016/j.jgs.2025.02.005 | [4] DOI:https://doi.org/10.1016/j.jgs.2025.02.005(或直接著录DOI号) |
相关问答FAQs
Q1: 如果一篇文献有多个作者,如何规范著录?
A: 当文献作者不超过3位时,应全部列出,作者姓名之间用逗号“,”分隔,最后一位作者姓名后用逗号“,”(顺序编码制)或“and”(著者-出版年制,英文文献),例如中文文献“张三, 李四, 王五”,英文文献“Smith, J, Brown, A, and Lee, C”,若作者超过3位,只列前3位,后加“等”(中文)或“et al.”(英文),如“张三, 李四, 王五, 等”或“Smith, J, Brown, A, et al.”。
Q2: 参考文献中的期刊名是否需要缩写?如何确定缩写格式?
A: 部分期刊要求期刊名采用标准缩写格式,尤其是英文期刊,缩写规则通常为:单个单词不缩写(如“Science”);多个单词取主要名词、形容词的首字母组合,缩写词后不加句点(如“Journal of Biological Chemistry”缩写为“J Biol Chem”),作者可通过《ISO 4国际期刊名称缩写标准》、期刊官网或PubMed等工具查询标准缩写,若目标期刊未明确要求,可直接使用全称。
