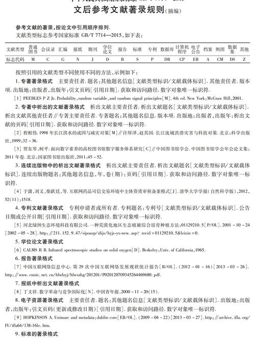
在学术论文写作中,参考文献的字体规范是格式要求的重要组成部分,直接影响论文的严谨性和专业性,不同学术机构、期刊或学位论文对参考文献字体的要求可能存在差异,但通常遵循通用学术规范或特定格式指南(如GB/T 7714、APA、MLA等),以下从通用标准、常见格式要求、特殊情况及实操建议等方面详细说明。

通用字体标准
在中文论文中,参考文献部分通常使用宋体,英文文献则推荐Times New Roman,字号方面,五号(10.5pt)是最常见的选择,部分高校或期刊可能要求小四(12pt)或小五(9pt),需根据具体要求调整,多数本科毕业论文采用五号宋体,而硕士论文可能统一要求小四号字体,字体颜色默认为黑色,需避免使用其他颜色以保持视觉一致性。
不同格式指南的具体要求
-
GB/T 7714(中国国家标准)
中文参考文献使用五号宋体,英文文献用五号Times New Roman,参考文献列表的标题“参考文献”四字通常为三号黑体居中,条目首行缩进2字符,行距1.5倍或固定值18-22磅。
[1] 张三. 论文写作规范[M]. 北京: 科学出版社, 2025. -
APA格式(美国心理学会)
参考文献列表使用双倍行距,悬挂缩进(第一行顶格,后续行缩进0.5英寸),字体为12pt Times New Roman,中文论文若需参考APA,可调整为五号字体,缩进2字符。
Li, F., & Chen, X. (2025). Research methods in social science. Journal of Education, 45(3), 123-145. -
MLA格式(现代语言协会)
同样要求12pt Times New Roman,双倍行距,悬挂缩进,中文论文可参照五号字体设置,条目之间空一行。
(图片来源网络,侵删)
特殊情况处理
-
图表中的参考文献
若在图表下方标注参考文献来源,字体需与图表正文一致,通常小于正文(如小五号或6pt),且保持与参考文献列表相同的格式规范。 -
脚注或尾注
部分论文采用脚注形式标注参考文献,此时字体需与脚注整体格式统一,一般为小五号宋体(中文)或Times New Roman(英文),序号用方括号或上标标注。 -
多语言参考文献
中英文混排时,中文用宋体,英文用Times New Roman,字号需统一(如均为五号),避免因字体差异导致排版混乱。
实操建议
-
优先遵循目标期刊或学校要求
投稿前务必查阅期刊的《投稿指南》或学校的《学位论文格式规范》,北京大学学位论文编写要求》明确规定参考文献用五号宋体,行距1.5倍。
(图片来源网络,侵删) -
使用文献管理工具统一格式
通过EndNote、NoteExpress等工具插入参考文献,可自动匹配目标格式(如GB/T 7714),避免手动调整字体和标点错误。 -
检查细节一致性
确保参考文献列表的标题、条目、标点符号(如作者间用逗号、期刊名用书名号等)全文字体、字号、行距完全统一,避免部分条目遗漏格式调整。
参考文献格式示例(五号宋体,GB/T 7714)
| 序号 | 文献类型 | |
|---|---|---|
| 1 | 专著 | [1] 王伟. 学术论文写作指南[M]. 北京: 高等教育出版社, 2025. |
| 2 | 期刊 | [2] 李华, 张磊. 大数据在教育领域的应用研究[J]. 中国电化教育, 2025(5): 45-50. |
| 3 | 学位论文 | [3] 陈明. 人工智能伦理问题探讨[D]. 上海: 复旦大学, 2025. |
| 4 | 专利 | [4] 赵强. 一种智能控制系统: 中国, CN202510123456.7[P]. 2025-08-15. |
相关问答FAQs
Q1: 参考文献的标题“参考文献”是否需要加粗?
A1: 通常情况下,“参考文献”四字需加粗并居中,字体为三号黑体(如GB/T 7714要求),但部分期刊可能要求不加粗或使用其他字体(如小四黑体),建议以具体投稿要求为准,若未明确说明,可默认采用三号黑体加粗格式。
Q2: 参考文献列表的行距有统一要求吗?
A2: 行距需根据格式规范调整,常见要求包括1.5倍行距、固定值20磅或双倍行距(如APA格式),GB/T 7714推荐1.5倍行距,而部分高校学位论文要求固定值22磅,若未明确说明,建议选择1.5倍行距以保证排版整洁。
