教学论文参考文献的写法是学术写作的重要组成部分,规范的参考文献不仅体现了研究的严谨性,也为读者提供了追溯信息来源的途径,不同学科、期刊或学校可能对参考文献格式有特定要求,但核心原则是准确、完整、一致,以下从基本要素、常见格式规范、实际操作步骤及注意事项等方面展开详细说明。

参考文献的基本要素
无论采用何种格式,每条参考文献通常需包含以下核心要素,以确保信息可追溯:
- 作者:个人作者需写全名(姓在前,名在后,缩写或全名根据格式要求),多位作者用逗号分隔,超过一定数量时(如3人或更多)可省略部分作者,用“等”或“et al.”表示;团体作者需写全称。
- 题名:文献的完整标题,论文标题首字母大写(期刊格式可能要求仅实词首字母大写),书籍标题需用书名号或斜体(根据格式规范)。
- 文献类型标识:如期刊文章[J]、专著[M]、学位论文[D]、专利[P]、标准[S]等,置于题名后或方括号内。
- 出版信息:
- 期刊:需包含年、卷(期)、起止页码(如“2025, 35(4): 12-18”);
- 书籍:需包含出版社所在地、出版社名称、出版年份(如“北京: 人民出版社, 2025”);
- 学位论文:需注明授予单位所在地、授予单位、年份(如“上海: 华东师范大学, 2025”)。
- 获取路径:对于电子文献,需补充DOI号、网址(优先用DOI,网址需稳定)、访问日期(如引用日期格式:“[2025-10-01]”)。
常见参考文献格式规范
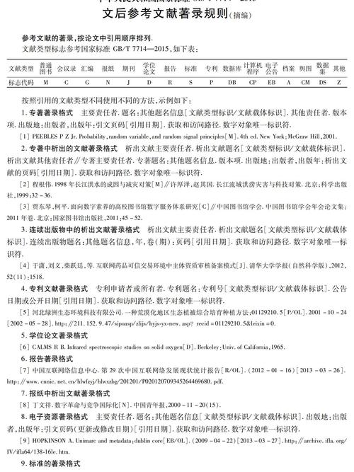
国内教学论文常用的格式包括GB/T 7714-2025《信息与文献 参考文献著录规则》(国家标准)、APA格式(美国心理学会)、MLA格式(现代语言协会)等,其中GB/T 7714是国内学术期刊的主流要求,以下重点对比GB/T 7714与APA格式的差异,供参考:
(一)GB/T 7714-2025格式(国内教学论文常用)
期刊文章
格式:[序号] 作者. 题名[J]. 期刊名, 年, 卷(期): 起止页码.
示例:
[1] 王芳. 核心素养导向下的语文教学策略研究[J]. 课程·教材·教法, 2025, 42(5): 78-84.
专著
格式:[序号] 作者. 书名[M]. 版本(初版不注). 出版地: 出版社, 出版年: 引文页码.
示例:
[2] 李明. 教育心理学[M]. 3版. 北京: 北京师范大学出版社, 2025: 156-160.

学位论文
格式:[序号] 作者. 题名[D]. 出版地: 授予单位, 年.
示例:
[3] 张伟. 小学数学课堂互动教学现状调查[D]. 重庆: 西南大学, 2025.
电子文献
格式:[序号] 作者. 题名[文献类型标识/OL]. (更新或引用日期). 获取和访问路径.
示例:
[4] 教育部. 义务教育课程方案(2025年版)[EB/OL]. (2025-04-21)[2025-10-01]. http://www.moe.gov/srcsite/A26/s8001/202504/t20250421_517876.html.
(二)APA格式(国际通用,部分双语期刊或比较教育研究常用)
期刊文章
格式:Author, A. A. (Year). Title of article. Title of Periodical, volume(issue), pages.
示例:
Wang, F. (2025). Research on Chinese teaching strategies based on core literacy. Curriculum, Teaching Materials and Method, 42(5), 78-84.
专著
格式:Author, A. A. (Year). Title of book. Publisher.
示例:
Li, M. (2025). Educational psychology (3rd ed.). Beijing Normal University Press.

学位论文
格式:Author, A. A. (Year). Title of dissertation (Doctoral dissertation/ Master’s thesis). Name of Institution.
示例:
Zhang, W. (2025). A survey on interactive teaching in primary school mathematics (Master’s thesis). Southwest University.
(三)常见文献类型格式对比表
为便于快速查阅,以下将主要文献类型的GB/T 7714与APA格式整理为表格:
| 文献类型 | GB/T 7714格式示例 | APA格式示例 |
|---|---|---|
| 期刊文章 | [1] 作者. 题名[J]. 期刊名, 年, 卷(期): 起止页码. | Author, A. A. (Year). Title. Journal Name, volume(issue), pp-pp. |
| 专著 | [2] 作者. 书名[M]. 版本. 出版地: 出版社, 年: 页码. | Author, A. A. (Year). Title (Edition). Publisher. |
| 学位论文 | [3] 作者. 题名[D]. 出版地: 授予单位, 年. | Author, A. A. (Year). Title (Master’s thesis/ Doctoral dissertation). Institution. |
| 电子期刊文章 | [4] 作者. 题名[J/OL]. 期刊名, 年, 卷(期): 页码[引用日期]. DOI/URL. | Author, A. A. (Year). Title. Journal Name, volume(issue). https://doi.org/xxxx |
| 会议论文 | [5] 作者. 题名[C]//会议名. 出版地: 出版社, 年: 页码. | Author, A. A. (Year). Title. In Conference Name (pp. pp-pp). Publisher. |
参考文献的实际操作步骤
撰写参考文献时,可按以下步骤系统操作,确保规范高效:
选择目标格式
根据投稿期刊、学校学位论文要求或研究领域惯例,确定参考文献格式(如国内教学期刊优先用GB/T 7714),若未明确要求,建议选择通用格式(如GB/T 7714)并在论文开头注明“参考文献格式依据GB/T 7714-2025”。
收集文献信息
在阅读文献时,及时记录完整信息:
- 纸质文献:记录封面/标题页的作者、书名/题名、出版社、出版年、页码;期刊的卷(期)、起止页码。
- 电子文献:优先记录DOI号(永久标识),若无DOI则记录稳定网址(如知网、万方等平台的正规链接),并注明访问日期(避免使用动态链接,如“?id=123”)。
按格式规范著录
根据选定的格式,逐条整理文献信息,注意细节:
- 作者姓名:GB/T 7714要求姓前名后,名可缩写(如“张三”写为“张三”或“张 S”);APA要求名前姓后,名用首字母缩写(如“San Zhang”)。
- 标点符号:GB/T 7714用中文标点(如逗号、句号为全角),APA用英文标点(半角);注意“出版地”后用冒号“:”,“出版社”后用逗号“,”,页码用冒号“:”连接起止页(如“12-18”)。
- 文献类型标识:GB/T 7714在题名后用方括号标注(如[J]),APA无需标注,但需在参考文献表中注明文献类型(如通过“Dissertation”区分学位论文)。
检查与校对
完成著录后,需重点检查以下内容:
- 一致性:作者姓名大小写、标点符号使用、期刊名缩写等需全文统一;
- 完整性:页码是否完整(如“12-18”而非“12”),出版地是否明确(如“上海”而非“沪”);
- 准确性:核对DOI、网址是否有效,出版年与文献实际出版时间是否一致。
注意事项
- 避免过度引用:参考文献应与论文内容紧密相关,避免引用与教学主题无关的文献;优先引用近5年的核心期刊、权威著作,经典文献可适当引用。
- 区分“参考文献”与“注释”:注释是对正文中某一内容的补充说明(如数据来源、概念解释),而参考文献是所有引用文献的列表,二者不可混淆。
- 使用文献管理工具:对于大量参考文献,建议使用EndNote、NoteExpress、Zotero等工具,可自动生成格式、插入引文,避免手动著录错误。
- 遵守学术规范:严禁引用未发表的文献(如个人邮件、未公开的调研数据),除非获得作者书面许可;引用网络资源时,需优先选择权威机构(如教育部、高校官网)发布的正式内容。
相关问答FAQs
Q1: 参考文献中的作者超过3人时,如何规范著录?
A: 根据GB/T 7714-2025,作者超过3人时,可只列前3位作者,其后加“, 等”(英文用“, et al.”),“[1] 张三, 李四, 王五, 等. 教学策略研究[J]. 教育研究, 2025, 44(2): 45-50.” APA格式要求类似,但“et al.”需斜体(如“et al.”),需注意,部分期刊可能有特殊要求(如要求列出全部作者),需以目标期刊投稿指南为准。
Q2: 如何处理同一作者多篇文献的著录?
A: 当同一作者有多篇文献被引用时,按出版年排序;同年出版的文献,需在年份后加a, b, c等区分(如“2025a”“2025b”)。
- GB/T 7714格式:
[1] 陈明. 课堂教学设计[M]. 北京: 教育科学出版社, 2025.
[2] 陈明. 学生学习动机研究[J]. 教育学报, 2025, 18(1): 30-35.
[3] 陈明. 信息技术与课程融合[J]. 中国电化教育, 2025, 40(3): 78-85. - APA格式:
Chen, M. (2025). Classroom instructional design. Educational Science Press.
Chen, M. (2025a). Research on students’ learning motivation. Journal of Educational Studies, 18(1), 30-35.
Chen, M. (2025b). Integration of information technology and curriculum. China Educational Technology, 40(3), 78-85.
通过上述方法,可确保同一作者文献的著录清晰有序,避免读者混淆。
