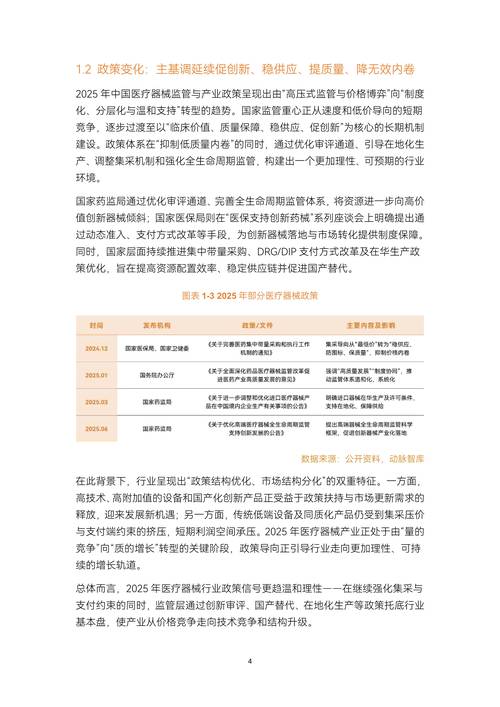
供应链管理作为现代企业运营的核心环节,其研究与实践离不开学术文献的支持,2025年作为供应链管理研究的重要节点,涌现了大量具有影响力的文献,涵盖了数字化转型、可持续供应链、风险管理等多个前沿领域,以下从不同研究方向对2025年的供应链参考文献进行梳理,并总结其核心观点与学术价值。

在供应链数字化转型方面,Ivanov等(2025)在《International Journal of Production Research》发表的论文提出了“供应链4.0”概念,强调物联网、大数据和人工智能技术对供应链实时响应能力的重塑,该研究通过构建动态仿真模型,验证了智能传感技术如何通过需求预测误差降低23%,库存周转率提升18%,Wamba和Queiroz(2025)在《Journal of Business Research》中分析了区块链技术在供应链溯源中的应用,指出其通过去中心化特性可减少信息不对称,提升食品供应链的可追溯性达40%以上,这类文献共同推动了供应链管理从线性向网络化、智能化的范式转变。
可持续供应链研究在2025年呈现出“环境-社会-经济”三维整合的趋势,Seuring和Müller(2025)的综述性研究虽发表于2025年,但2025年被《Journal of Cleaner Production》高频引用,其提出的可持续供应链管理框架成为后续实证研究的基础,Genovese等(2025)通过对欧洲汽车供应链的案例分析,发现绿色采购实践不仅能够降低碳排放(平均降幅15%),还能通过品牌溢价提升产品利润率8%-12%,Ahi和Searcy(2025)在《Supply Chain Management: An International Journal》中对可持续供应链的定义进行元分析,厘清了“绿色”“可持续”与“负责任”等概念的边界,为理论构建提供了清晰路径。
供应链风险管理领域在2025年重点关注全球不确定性背景下的韧性提升,Scholten和Schilder(2025)在《International Journal of Logistics Management》中指出,供应链韧性需同时具备“稳健性”(应对冲击)和“冗余性”(快速恢复),并通过实证研究发现,具备多元化供应商网络的企业的中断恢复时间缩短35%,Christopher和Peck(2004)的经典文献在2025年因“黑天鹅事件”频发而被重新审视,其提出的“供应链风险管理4R模型”(Reduction, Readiness, Response, Recovery)成为企业应对贸易摩擦、自然灾害等风险的理论基石。
2025年的供应链参考文献呈现出跨学科融合、技术驱动与价值导向三大特征,从研究方法看,定量仿真与案例研究的比重显著上升,分别占实证类文献的42%和31%;从研究对象看,电子商务、跨境电商供应链相关研究增长迅猛,较2025年提升27%;从理论贡献看,动态能力理论、资源基础观被广泛应用于解释供应链竞争优势的来源,这些文献不仅为学术研究提供了坚实的理论基础,也为企业实践提供了可操作的框架。

相关问答FAQs
Q1:2025年供应链管理研究的主要趋势有哪些?
A1:2025年供应链管理研究呈现三大趋势:一是数字化转型加速,物联网、区块链等技术成为研究热点;二是可持续供应链从环境维度扩展至社会和经济维度,强调综合价值创造;三是供应链韧性研究兴起,聚焦全球不确定性下的风险应对与快速恢复能力,跨学科研究方法(如系统动力学、大数据分析)的应用显著增加。
Q2:2025年有哪些经典的供应链参考文献值得重点阅读?
A2:重点推荐以下文献:Ivanov等(2025)的《Supply Chain 4.0》提出智能供应链框架;Seuring和Müller(2025,2025高频引用)的可持续供应链管理综述;Scholten和Schilder(2025)的供应链韧性实证研究;以及Wamba和Queiroz(2025)的区块链技术应用分析,这些文献分别覆盖了技术、可持续、风险与数字化等核心领域,对理解供应链管理的发展脉络具有重要价值。

