论文底下的参考文献格式是学术写作中不可或缺的重要组成部分,它不仅体现了作者的研究严谨性,也为读者提供了追溯信息来源的明确路径,不同学科领域和出版机构对参考文献格式的要求可能存在差异,但核心原则一致:即通过规范化的格式确保文献信息的准确性和可检索性,常见的参考文献格式包括GB/T 7714(中国国家标准)、APA(美国心理学会格式)、MLA(现代语言协会格式)、Chicago(芝加哥格式)等,每种格式在文献标识、著录项目、标点符号及排版细节上均有特定要求。

以应用最广泛的GB/T 7741-2025《信息与文献 参考文献著录规则》为例,参考文献的著录项目通常包括主要责任者、题名、其他题名信息、文献类型标志、出版项、出版地、出版社、出版年、页码、获取和访问路径等,主要责任者需采用“姓前名后”的格式,姓名之间用逗号分隔,三位以上作者只列前三位,后加“等”字;题名需完整准确,不加书名号或引号;期刊文献需注明卷号(期号)和起止页码,张伟, 李静, 王磊. 人工智能在教育领域的应用研究[J]. 中国电化教育, 2025(5):12-18. 对于专著类文献,格式为:刘洋. 数字化转型与企业绩效[M]. 北京: 经济科学出版社, 2025:45-50. 网络文献则需标注引用日期和获取路径,陈思远. 元技术的发展趋势与挑战[EB/OL]. (2025-09-15)[2025-10-20]. http://www.example.com/article/123456.
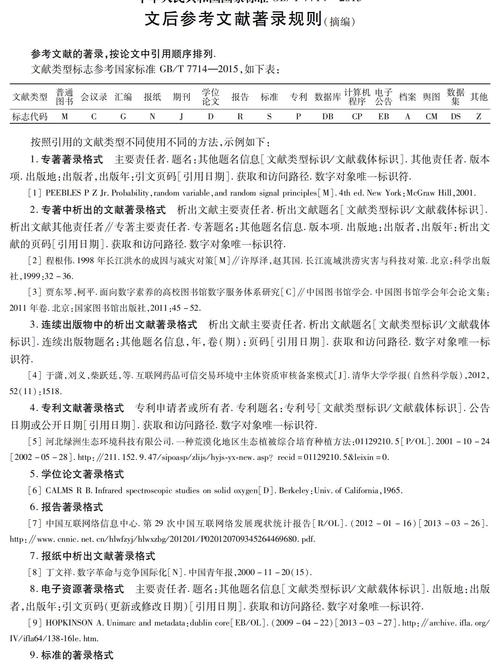
不同类型文献的格式存在差异,以下通过表格对比常见文献类型的著录要点:
| 文献类型 | 著录格式示例 |
|---|---|
| 期刊论文 | 作者. 题名[J]. 期刊名, 出版年, 卷号(期号): 起止页码. |
| 专著 | 作者. 书名[M]. 版本(初版不注). 出版地: 出版社, 出版年: 引文页码. |
| 学位论文 | 作者. 题名[D]. 保存地点: 保存单位, 年份. |
| 会议论文 | 作者. 题名[C]//会议名称. 会议地点, 年份: 起止页码. |
| 专利文献 | 专利所有者. 专利题名: 专利号[P]. 公告日期. |
| 电子文献 | 作者. 题名[文献类型标志/文献载体标志]. 出版地: 出版者, 出版年(更新或修改日期)[引用日期]. 获取和访问路径. |
在排版时,参考文献需另起一页,标题“参考文献”居中并采用黑体三号字,正文使用宋体小四号字,1.5倍行距,文献序号用方括号标注(如[1]、[2]),并按在正文中出现的先后顺序连续编号,同一文献在正文中多次引用时,使用同一序号,并在页码后注明具体引用位置,如“[1]56”。
参考文献格式的规范性直接影响论文的学术质量,常见错误包括:作者姓名格式混乱、文献类型标志缺失、页码标注不完整、网络文献引用日期缺失等,作者在撰写时应严格遵循目标期刊或机构的具体要求,可通过文献管理软件(如EndNote、NoteExpress)辅助格式化,避免手动排版导致的错误,需注意核对文献信息的准确性,确保作者、题名、出版年等关键信息与原始文献一致,避免因信息错误影响论文的可信度。

相关问答FAQs:
-
问:参考文献中的作者数量超过三人时如何处理?
答:根据GB/T 7714标准,当文献作者超过三位时,只列出前三位作者,其后加“等”字,英文文献则加“et al.”,李明, 王芳, 张强, 等. 复合材料的力学性能研究[J]. 材料导报, 2025, 36(3): 1-8. -
问:网络文献的引用日期和获取路径必须标注吗?
答:是的,对于动态更新的网络文献(如网页、博客、电子报告),需标注引用日期和具体的获取路径,以确保文献的可追溯性,若为PDF等固定格式的电子文献,可省略引用日期,但需提供DOI号或直接链接,赵琳. 大数据背景下的隐私保护技术[EB/OL]. (2025-08-20)[2025-10-20]. https://doi.org/xxxx.

