在教育行业论文的撰写过程中,参考文献是支撑研究观点、体现学术规范的重要组成部分,规范的参考文献不仅能够增强论文的可信度,还能为读者提供延伸阅读的线索,以下从参考文献的类型、格式规范、常见问题及管理工具等方面展开详细说明,并结合教育行业的研究特点提供实用建议。

教育行业论文参考文献的主要类型
教育研究领域的参考文献通常包括期刊论文、专著、学位论文、研究报告、政策文件及网络资源等,期刊论文如《教育研究》《华东师范大学学报(教育科学版)》等核心期刊,是追踪前沿理论的重要来源;专著则适合系统阐述某一教育理论或实践模式,如杜威的《民主主义与教育》;学位论文(尤其是博士论文)往往包含详细的文献综述和研究方法,具有较高参考价值;政府部门发布的教育政策文件(如教育部年度工作报告)是研究教育政策执行的权威依据;而网络资源(如教育部门官网、学术数据库)则需注意核实信息的准确性和时效性。
参考文献的格式规范
不同学术机构或期刊对参考文献格式的要求存在差异,但国内教育论文普遍采用GB/T 7714-2025《信息与文献 参考文献著录规则》,APA、MLA等格式在国际比较教育研究中也较为常见,以GB/T 7714为例,常见文献类型的著录格式如下:
-
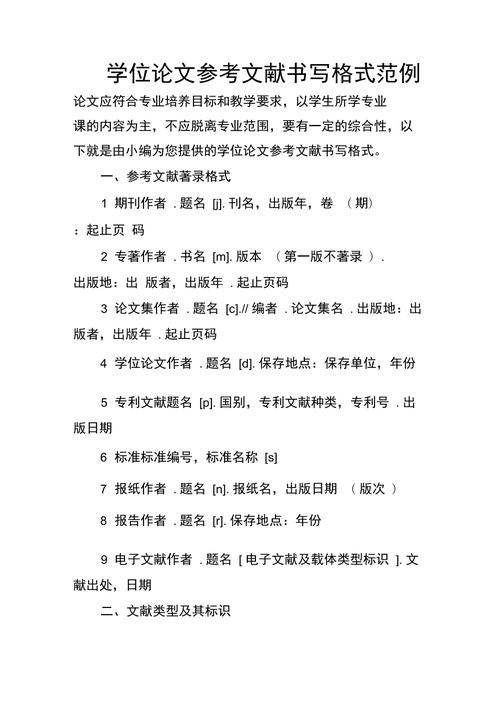
期刊论文:[序号]作者.题名[J].期刊名,出版年,卷(期):起止页码.
示例:[1]叶澜.新基础教育论[M].北京:教育科学出版社,2006.
(注:期刊需注明卷号和期号,如卷号缺失则用“,”代替期号,如“2025(3):15-20”。) -
专著:[序号]作者.书名[M].版次(初版不写).出版地:出版社,出版年:引文页码.
示例:[2]联合国教科文组织.学会生存:教育世界的今天和明天[M].华东师范大学比较教育研究所,译.北京:教育科学出版社,1996:97-98.
(图片来源网络,侵删) -
学位论文:[序号]作者.题名[D].保存地点:保存单位,年份.
示例:[3]张丽.农村义务教育阶段教师流动问题研究[D].北京:北京师范大学,2025. -
电子文献:[序号]作者.题名[EB/OL].(更新或修改日期)[引用日期].获取路径.
示例:[4]教育部.教育部关于深化新时代教育评价改革总体方案[EB/OL].(2025-10-13)[2025-10-01].http://www.moe.gov.cn/srcsite/A10/s7034/202510/t20251013_498198.html.
参考文献引用的常见问题及注意事项
-
文献时效性与权威性:教育领域政策与实践更新较快,参考文献应优先选择近5年的核心期刊或权威报告,经典理论文献可适当放宽时限,研究“双减”政策需引用2025年后的政策文件及实证研究,而探讨建构主义理论则可追溯至皮亚杰的原始著作。
-
格式统一性与细节规范:避免作者姓名缩写不一致(如全名与“姓,名”混用)、标点符号错误(如期刊名未用书名号《》、页码范围连接号用“-”而非“至”)等问题,多人合作作者超过3人时,可省略为“第一作者等”,如“王红等,2025”。
(图片来源网络,侵删) -
间接引用与原始文献:若引用他人对某文献的解读,需标注原始来源,引用某学者对《课程与教学论》的评述时,应同时列出原始专著及评述文献,避免转引导致的偏差。
参考文献管理工具推荐
为提高效率,建议使用EndNote、Zotero等文献管理工具,以Zotero为例,其支持通过浏览器插件直接抓取文献信息,可自动生成符合GB/T 7714或APA格式的参考文献列表,并支持在Word中插入引文与参考文献的实时更新,尤其适合处理大量文献的教育研究论文。
参考文献与论文逻辑的关联
参考文献并非简单的罗列,需与论文内容形成呼应,在“教育公平”主题论文中,可先梳理罗尔斯的《正义论》(理论支撑),再引用国内学者对城乡教育差距的实证研究(现状分析),最后结合政策文件(对策建议),体现“理论-现状-对策”的逻辑链条。
相关问答FAQs
Q1: 如何判断教育领域文献的权威性?
A1: 可通过以下途径判断:①期刊是否为核心期刊(如CSSCI来源期刊、北大核心);②作者是否为该领域知名学者(如教育学科长江学者、重点高校教授);③文献来源是否为权威机构(如教育部、世界银行教育报告);④被引频次(可通过中国知网、Web of Science查询),注意区分理论性文献与实证研究文献,后者通常更具实践参考价值。
Q2: 参考文献数量是否越多越好?
A2: 并非绝对,参考文献数量需与论文篇幅和研究深度匹配,一般硕士论文约30-50篇,博士论文50-80篇,核心期刊论文20-40篇,关键在于质量而非数量:若文献过于陈旧或与主题关联度低,反而会降低论文严谨性,建议优先引用高被引文献、政策原文及最新实证研究,确保支撑材料具有代表性和时效性。
