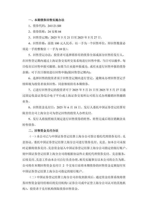
《金融市场研究》期刊投稿须知
(Journal of Financial Markets Research - Submission Guidelines)

尊敬的作者:
您好!欢迎您向《金融市场研究》投稿,本刊致力于发表金融学领域具有原创性、理论深度和现实意义的学术论文,重点关注中国金融市场的发展与改革,以及其在全球化背景下的互动与挑战,我们期待您的卓越研究成果。
为确保稿件处理流程的顺利进行,请您在投稿前仔细阅读并遵守以下须知。
刊物定位与范围
- 办刊宗旨:本刊旨在为国内外金融学界、业界和政策制定者提供一个高水平的学术交流平台,推动金融理论的创新与实践应用。
- 主要领域:我们欢迎所有金融学领域的实证和理论研究,尤其鼓励关注以下方向:
- 公司金融:公司治理、资本结构、首次公开发行、并购重组、行为公司金融等。
- 资产定价:资产定价模型、因子投资、市场异象、金融衍生品定价等。
- 市场微观结构:交易机制、价格发现、流动性、信息效率、高频交易等。
- 金融中介与风险管理:商业银行、投资银行、保险、基金等金融机构的运营与风险管理;系统性风险测度与防范。
- 国际金融:汇率决定、国际资本流动、跨境投资、人民币国际化、金融开放等。
- 金融科技:区块链、数字货币、人工智能在金融中的应用、监管科技等。
- 行为金融:投资者情绪、有限套利、市场泡沫与崩盘等。
- 法与金融:法律制度对金融发展的影响、投资者保护等。
- 地域特色:鼓励基于中国金融市场数据的高质量研究,包括但不限于A股、港股、中概股、债券市场、银行间市场等,我们同样欢迎具有国际视野的比较研究。
稿件基本要求
- 原创性:投稿须为未发表过的原创作品,且不在任何其他刊物或会议的审稿过程中,严禁任何形式的抄袭、剽窃、数据伪造等学术不端行为。
- 语言:主要接受中文投稿,为确保国际交流,我们也欢迎高质量的英文稿件,英文稿件的语言应达到国际发表标准。
- 篇幅:
- 研究论文:建议字数在1.5万至3万字之间(含图表、附录)。
- 综述与评论:建议字数在1万至2万字之间。
- 短论:针对热点问题的简短评论或研究,建议字数在5000至8000字。
- 格式:
- 中文稿件:请使用简体中文,采用Word(.doc或.docx)格式。
- 英文稿件:请使用Word(.doc或.docx)或LaTeX格式。
- 稿件应包含标题、作者信息、关键词、正文、参考文献、附录(如有)等完整部分。
稿件结构与格式规范
页**

- 应简明扼要,能够准确概括论文核心内容。
- 列出所有作者的姓名、单位、职称、详细通讯地址、电子邮箱和联系电话。
- 指定一位通讯作者,并提供其联系方式。 与关键词**
- 摘要:中文稿件需提供300-500字的中文摘要和对应的英文摘要;英文稿件需提供250-350词的英文摘要和对应的中文摘要,摘要应独立成篇,包含研究问题、研究方法、主要发现和核心结论。
- 提供3-5个中英文关键词,用以表征论文的核心主题。
- 清晰阐述研究背景、研究动机、研究问题、本文的主要贡献以及文章的结构安排。
- 文献综述:系统梳理与本文研究主题相关的国内外文献,评述现有研究的成果与不足,从而引出本文的研究空间。
- 研究设计/模型:详细说明研究模型、假设推导、变量定义、样本选择和数据来源,如果是实证研究,需清晰描述计量模型设定和估计方法。
- 实证结果与分析:客观、完整地呈现实证分析结果,包括描述性统计、回归结果、稳健性检验等,使用图表(图、表)来清晰展示数据,并在正文中对图表进行解释和分析。
- 结论与启示:总结全文的核心发现,并讨论其理论贡献、实践意义和政策启示,客观指出研究的局限性,并对未来研究方向提出展望。
- 致谢:感谢基金项目支持、提供帮助的个人或机构等。
参考文献
- 本刊采用“作者-出版年”制(即APA格式或类似格式)。
- 文内引用:如(张三,2025)或(Smith, 2025);两位作者之间用“和”或“&”连接;三位及以上作者,只写第一作者,后加“等”或“et al.”。
- 文末参考文献列表:按作者姓氏的拼音或字母顺序排列。
- 格式示例:
- 中文文献:张三, 李四. (2025). 中国股市的“政策市”现象研究. 《经济研究》, (5), 45-58.
- 英文文献:Fama, E. F., & French, K. R. (1993). Common risk factors in the returns on stocks and bonds. Journal of Financial Economics, 33(1), 3-56.
- 网络资源:作者. (年份). 文章标题. 网站名称. 获取日期, URL.
图表
- 所有图表应按在正文中出现的顺序编号(如图1、表1)。
- 应清晰、独立,能够解释图表内容。
- 图表应在正文中被提及和解释。
- 请提供高质量的源文件(如.eps, .tiff, .png格式),以便于出版。
数学公式
- 公式应使用公式编辑器(如MathType)进行编辑,并按全文连续编号(如 (1), (2)...)。
- 公式中出现的所有变量都应在正文中给出明确定义。
投稿流程
- 在线投稿系统:本刊采用在线投稿系统,请访问期刊官网,注册账户并按照系统指引上传您的稿件。
- 稿件准备:请将稿件的所有部分(包括标题页、正文、图表、参考文献等)合并为一个PDF文件用于初审,同时上传可编辑的Word源文件。
- 投稿信:在投稿系统中需填写投稿信,简要说明:
- 稿件的核心贡献和创新之处。
- 稿件是否曾在会议或工作论文报告中发表。
- 是否存在潜在的利益冲突。
- 建议的审稿人(3-5位)及其单位和邮箱,以及需要回避的审稿人。
审稿流程与伦理
- 初审:由编辑部对稿件进行初步筛选,评估其是否符合本刊的学术范围、基本质量和原创性要求。
- 双盲同行评审:通过初审的稿件将送至至少两位相关领域的同行专家进行双盲评审(作者信息对审稿人保密,审稿人信息也对作者保密),审稿周期一般为2-3个月。
- 决定:根据审稿意见,编辑部将做出以下决定之一:
- 接受:直接录用。
- 修改后重审:作者进行重大修改后,重新送交原审稿人或新审稿人评审。
- 修改后发表:作者进行必要修改后,由编辑终审决定是否录用。
- 拒绝:稿件未被录用。
- 学术伦理:本刊严格遵守学术出版伦理,对任何形式的学术不端行为持零容忍态度,一旦发现,将立即撤稿并通知作者所在单位。
版权与费用
- 版权转让:稿件一经录用,作者须签署《版权转让协议》,将作品的专有出版权、复制权、发行权、信息网络传播权等转让给本刊编辑部。
- 出版费用:
- 本刊目前不收取版面费、审稿费。
- 若文章有彩图,作者需承担相应的彩色印刷费用。
- 稿件发表后,编辑部将向作者赠送样刊,并提供电子版下载链接。
联系方式
如有任何关于投稿的疑问,请通过以下方式联系我们:

- 邮箱:
editorial@financemarketsresearch.org - 电话:+86-10-XXXX-XXXX
- 地址:北京市海淀区XX路XX号《金融市场研究》编辑部 (邮编:100081)
我们期待您的佳作,并祝您投稿顺利!
《金融市场研究》编辑部 [XXXX年XX月XX日]
