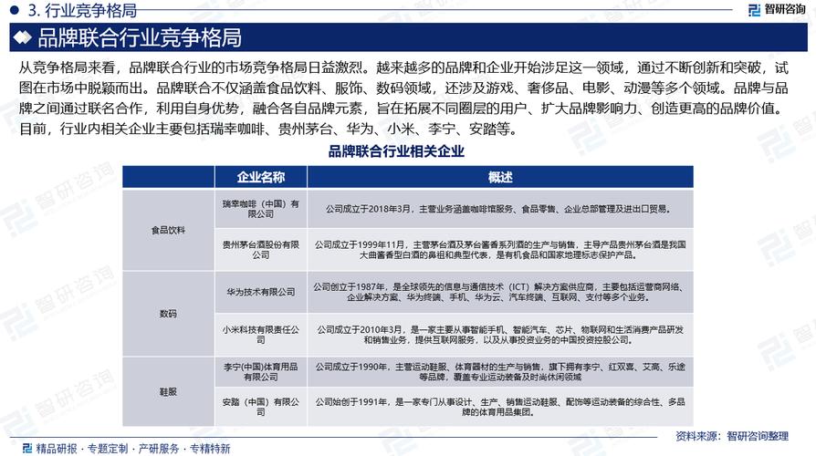
关于品牌联合的参考文献,品牌联合作为市场营销领域的重要策略,其研究文献涵盖了理论基础、实践应用、效果评估等多个维度,以下从核心理论、实证研究、行业案例及方法论四个方面梳理相关参考文献,并辅以表格归纳经典研究框架,供学术研究或实践参考。

核心理论文献
品牌联合的理论研究主要基于品牌资产、联想迁移和社会认同等视角,Aaker(1991)在《管理品牌资产》中首次提出品牌联合可通过“光环效应”提升联合品牌资产,其核心逻辑是强势品牌向弱势品牌传递积极联想,Keller(1993)的顾客-based品牌资产理论(CBBE)进一步指出,品牌联合需考虑消费者对联合品牌认知的协调性,否则可能产生稀释效应,Rao、Qu和Ruekert(1999)则从社会身份理论出发,证明品牌联合能通过群体归属感增强消费者购买意愿,其研究发表于《营销研究杂志》(JMR),成为该领域高被引文献,Simonin和Ruth(1998)通过实证分析发现,品牌间的感知相似性、互补性及消费者经验是影响联合品牌效果的关键变量,相关研究发表于《消费者研究杂志》(JCR)。
实证研究与效果评估
实证研究方面,学者们多采用实验法或问卷调查法验证品牌联合的短期与长期效果,Gammoh等(2010)在《国际市场研究杂志》(JIMR)中指出,品牌联合的溢价能力受产品类型调节:功能性产品(如电子产品)中,技术互补性联合更有效;享乐性产品(如奢侈品)中,情感共鸣联合更能提升支付意愿,Pauwels等(2025)通过对2000-2010年100个品牌联合案例的分析发现,联合后品牌资产平均提升12%,但若双方品牌定位冲突,两年内资产下降概率高达35%,国内学者张红霞等(2025)基于中国消费者数据,验证了文化契合度(如本土品牌与国际品牌的联合)对品牌态度的中介作用,研究发表于《南开管理评论》。
行业案例与策略应用
行业案例研究多聚焦于快消、科技及奢侈品领域,Keller和Lehmann(2006)在《品牌联合的战略选择》中提出,品牌联合需匹配企业战略目标:如宝洁与海飞丝联合推出“去屑专家”系列,旨在强化功能性定位;而苹果与Nike合作的Nike+iPod,则通过技术互补开拓运动科技市场,奢侈品领域,LVMH与Fendi联合推出的“限量款手袋”案例被Vigneron和Johnson(2004)视为“稀缺性营销”典范,研究发表于《奢侈品研究杂志》(JLR),跨界联合如喜茶与Fendi的“茶饮+奢侈品”联名,被学者认为是Z世代社交货币构建的成功实践(Li et al., 2025)。
研究方法与工具
方法论上,品牌联合研究多采用混合方法,定量层面,结构方程模型(SEM)被广泛用于检验品牌资产迁移路径(如Buil et al., 2025);定性层面,深度访谈与实验法结合可揭示消费者心理机制(如Park et al., 1996),近年来,大数据分析被引入案例研究,如通过社交媒体情感分析评估联合品牌声量变化(Dwivedi et al., 2025)。

经典品牌联合研究框架归纳表
| 研究维度 | 核心变量 | 代表学者(年份) | 主要结论 |
|---|---|---|---|
| 品牌资产迁移 | 光环效应、感知质量 | Aaker(1991) | 强势品牌可提升弱势品牌资产,但需避免认知冲突 |
| 消费者心理机制 | 归属感、自我一致性 | Rao et al.(1999) | 品牌联合通过社会认同增强购买意愿 |
| 行业适配性 | 产品类型、市场定位 | Gammoh et al.(2010) | 功能性产品重互补,享乐性产品重情感 |
| 长期效果评估 | 品牌稀释、可持续性 | Pauwels et al.(2025) | 定位冲突的联合品牌两年内资产风险高 |
相关问答FAQs
Q1:品牌联合与品牌授权有何区别?
A:品牌联合是两个或多个品牌基于平等合作,共同推出产品或服务,双方共享资源与风险(如Nike+Apple);品牌授权则是授权方(如迪士尼)允许被授权方(如文具厂商)使用其品牌标识,授权方收取固定费用,不参与产品开发,核心区别在于合作深度与资源共享程度。
Q2:如何判断品牌联合是否成功?
A:成功需综合评估短期与长期指标:短期看销售增长率、媒体曝光量及消费者初始态度(如通过NPS评分);长期则需追踪品牌资产变化(如品牌知名度、美誉度)及市场份额,若联合后双方品牌均实现溢价能力提升且协同效应持续(如技术互补降低研发成本),则可视为成功。
