华夏学术资源库

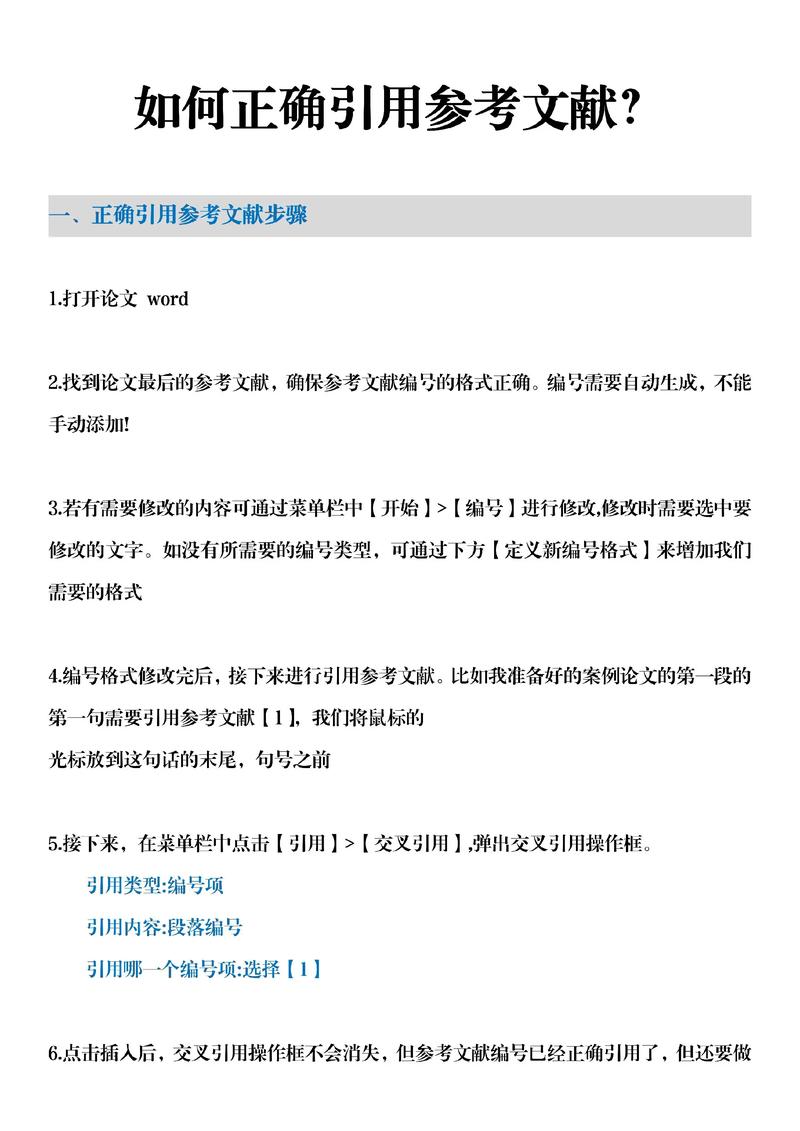
期刊的参考文献怎么标注

在学术写作中,参考文献的标注是确保论文严谨性、可追溯性的关键环节,也是尊重他人研究成果的基本要求,期刊参考文献的标注需遵循统一的规范,不同学科或期刊可能采用特定格式(如GB/T 7714、APA、MLA、Chicago等),但核心原则与流程基本一致,以下从标注原则、常用格式、标注步骤及注意事项等方面展开详细说明。

期刊的参考文献怎么标注-图1
(图片来源网络,侵删)

参考文献标注的核心原则

  1. 对应性:正文中的标注需与文末的参考文献列表严格对应,每一处引用都需在参考文献中列出详细信息,反之亦然。
  2. 规范性:需遵循目标期刊要求的格式标准,包括文献类型标识、作者姓名、题名、出版信息等要素的著录规则。
  3. 一致性:同一篇论文中所有参考文献的标注格式需保持统一,避免混用多种标准。
  4. 准确性:作者、年份、题名、页码等信息需核对原始文献,确保无误。

常用参考文献标注格式

不同期刊对参考文献格式的要求可能存在差异,以下列举国内外主流的几种格式,并说明其标注特点:

GB/T 7714-2025《信息与文献 参考文献著录规则》(中国国家标准)

国内绝大多数中文期刊采用此格式,按文献类型分为普通图书、期刊文章、学位论文、专利等,标注方式分为“顺序编码制”和“著者-出版年制”两种。

  • 顺序编码制:正文中按引用文献出现的先后顺序用阿拉伯数字连续编号,序号置于方括号“[ ]”中。“张三等[1]通过实验发现……”,文末参考文献列表按编号顺序排列,格式如下:

    • 期刊:[序号] 作者. 题名[J]. 刊名, 年, 卷(期): 起止页码.
      示例:[1] 李四, 王五. 基于深度学习的图像识别算法研究[J]. 计算机学报, 2025, 46(3): 456-468.
    • 图书:[序号] 作者. 书名[M]. 版本(第1版不注). 出版地: 出版者, 出版年: 引文页码.
      示例:[2] 赵六. 人工智能导论[M]. 2版. 北京: 清华大学出版社, 2025: 78-85.
  • 著者-出版年制:正文中引用文献时,标注作者姓氏与出版年,格式为“(作者, 年)”或“作者(年)”。“(李四, 2025)指出……”或“赵六(2025)认为……”,文末参考文献列表按作者姓氏拼音字母顺序排列,格式与顺序编码制类似,但省略序号。

    期刊的参考文献怎么标注-图2
    (图片来源网络,侵删)

APA格式(美国心理学会格式)

多用于社会科学、教育学等领域,采用“著者-出版年制”,正文中标注与GB/T 7714的著者-出版年制类似,但文末参考文献格式更强调细节:

  • 期刊:作者姓氏, 名字首字母. (出版年). 文章标题. 期刊名称, (期), 起止页码.
    示例:Smith, J. D., & Lee, A. B. (2025). Machine learning in medical diagnosis. Journal of Medical Research, 15(2), 123-145.
  • 图书:作者姓氏, 名字首字母. (出版年). 书名. 出版地: 出版社.
    示例:Johnson, M. (2025). Educational psychology: An applied approach. New York: Routledge.

MLA格式(现代语言协会格式)

常用于人文学科,采用“作者页码制”,正文中标注作者姓氏和页码(如“Smith 45”),文末参考文献按作者姓氏字母顺序排列:

  • 期刊:作者姓氏, 名字. “文章标题.” 期刊名称, 卷, 期, 出版年, 起止页码.
    示例:Brown, Emily. “The Impact of Climate Change on Agriculture.” Environmental Science Quarterly, vol. 22, no. 4, 2025, pp. 67-89.
  • 图书:作者姓氏, 名字. 书名. 版本, 出版社, 出版年.
    示例:Davis, Robert. World History: Ancient Civilizations. 3rd ed., Pearson, 2025.

参考文献标注的具体步骤

选择目标期刊的格式规范

投稿前需仔细阅读期刊的“投稿指南”或“作者须知”,明确要求的参考文献格式(如GB/T 7714、APA等),避免因格式不符被退修。

正文中标注引用位置

根据选择的格式(顺序编码制或著者-出版年制),在引用他人观点、数据、方法的句末插入标注:

期刊的参考文献怎么标注-图3
(图片来源网络,侵删)
  • 顺序编码制:按引用顺序编号,如“[1][2]”表示连续引用两篇文献,“[1, 3]”表示引用第1篇和第3篇文献。
  • 著者-出版年制:直接标注作者和年份,如“(张三, 2025)”;若同一作者同年多篇文献,需添加字母区分,如“(李四, 2025a, 2025b)”。

编制文末参考文献列表

按格式要求逐条著录文献信息,需注意以下细节:

  • 作者姓名:不超过3名时全部列出,超过3名时只列前3名,后加“等”(中文)或“et al.”(英文);英文作者姓全大写,名缩写(如“SMITH J D”)。
  • 题名、书名等需完整准确,期刊名可使用标准缩写(需参考《ISO 4》期刊刊名缩写标准)。
  • 出版信息:期刊需注明卷号、期号、页码;图书需注明出版地、出版社、出版年;电子文献需注明引用日期和获取路径(DOI或URL)。

校对与调整 标注与文末列表的对应性,确保无遗漏或重复。

  • 核对文献信息的准确性(如作者姓名、出版年份、页码等),可通过数据库(如知网、Web of Science)或原始文献验证。
  • 统一格式细节(如标点符号、空格、斜体等),避免混用不同格式。

不同文献类型的标注示例(以GB/T 7714顺序编码制为例)

为更直观展示,以下通过表格列举常见文献类型的标注格式:

文献类型 格式示例
期刊文章 [1] 陈七, 周八. 人工智能在医疗领域的应用进展[J]. 中华医学杂志, 2025, 103(5): 321-328.
普通图书 [2] 吴九. 数据结构与算法分析[M]. 4版. 北京: 电子工业出版社, 2025: 156-160.
学位论文 [3] 郑十. 基于区块链的供应链管理系统设计[D]. 上海: 复旦大学, 2025.
专利 [4] 王十一, 刘十二. 一种智能垃圾分类装置: 中国, CN202510123456.7[P]. 2025-08-15.
电子文献(网页) [5] 国家统计局. 2025年国民经济和社会发展统计公报[EB/OL]. (2025-02-28)[2025-10-01]. http://www.stats.gov.cn/.

注意事项

  1. 避免过度引用:仅引用与论文内容直接相关的文献,避免堆砌不相关文献。
  2. 规范二次引用:若引用他人转述的观点(即二次引用),需在正文中注明“原始作者(转引自引用作者)”,并在文末列出引用作者所引用的原始文献。
  3. 区分文献类型:正确使用文献类型标识(如[J]为期刊,[M]为图书,[D]为学位论文等),避免混淆。
  4. 语言与格式统一:中文文献使用全角标点,英文文献使用半角标点;期刊名、书名等需用斜体或书名号标注,保持全文一致。

相关问答FAQs

Q1: 正文中同一处引用多篇文献时,如何规范标注?
A1: 根据所选格式规范处理:

  • 顺序编码制:按文献出现的先后顺序编号,序号用逗号隔开,如“[1, 2, 5]”;若连续编号,可用短横线连接,如“[3-6]”。
  • 著者-出版年制:按作者姓氏字母顺序或出版年顺序排列,用分号隔开,如“(张三, 2025; 李四, 2025; 王五, 2025)”。

Q2: 参考文献列表中的作者姓名超过3人时,如何简化著录?
A2: 中文文献通常只列出前3位作者姓名,后加“等”字,如“张三, 李四, 王五, 等.”;英文文献则加“et al.”(斜体),如“SMITH J D, JOHNSON K, BROWN L, et al.”,需注意,部分期刊可能要求列出全部作者,投稿时需根据期刊具体要求调整。

分享:
扫描分享到社交APP
上一篇
下一篇