论文检测参考文献的核算方式是学术不端检测系统(如知网、维普、万方等)在查重过程中的关键环节,其核心目的是区分原创内容与引用内容,确保学术诚信,不同检测系统对参考文献的处理规则存在差异,但总体遵循“合理引用不计重,过度引用或格式错误则可能被标红”的原则,以下从参考文献的识别规则、影响查重结果的因素、正确引用方法及注意事项等方面展开详细说明。

参考文献的识别与核算规则
检测系统通过特定的技术手段识别参考文献,并将其从正文重复率中剔除,但这一过程依赖规范的格式和正确的标注方式,具体规则如下:
文献格式的规范性要求
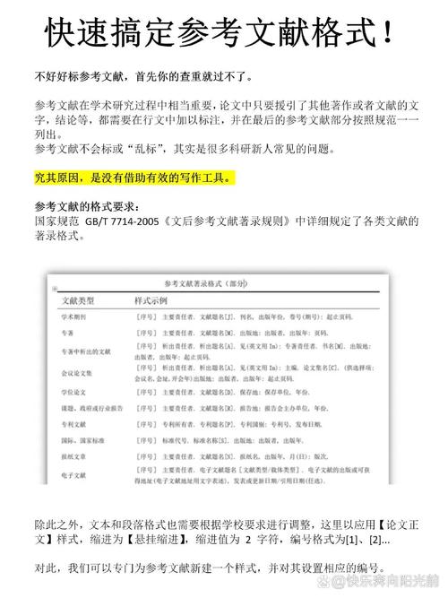
参考文献的识别主要依据其格式是否符合国家标准(如GB/T 7714-2025)或目标期刊的要求,系统通常通过以下特征判断文献是否属于参考文献: 与作者**:文献标题、作者姓名、出版年份等关键信息需完整且位置固定(如文末集中列表)。
- 文献类型标识:如期刊文章[J]、专著[M]、学位论文[D]、专利[P]等,系统会根据标识区分文献类型。
- 出版信息完整:期刊需注明卷(期)、页码;专著需注明出版社、出版地;学位论文需注明授予单位等。
若格式混乱(如作者名缩写不规范、页码缺失、文献类型标识错误等),系统可能无法正确识别,导致参考文献被误判为正文并参与查重。
正文中引用标注的匹配
参考文献的引用标注需与文末列表一一对应,系统会通过标注(如上标[1]、(张三, 2025))定位正文中的引用内容,并与文末文献信息匹配,匹配成功后,引用内容会被排除在重复率计算之外。 中:“根据张三的研究[1]……”

- 文末列表:[1] 张三. 某领域研究进展[J]. 某期刊, 2025, 30(5): 10-15.
若标注与文末文献信息不一致(如标注[2]但列表中无对应文献),或标注缺失,该部分内容仍会被计入重复率。
参考文献列表本身的查重问题
值得注意的是,参考文献列表本身是否参与查重需视检测系统而定,部分系统(如知网)默认排除参考文献列表,仅检测正文内容;但少数系统或特殊情况下(如参考文献格式混乱被误判为正文),文献列表中的标题、作者等信息可能被纳入查重范围,参考文献列表也需保证原创性,避免直接复制他人文献列表。
影响参考文献查重结果的关键因素
即使参考文献格式规范,仍可能因以下因素导致引用内容被标红,影响查重结果:
篇幅与比例
系统对“合理引用”的界定通常基于篇幅比例,若单篇文献引用内容超过500字(或全文的10%-15%),可能被视为过度引用,即使标注正确,部分内容仍可能被计入重复率,某论文正文字数1万字,若引用某篇文献2000字(占比20%),系统可能判定为“引用不当”,标红部分引用内容。
的“连续性”连续超过一定字数(如100-200字),即使标注正确,系统也可能将其视为“大段引用”而标红,此时需对引用内容进行改写(如调整语序、替换同义词)或拆分引用,避免连续性过高。
检测系统的“阈值”设置
不同检测系统对引用内容的容忍度不同,知网对硕博士论文的引用阈值较为严格,连续13个字符重复即可能标红;而维普、万方等系统可能对引用内容的标红判定相对宽松,系统版本差异(如知网PMLC、AMLC)也会影响检测结果。

参考文献来源的“权威性”
若引用的参考文献本身为网络资源(如未公开的博客、论坛帖子)、非正规出版物或内部资料,系统可能无法识别其文献属性,导致引用内容被直接计入重复率,优先选择期刊、专著、学位论文等权威来源的文献。
正确引用参考文献以降低查重率的方法
为避免参考文献影响查重结果,需从格式规范、引用方式、内容处理三方面入手:
严格遵守参考文献格式规范
- 统一格式:根据目标期刊或学校要求,选择国标、APA、MLA等格式,确保作者、标题、出版物、年份、页码等信息完整且位置一致。
- 使用文献管理工具:通过EndNote、NoteExpress等工具自动生成参考文献列表,避免手动录入导致的格式错误。
- 区分文献类型:不同类型文献(期刊、专著、专利等)的格式需明确区分,例如期刊需标注卷(期),专著需标注出版社所在地。
合理控制引用篇幅与方式
- 间接引用为主:尽量采用“释义”或“综述”的方式,将他人观点用自己的语言重新表述,并标注来源。
原文:“气候变化导致全球平均温度上升1.5℃。”
改写后:研究表明,人类活动引发的气候变化已使全球平均气温较工业化前上升1.5℃(IPCC, 2025)。 - 避免直接复制:若需直接引用,需用引号标注,并控制篇幅(单段不超过100字),同时增加个人评述与分析,降低引用比例。
确保引用与文献列表的匹配性
- 一一对应:正文中所有引用标注需在文末参考文献列表中找到对应条目,且标注格式(如[1]、(1))需统一。
- 核对细节:提交前逐一核对标注与文献列表的作者、年份、标题等信息是否一致,避免笔误导致匹配失败。
参考文献查重常见问题与应对策略
| 问题现象 | 可能原因 | 解决方法 |
|---|---|---|
| 参考文献被标红 | 格式错误(如文献类型标识缺失、页码不完整)或标注与列表不匹配 | 按规范调整参考文献格式,确保标注与列表一一对应;使用文献管理工具自动校对。 |
| 参考文献列表参与查重 | 直接复制他人文献列表或列表格式混乱导致系统误判 | 手动核对参考文献列表的原创性,避免复制;确保列表格式规范,避免与正文混淆。 |
| 网络资源引用被标红 | 文献来源非权威,系统无法识别其文献属性 | 优先选择期刊、数据库等正规来源;若必须引用网络资源,需注明访问日期和URL。 |
相关问答FAQs
Q1:参考文献列表是否需要参与查重?如何避免列表被标红?
A:参考文献列表是否参与查重取决于检测系统的设置,多数系统(如知网)默认排除列表,但若列表格式混乱(如与正文混排、信息缺失)或直接复制他人列表,仍可能被标红,避免方法:①手动录入参考文献,确保信息真实;②使用文献管理工具生成规范列表;③核对列表中的标题、作者等信息的原创性,避免直接复制。
Q2:直接引用和间接引用哪种方式对查重更有利?如何合理引用?
A:间接引用(释义、综述)对查重更有利,因通过改写可降低与原文的重复率,直接引用虽需标注,但连续字数过多仍可能标红,合理引用建议:①优先选择间接引用,仅保留核心数据、定义等直接引用;②直接引用时用引号标注,并控制篇幅(单段不超过100字);③无论何种引用,均需准确标注来源,确保标注与参考文献列表匹配。
