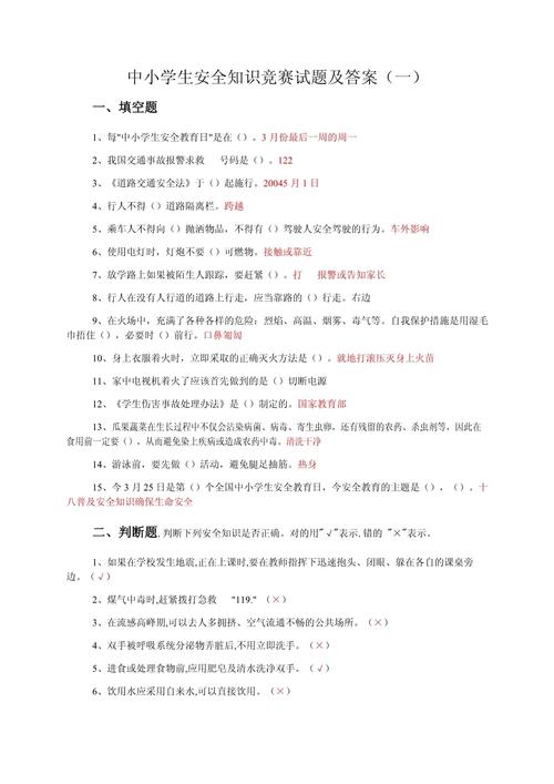
学校安全教育知识试题涵盖了校园安全的多个方面,包括交通安全、消防安全、食品安全、防溺水安全、防欺凌安全、网络安全以及应急自救等,旨在通过系统化的题目设计,帮助学生掌握安全知识,提升自我保护能力,以下从不同安全领域出发,结合典型试题内容进行详细阐述,并附相关问答。

在交通安全方面,试题常围绕交通规则、乘车安全及骑行规范展开,选择题会设置“行人通过路口时,应遵循的原则是(A.一停二看三通过 B.快速通过 C.随意穿行)”,正确答案为A,强调观察信号灯和来往车辆的重要性;填空题可能涉及“乘坐公交车时,未满周岁的儿童不得坐在副驾驶位”,考察对儿童乘车安全规定的掌握;判断题如“骑自行车时可以单手扶把”,错误答案旨在纠正不良骑行习惯,试题还可能结合情景题,如“放学途中遇到交通事故,正确的做法是(立即拨打122报警,设置警示标志,不围观)”,培养学生冷静处理突发情况的能力。
消防安全是学校安全教育的重点,试题内容涵盖火灾预防、灭火器使用及逃生技巧,选择题例如“干粉灭火器的适用范围包括(A.固体物质火灾 B.液体火灾 C.带电设备火灾 D.以上都正确)”,正确答案为D,要求学生熟悉灭火器的适用场景;简答题可能要求“列举至少三种校园火灾隐患”,如私拉乱接电线、使用大功率电器、堵塞消防通道等,引导学生排查身边风险;情景题如“教室发生火灾,逃生时应(用湿毛巾捂住口鼻,弯腰低姿沿安全出口撤离,不乘坐电梯)”,强调科学逃生方法,部分试题还会结合火灾案例,分析事故原因,加深学生对防火安全的重视。
食品安全试题聚焦饮食卫生和健康饮食。“购买食品时,应重点关注包装上的(生产日期、保质期、生产厂家信息)”,考察学生对食品标签的辨识能力;判断题如“过期食品只要没有发霉就可以食用”,错误答案旨在强调保质期的重要性;案例分析题可能设置“学生食用路边摊食物后出现腹泻,原因可能是(食物未煮熟、餐具不洁、储存不当)”,引导学生关注饮食卫生细节,试题还会涉及“三无食品”的危害,提醒学生拒绝来源不明的食品。
防溺水安全试题多针对夏季及水域活动场景。“未成年人发现同伴溺水,正确的做法是(大声呼救,寻求成人帮助,利用救生器材施救,不盲目下水)”,强调智慧救援;选择题如“游泳时若发生抽筋,应(保持冷静,大声呼救,自行尝试拉伸肌肉)”,考察自救能力;填空题“不到(无安全设施、无救援人员)的水域游泳”,明确危险水域的界定,试题还会结合“六不准”原则(不准私自下水游泳等),强化学生的防溺水意识。

防欺凌与网络安全试题关注人际交往和虚拟世界安全。“遭遇校园欺凌时,正确的应对方式是(及时告诉老师和家长,保留证据,不默默忍受)”;网络安全题如“收到陌生链接要求点击,应(不点击,立即删除,告知家长)”,警惕网络诈骗;判断题“网络可以随意匿名发表言论,不负责任”,错误答案强调网络言论的法律边界,此类试题旨在帮助学生建立自我保护意识,学会合理使用网络。
应急自救试题涵盖地震、触电、踩踏等多种场景。“地震发生时,在教室应(迅速躲在课桌下,用书包保护头部,有序撤离至空旷地带)”;触电急救题“发现有人触电,应立即(切断电源或用干燥木棍挑开电线,不直接用手拉拽)”,强调急救的科学性,试题还可能要求“绘制家庭逃生路线图”,培养学生实践能力。
相关问答FAQs
Q1:学校安全教育试题的主要目的是什么?
A1:学校安全教育试题的主要目的是通过系统化的题目设计,检验学生对安全知识的掌握程度,强化安全意识,提升其在实际情境中应对风险、自救互救的能力,从而减少校园安全事故的发生,保障学生生命安全。
Q2:如何有效应对校园欺凌?
A2:面对校园欺凌,学生应保持冷静,不与对方发生正面冲突,第一时间将情况告知老师、家长或信任的长辈,并保留聊天记录、伤痕等证据;避免独自前往偏僻场所,尽量与同学结伴而行;学校和家庭应加强沟通,共同制定解决方案,必要时寻求法律帮助。

