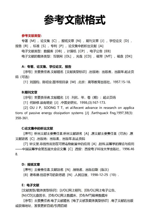
在学术写作中,参考文献是支撑论文论点、体现研究严谨性的重要组成部分,有时,一篇论文可能需要引用两组不同来源的参考文献,例如一组为经典理论或基础研究,另一组为最新进展或实证数据,这种引用方式能够兼顾研究的理论深度与实践价值,本文将结合具体案例,分析两组参考文献在论文中的协同作用,并通过表格对比其特点,最后以FAQs形式解答常见问题。

两组参考文献的引用往往源于论文研究内容的双重需求,第一组参考文献可能聚焦于学科的基础理论、核心概念或方法论框架,这类文献通常具有较高权威性和经典性,能够为论文提供理论支撑,在研究“社交媒体对青少年心理健康的影响”时,第一组参考文献可包括心理学中关于“社会比较理论”的经典著作(如Festinger的1954年研究)或“自我决定理论”的相关文献,这些理论为分析社交媒体影响提供了概念基础,第二组参考文献则更侧重于最新的实证研究、行业报告或跨学科视角,用于验证理论在当代背景下的适用性或补充新发现,可引用近五年发表的关于TikTok、Instagram等平台对青少年焦虑影响的实证论文,或世界卫生组织发布的青少年心理健康报告,这类文献能够体现研究的时效性和现实针对性。
两组参考文献的协同引用能够增强论文的说服力,第一组文献构建研究的“理论骨架”,确保研究逻辑的严谨性;第二组文献则填充“实证血肉”,使结论更具现实意义,在探讨“人工智能在教育中的应用”时,第一组文献可引用建构主义学习理论(如Piaget的认知发展理论)和早期教育技术研究的经典文献,说明AI辅助教学的理论合理性;第二组文献则可引用近三年关于AI自适应学习平台(如松鼠AI、可汗学院)的实验研究,或教育部发布的《教育信息化2.0行动计划》政策文件,用数据和案例验证AI教育的实际效果,这种“经典+前沿”的引用组合,既体现了对学科传统的尊重,又展示了研究者对学术动态的把握。
为更清晰地展示两组参考文献的差异与联系,以下通过表格对比其典型特征:
| 对比维度 | 第一组参考文献(经典/理论型) | 第二组参考文献(前沿/实证型) |
|---|---|---|
| 文献来源 | 经典著作、奠基性论文、权威教科书 | 近3-5年期刊论文、行业报告、政策文件、案例研究 |
| 核心作用 | 提供理论框架、定义核心概念、支撑方法论逻辑 | 验证理论假设、补充最新数据、反映现实问题或实践进展 |
| 引用特点 | 高频引用、跨文献共识性强、强调权威性 | 时效性强、数据驱动、突出创新性或地域特殊性 |
| 示例领域 | 经济学中的“供需理论”、社会学中的“结构功能主义” | 2025年《自然》期刊关于AI医疗诊断的实证研究、中国互联网发展报告 |
| 引用位置 | 引言(理论背景)、文献综述(学派梳理)、方法论(理论依据) | 结果分析(数据对比)、讨论(实践启示)、研究展望) |
在实际写作中,两组参考文献的引用需避免割裂,而应注重逻辑衔接,在文献综述部分,可先梳理第一组经典理论的发展脉络,指出其局限性或当代适用性问题,再引出第二组最新研究如何补充或修正传统理论,在讨论部分,可将两组文献的结论进行对比分析,经典理论认为X导致Y,而近期的实证研究发现在Z情境下,X与Y的关系受变量M的调节”,从而体现研究的深化与创新。

需要注意的是,两组参考文献的引用比例应与研究主题匹配,若论文侧重理论创新,第一组文献可适当增加;若为实证研究,则第二组文献应占主导,所有参考文献均需确保来源可靠,经典文献需选择权威译本或再版版本,前沿文献需通过正规学术数据库获取,避免引用非正规渠道或低质量来源。
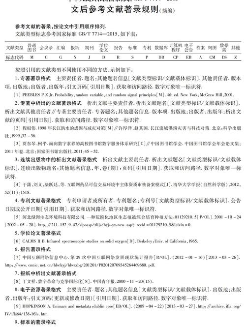
两组参考文献的规范引用是学术诚信的基本要求,无论采用何种引用格式(如APA、MLA、GB/T 7714),均需确保文中标注与文末列表一一对应,避免遗漏或错引,通过合理搭配两组参考文献,论文既能扎根学术传统,又能回应时代问题,从而提升研究的学术价值与现实意义。
FAQs
Q1:如何确定两组参考文献的引用比例?
A1:引用比例取决于论文的研究类型与目标,若论文以理论构建为主(如综述类、概念分析类),第一组经典文献可占60%-70%;若为实证研究(如实验、调查),第二组前沿文献应占70%以上;若为理论与实证结合的研究,建议各占50%左右,并通过逻辑衔接词(如“基于经典理论,近期研究进一步发现……”)体现两组文献的关联。
Q2:两组参考文献是否需要区分标注?
A2:通常无需在文中明确标注“第一组”“第二组”,但可通过引用逻辑自然区分,在引言中先引用经典理论文献,再通过“近年来”“随着……的发展”等过渡词引出前沿文献,若需强调两组文献的对比,可在文献综述或讨论部分用表格(如上文所示)或分点论述,但需注意避免形式化,确保服务于论证主线。

