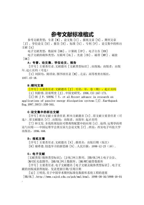
创作者(作者)、作品名、所属专辑、年份。

下面我将为你详细解释,并提供不同格式(如APA、MLA、中文引用格式)的具体示例。
核心引用要素
一首歌曲的引用通常包含以下几个部分:
- 创作者/作者:通常是词作者、曲作者,或者是演唱者/乐队,具体用哪个取决于你想强调谁,在学术写作中,更推荐使用词曲作者,因为他们是作品的创作者。
- 歌曲名称:使用引号括起来,并将首字母大写(专有名词除外)。
- 所属专辑:如果歌曲是专辑的一部分,需要写明专辑名称,使用斜体。
- 发行年份:歌曲首次发行的年份。
- 其他信息:
- 唱片公司/厂牌:在某些格式中需要。
- 版本信息:如“Remastered version”。
- URL/播放平台链接:如果引用的是在线流媒体平台上的版本(如Spotify, Apple Music),可以提供链接以便定位。
- 音轨号/时间码:如果引用的是歌曲中的特定片段,可以加上时间码,如
(1:15-1:30)。
不同格式示例
以下是美国心理学会、现代语言协会和中国常用的引用格式示例。
示例歌曲信息(我们以周杰伦的《晴天》为例):
- 词/曲作者: 周杰伦
- 演唱者: 周杰伦
- 歌曲名: 《晴天》
- 专辑: 《叶惠美》
- 发行年份: 2003年
- 唱片公司: 杰威尔音乐有限公司
- 流媒体链接: 网易云音乐链接
APA 格式 (第7版)
APA格式常用于社会科学、教育学、心理学等领域。

文内引用 中引用时,使用括号。
- 引用一个作者:
(周杰伦, 2003) - 引用两个作者:
(周杰伦 & 方文山, 2003) - 引用句子中提到作者:
周杰伦 (2003) 在歌曲《晴天》中表达了...
参考文献列表
在文末的参考文献列表中,格式如下:
歌曲是专辑的一部分:

周杰伦. (2003). 晴天 [歌曲]. 杰威尔音乐有限公司. 叶惠美 [专辑]. https://music.163.com/#/song?id=190137
格式说明:
- 创作者姓,名首字母. (年份). 歌曲名 [歌曲类型]. 唱片公司. 专辑名 [专辑类型]. URL
如果是流媒体平台上的单曲 (没有专辑):
周杰伦. (2003). 晴天 [歌曲]. 杰威尔音乐有限公司. Spotify. https://open.spotify.com/track/4a9s6W... (示例链接)
MLA 格式 (第9版)
MLA格式常用于人文学科,如语言、文学、艺术等。
文内引用 中引用时,使用括号。
(周杰伦)或(周杰伦 "晴天")- 如果句子中提到作者:
周杰伦 在《晴天》中写道...
参考文献列表
在文末的参考文献列表中,格式如下:
歌曲是专辑的一部分:
周杰伦. "晴天." 叶惠美, 杰威尔音乐有限公司, 2003.
格式说明:
- 创作者名. "歌曲名." 专辑名, 唱片公司, 年份.
如果是流媒体平台上的单曲:
周杰伦. "晴天." Spotify, 2003, www.spotify.com/track/4a9s6W.... (示例链接)
中文通用格式 (国内高校常用)
国内高校的格式要求各不相同,但通常遵循一个基本原则:信息完整,格式清晰,可以参考国家标准《信息与文献 参考文献著录规则》(GB/T 7714),但更常见的是一种简化的、易于理解的格式。
文内引用
- 使用上标数字 或
(作者, 年份)的形式。- 正如周杰伦在《晴天》中所唱¹...
- 或者:周杰伦 (2003) 在歌曲中表达了...
参考文献列表
格式相对灵活,但通常包含以下信息:
[1] 周杰伦. 晴天[M]//叶惠美. 北京: 杰威尔音乐有限公司, 2003.
格式说明:
[序号] 主要责任者. 歌曲名[M]//专辑名. 出版地: 出版者, 出版年.[1]:参考文献序号。周杰伦:主要责任者(词曲作者或演唱者)。晴天:歌曲名。[M]:文献类型标识,M代表专著(这里将专辑视为一种专著)。- 用于分隔专辑名。
叶惠美:专辑名。北京: 杰威尔音乐有限公司, 2003:出版地、出版者和年份。
另一种更口语化、清晰的中文写法:
[1] 周杰伦. 晴天 [歌曲] // 叶惠美 [专辑]. 杰威尔音乐有限公司, 2003.
这种写法更直观,不拘泥于复杂的文献类型标识,也完全可以接受。
特殊情况处理
-
引用歌词中的具体句子
- 在正文中,将歌词用双引号括起来。
- 在文末的参考文献中,完整地列出这首歌的信息。
- 示例:
周杰伦在《晴天》中唱道:“故事的小黄花,从出生那年就飘着。”¹ 这句歌词生动地描绘了...
-
引用在线流媒体平台
- APA格式:需要注明平台名称和URL。
- MLA格式:同样需要注明平台名称和URL。
- 中文格式:可以加上平台名称,如
[歌曲]. 网易云音乐.
-
引用古典音乐或歌剧咏叹调
- 格式类似,但创作者通常是作曲家。
- 示例 (APA格式):
贝多芬. (1808). Symphony No. 5 in C minor, Op. 67 [Symphony]. Berliner Philharmoniker, Herbert von Karajan, conductor. Deutsche Grammophon. https://open.spotify.com/album/1uNF... (示例链接)
总结表格
| 格式类型 | 文内引用示例 | 参考文献列表示例 |
|---|---|---|
| APA (7th) | (周杰伦, 2003) |
周杰伦. (2003). 晴天 [歌曲]. 杰威尔音乐有限公司. 叶惠美 [专辑]. URL |
| MLA (9th) | (周杰伦) |
周杰伦. "晴天." 叶惠美, 杰威尔音乐有限公司, 2003. |
| 中文通用 | 周杰伦 (2003) 或 |
[1] 周杰伦. 晴天[M]//叶惠美. 北京: 杰威尔音乐有限公司, 2003. |
最重要的建议: 在开始写作前,务必确认你的导师、学校或目标期刊/出版社的具体引用格式要求,遵循他们的要求是第一位的。
