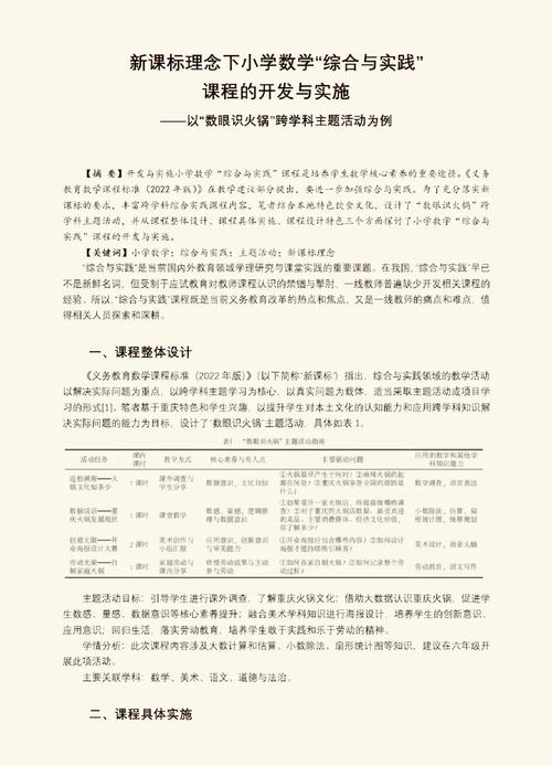
教育文献分析论文是学术研究中常见的一种论文类型,主要用于梳理、总结和评述某一研究领域内的现有研究成果,从而明确研究现状、发现研究空白、提出研究思路,撰写一篇高质量的教育文献分析论文,需要遵循一定的结构和规范,以下将详细阐述其模板及各部分写作要点,并提供一个示例表格和FAQs部分,以供参考。

教育文献分析论文通常包括以下几个核心部分:引言、文献检索与筛选策略、文献分类与框架构建、文献内容分析、研究述评与展望、在撰写过程中,作者需确保逻辑清晰、论据充分、语言规范,并注重批判性思维的运用。
引言部分是论文的开篇,需要简要介绍研究背景、研究意义、研究问题以及研究方法,研究背景应阐明所选研究领域的重要性及当前的研究热点;研究意义则需说明文献分析对该领域的理论贡献和实践价值;研究问题应明确文献分析的核心目标,近十年来我国教育技术领域的研究热点有哪些?”或“国外关于学习共同体研究的理论框架有哪些演变?”,研究方法部分需简要说明文献检索的数据库、关键词、时间范围以及筛选标准,为后续分析奠定基础,可明确检索中国知网、Web of Science等数据库,使用“教育技术”“学习分析”等关键词,时间限定为2025-2025年,剔除会议通知、书评等非研究性文献,最终筛选出100篇核心文献进行分析。
文献检索与筛选策略是确保分析对象科学性的关键,作者需详细描述文献检索的过程,包括检索式构建(如“TI=‘教育技术’AND AB=‘人工智能’”)、检索时间、数据库来源等,筛选标准应具体且可操作,如文献类型限定为期刊论文和学位论文,发表时间为近十年,被引次数不低于某一阈值等,为提高效率,可采用PRISMA流程图展示文献筛选过程,包括初检、去重、阅读标题摘要、阅读全文等阶段,最终纳入分析的文献数量需明确列出,作者需说明文献筛选过程中可能存在的偏差及控制方法,如由两名研究者独立筛选并讨论解决分歧,以确保筛选结果的客观性。
文献分类与框架构建是系统化分析文献的前提,作者需根据研究目的选择合适的分类维度,如研究主题、研究方法、理论视角、研究对象等,若研究教育技术领域的研究热点,可按“技术类型”(如人工智能、虚拟现实)、“应用场景”(如课堂教学、在线学习)、“研究内容”(如教学模式、学习评价)等维度进行分类;若研究理论框架的演变,可按“时间阶段”(如初期、发展期、成熟期)或“理论流派”(如行为主义、认知主义、建构主义)进行分类,为使分类更清晰,可设计表格呈现文献分布情况,一个关于“近十年我国教育技术领域研究主题分布”的表格可能包含三列:研究主题、文献数量(篇)、占比(%),人工智能教育应用”主题下文献数量为35篇,占比35%,“在线学习设计”主题下文献数量为28篇,占比28%,以此类推,表格需置于正文中,并配合文字说明各类别的特征及占比情况。 分析是论文的核心部分,需对筛选出的文献进行深入解读和归纳总结,可按已构建的分类框架,分别阐述每一类别下的主要研究观点、核心结论、研究方法及创新点,在分析“人工智能教育应用”主题时,可总结出智能辅导系统、学习行为分析、个性化推荐等子方向,并引用代表性文献的观点(如“张三(2025)提出基于深度学习的智能辅导系统能有效提升学生的数学解题能力”),需关注研究方法的分布情况,如定量研究、定性研究、混合研究的使用频率及特点,并分析不同方法的优势与不足,还可探讨理论应用的现状,如哪些理论被频繁使用(如建构主义、联通主义),哪些理论较少涉及,以及理论创新的发展趋势,在分析过程中,作者需避免简单罗列文献,而应进行比较、提炼和批判,例如指出不同研究结论的一致性与差异性,或分析某一研究方法在特定主题下的适用性。

研究述评与展望部分需基于文献分析的结果,总结当前研究的整体状况、主要成果及存在的问题,整体状况可通过数据概括,如“近十年教育技术领域研究呈现快速增长趋势,人工智能相关研究占比显著提升”;主要成果可提炼为理论层面(如构建了XX模型)、实践层面(如开发了XX教学工具)等;存在的问题则需明确指出,如研究方法单一(以思辨研究为主)、理论深度不足、与实践结合不紧密等,在明确研究空白的基础上,提出未来研究的展望,未来可加强混合研究方法的应用,深化人工智能教育应用的理论机制研究,探索技术与教育深度融合的有效路径”,述评部分需体现作者的学术见解,避免重复前文内容,而应站在更高视角进行总结和反思。
结论部分需对全文进行简要概括,重申文献分析的主要发现和核心观点,并强调研究的理论或实践意义,可指出本研究的局限性,如文献筛选范围仅限于中英文数据库,未纳入灰色文献等,为后续研究提供参考。
以下是文献分类与框架构建部分的示例表格:
| 研究主题 | 文献数量(篇) | 占比(%) | 主要研究方向示例 |
|---|---|---|---|
| 人工智能教育应用 | 35 | 35 | 智能辅导系统、学习行为分析、个性化推荐 |
| 在线学习设计 | 28 | 28 | MOOC教学模式、混合式学习、学习资源建设 |
| 教育评价改革 | 20 | 20 | 过程性评价、多元评价、数据驱动的评价 |
| 教师专业发展 | 17 | 17 | 信息素养培训、TPACK模型、教师学习共同体 |
在撰写教育文献分析论文时,作者需注意避免以下常见问题:一是文献检索不全面,仅依赖单一数据库;二是分类标准不明确或分类逻辑混乱;三是内容分析停留在表面描述,缺乏批判性思考;四是述评部分与内容分析脱节,未能基于文献发现提出有价值的展望,通过严格遵循上述模板和写作要点,作者可系统、深入地完成教育文献分析论文,为相关领域的研究提供有价值的参考。

相关问答FAQs:
问题1:教育文献分析论文与文献综述有何区别?
解答:教育文献分析论文与文献综述均涉及对现有文献的梳理和总结,但侧重点不同,文献综述通常以某一具体研究问题为核心,聚焦于特定主题下的文献,目的是为实证研究或理论构建提供基础,篇幅相对较短,更强调针对性;而教育文献分析论文的范围更广,不仅包括对文献内容的总结,还包含对研究方法、理论框架、发展趋势等的系统性分析,常采用定量与定性相结合的方法(如文献计量分析、内容分析),目的是全面呈现某一领域的研究现状并发现研究空白,篇幅较长,更强调系统性和批判性,文献分析论文通常需要设计分类框架、制作统计表格,并明确提出未来研究方向,而文献综述则更侧重于整合已有观点,为后续研究铺路。
问题2:如何提高教育文献分析论文的批判性?
解答:提高教育文献分析论文的批判性,需从以下几个方面入手:一是避免简单罗列文献观点,而是对不同研究的结论、方法、理论进行对比和评价,例如指出某研究的样本选择存在偏差,或某理论在特定情境下的适用性有限;二是关注研究的局限性,如文献中未涉及的影响因素、未使用的研究方法等,并分析这些局限性对研究结果的影响;三是结合自身研究视角,对现有研究提出质疑或补充,虽然李四(2025)认为技术能提升学习效果,但其忽略了学生个体差异的调节作用,未来研究可进一步探讨该变量的影响”;四是引用权威文献或数据支持自己的批判观点,例如引用高被引论文指出某一研究方法的不足,或用统计数据说明某一研究热点的虚假繁荣,通过以上方式,可使论文不仅停留在“描述”层面,更深入到“评述”和“创新”层面,体现作者的学术思辨能力。
