普通参考文献是指在学术写作、论文、报告等文献中引用的各类文献资源的格式规范,其目的是为了明确标注信息的来源,方便读者查证原文,同时体现学术研究的严谨性和规范性,不同类型的文献(如期刊、专著、专利、学位论文等)在格式上存在差异,但通常包含作者、文献标题、出版信息等核心要素,以下将从通用原则、常见文献类型格式示例、注意事项及实际应用场景等方面展开详细说明。

普通参考文献的通用原则
普通参考文献的格式需遵循一定的国际或国家标准,常见的规范包括GB/T 7714-2025《信息与文献 参考文献著录规则》、APA(美国心理学会)格式、MLA(现代语言协会)格式等,国内学术写作多采用GB/T 7714-2025标准,其通用原则包括:
- 信息完整性:需包含文献的必要检索信息,如作者、题名、出版年、出处页码等,确保读者能准确找到原文。
- 格式统一性:同一篇文献中所有参考文献的格式需保持一致,包括标点符号、字体、缩写等细节。
- 责任者明确性:作者姓名需完整标注,超过3人时可省略部分作者(用“等”或“et al.”代替),但需根据具体规范调整。
- 文献类型标识:通过文献类型标识(如[J]表示期刊,[M]表示专著)区分不同资源,部分规范要求标注电子文献的引用日期和获取路径。
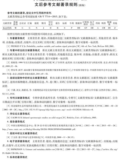
常见文献类型的格式示例(以GB/T 7714-2025为例)
(一)期刊文献
期刊文献是最常见的参考文献类型,格式要素包括:作者. 题名[J]. 期刊名, 出版年, 卷号(期号): 起止页码.
- 示例:张伟, 李娜, 王磊. 人工智能在教育领域的应用现状与发展趋势[J]. 中国电化教育, 2025, (5): 12-20.
- 说明:
- 作者超过3人时,可写“张伟, 等.”;
- 期刊名建议使用全称或标准缩写;
- 卷号(如2025年的第10卷)需标注,期号用括号标注,无卷号时直接标注期号。
(二)专著
专著包括图书、论文集、报告等,格式要素为:作者. 书名[M]. 版本项(初版不注). 出版地: 出版者, 出版年: 引文页码.
- 示例:刘洋. 数字化转型与企业绩效研究[M]. 北京: 经济科学出版社, 2025: 45-50.
- 说明:
- 版本项需标注“第2版”“修订版”等;
- 出版地需具体到城市,若出版地不详可标注“出版地不详”;
- 引文页码可选,若引用整本书则省略。
(三)学位论文
学位论文的格式要素为:作者. 题名[D]. 保存地点: 保存单位, 年份.

- 示例:陈思. 基于机器学习的文本分类算法研究[D]. 西安: 西安电子科技大学, 2025.
- 说明:
- 保存地点为学位授予单位所在城市;
- 保存单位需使用全称,如“清华大学”“北京大学”。
(四)专利文献
专利文献的格式要素为:专利申请者. 专利题名: 专利国别, 专利号[P]. 公告日期或公开日期.
- 示例:华为技术有限公司. 一种5G通信信号处理方法: 中国, CN202510123456.7[P]. 2025-08-15.
- 说明:
- 专利申请者可以是个人或单位;
- 专利国别用缩写(如中国为CN,美国为US);
- 公告日期为专利授权日期,公开日期为专利申请公开日期。
(五)电子文献
电子文献需标注引用日期和获取路径,格式要素为:作者. 题名[文献类型标识/文献载体标识]. (更新或修改日期)[引用日期]. 获取和访问路径.
- 示例:中国互联网络信息中心. 第51次中国互联网络发展状况统计报告[R/OL]. (2025-02-28)[2025-10-01]. http://www.cnnic.net.cn/n4/2025/0308/c119-10722.html.
- 说明:
- 文献载体标识如[DB/OL](联机数据库)、[EB/OL](电子公告);
- 更新日期可选,引用日期需具体到年月日;
- 获取路径需为可直接访问的链接。
不同格式规范的差异对比
为便于理解,以下以期刊文献为例,对比GB/T 7714-2025、APA、MLA三种格式的差异:
| 要素 | GB/T 7714-2025 | APA格式 | MLA格式 |
|---|---|---|---|
| 作者 | 张伟, 李娜, 王磊. | Zhang, W., Li, N., & Wang, L. | Zhang, Wei, Li Na, and Wang Lei. |
| 题名 | 人工智能在教育领域的应用现状与发展趋势 | The Application Status and Development Trend of Artificial Intelligence in Education | "The Application Status and Development Trend of Artificial Intelligence in Education" |
| 期刊名 | 中国电化教育 | China Educational Technology | China Educational Technology |
| 出版年与卷期 | 2025, (5): 12-20 | 2025, 5, 12-20 | 2025, vol. 5, no. 1, pp. 12-20 |
| 标点符号 | 全角符号,逗号分隔作者 | 半角符号,逗号+空格分隔作者 | 作者名间用逗号+空格,最后用“and”连接 |
参考文献著录的注意事项
- 作者姓名规范:中文文献作者姓名用全称,西文文献姓在前、名在后(名可用缩写字母)。
- 题名完整性:题名需完整,不得省略副标题(除非规范允许)。
- 标点符号统一:注意中英文标点差异,如中文用全角逗号、句号,英文用半角逗号、句号。
- 页码标注:引用期刊、专著中的具体内容时,需标注起止页码;引用整本书或整篇文章时可省略。
- 更新与核对:电子文献需定期更新引用日期,引用前务必核对文献信息的准确性(如出版年、页码等)。
实际应用场景示例
在撰写《人工智能在教育领域的应用现状与发展趋势》论文时,若需引用以下文献:

- 期刊文献:张伟等(2025)的研究;
- 专著:刘洋(2025)的《数字化转型与企业绩效研究》;
- 学位论文:陈思(2025)的博士论文;
- 电子文献:中国互联网络信息中心(2025)的报告。
其参考文献列表如下:
[1] 张伟, 李娜, 王磊. 人工智能在教育领域的应用现状与发展趋势[J]. 中国电化教育, 2025, (5): 12-20.
[2] 刘洋. 数字化转型与企业绩效研究[M]. 北京: 经济科学出版社, 2025: 45-50.
[3] 陈思. 基于机器学习的文本分类算法研究[D]. 西安: 西安电子科技大学, 2025.
[4] 中国互联网络信息中心. 第51次中国互联网络发展状况统计报告[R/OL]. (2025-02-28)[2025-10-01]. http://www.cnnic.net.cn/n4/2025/0308/c119-10722.html.
相关问答FAQs
Q1: 参考文献中的作者超过3人时,如何省略?
A1: 根据GB/T 7714-2025标准,中文文献超过3人时可写“第1作者, 等.”(如“张伟, 等.”);英文文献则写“第1作者姓, et al.”(如“Zhang, W., et al.”),需注意,部分期刊或学位论文可能有特殊要求,需以具体规范为准。
Q2: 如果引用的文献没有明确出版年,如何处理?
A2: 若文献无出版年,可采用以下方法:① 对于古籍或历史文献,可标注“出版年不详”;② 对于网络资源,可标注“更新日期”或“引用日期”(如“(2025-10-01)”);③ 若均无法获取,可在参考文献中用“n.d.”(no date)代替,并在括号中说明原因(如“(出版年不详)”)。
