论文写作规范之参考文献是学术写作的重要组成部分,它不仅体现了作者对研究领域的熟悉程度和学术诚信,也为读者提供了追溯研究来源、深入理解相关背景的途径,规范的参考文献引用能够增强论文的可信度和学术价值,掌握参考文献的规范要求是每位研究者必备的基本素养。

参考文献的规范首先体现在文献著录的格式上,不同学科、期刊或出版社通常要求采用特定的格式,如GB/T 7714-2025《信息与文献 参考文献著录规则》、APA格式(美国心理学会格式)、MLA格式(现代语言协会格式)和Chicago格式等,以国内学术论文常用的GB/T 7714-2025为例,其核心要求包括文献类型的明确标识、责任者的规范署名、题名的完整呈现、出版信息的准确记录以及文献获取路径的可追溯性,期刊论文的著录格式为:作者.题名[J].期刊名,出版年,卷(期):起止页码;专著的格式为:作者.书名[M].版次(初版不写).出版地:出版社,出版年:引文页码;专利文献则为:专利申请者.专利题名:专利号[P].公告日期或公开日期,作者署名需用全名,超过三位时只列前三位,后加“等”字;题名应完整,不得省略副标题;出版地需具体到城市,出版社名称使用全称。
参考文献的引用方式需严格遵守学术规范,在论文正文中,引用文献时通常采用“著者-出版年”制(如“张三,2025”)或“顺序编码”制(如“[1]”),前者常见于人文社科领域,后者多用于自然科学和工程技术领域,无论采用何种方式,引用需与文末的参考文献列表一一对应,避免漏引、错引或过度引用,顺序编码制要求正文中的序号用方括号标注,如“相关研究表明[1-3]……”,文末参考文献列表则按序号依次排列;著者-出版年制则需在正文中同时标注作者和年份,如“李四(2025)认为……”,文末列表按作者姓氏拼音或字母顺序排列,并注明出版年,引用网络文献时需特别注意标注引用日期和获取路径,确保文献的稳定可追溯性,作者.题名[EB/OL].(更新或修改日期)[引用日期].获取路径.
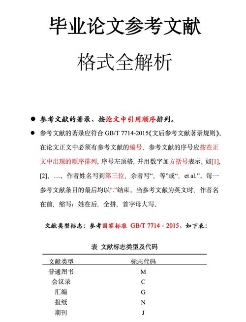
文献类型标识的规范也是参考文献的重要要求,GB/T 7714-2025中明确规定了各类文献的标识代码,如期刊论文用“[J]”、专著用“[M]”、学位论文用“[D]”、专利文献用“[P]”、标准用“[S]”、报纸文章用“[N]”、电子资源用“[EB/OL]”等,正确使用标识代码有助于读者快速识别文献类型,[1] 王伟.人工智能在教育领域的应用研究[J].中国电化教育,2025(5):12-18.[2] 陈晓东.数据挖掘技术[M].2版.北京:科学出版社,2025:45-50.[3] 刘洋.基于机器学习的图像识别算法研究[D].北京:清华大学,2025.需要注意的是,电子资源除了标识代码外,还需补充引用日期和URL,如[4] 中国互联网络信息中心.第51次中国互联网络发展状况统计报告[EB/OL].(2025-02-28)[2025-10-01].http://www.cnnic.net.cn/n4/2025/0228/c120-10705.html.
参考文献的排版细节同样不容忽视,文末参考文献列表应另起一页,标题“参考文献”居中并加粗,条目按规范格式悬挂缩进,条目之间用分号分隔,作者姓名之间用逗号隔开,最后一位作者前用“和”或“&”;题名后不加书名号或引号;期刊名、出版社名等可使用全称或标准化简称;出版年、卷期、页码等信息需完整且准确,[1] 赵敏,钱勇,孙丽.高校科研经费管理问题与对策[J].科研管理,2025,42(3):78-85.[2] 周杰伦.叶惠美[M].上海:文化音像出版社,2003:3-5.外文文献的著录应遵循原文语种的格式要求,作者姓全大写,名可缩写,如[3] SMITH J, BROWN A. Research Methods in Social Sciences[M]. 3rd ed. New York: Routledge, 2025:112-120.

参考文献的规范还涉及学术诚信问题,引用文献必须注明来源,不得抄袭、剽窃他人成果,即使是间接引用也需规范标注,应优先引用权威、核心期刊或最新研究成果,避免引用过时、非正规的文献,在论文写作过程中,建议使用文献管理软件(如EndNote、NoteExpress、Zotero等)辅助整理文献,自动生成符合要求的参考文献列表,减少手动排版错误,提高写作效率。
相关问答FAQs:
Q1: 参考文献中的作者超过三位时如何处理?
A1: 根据GB/T 7714-2025规范,参考文献作者超过三位时,只列出前三位作者,其后加“,”和“等”(中文文献)或“et al.”(外文文献),[1] 李强,王明,张华,等.气候变化对农业影响的研究进展[J].生态学报,2025,42(10):3456-3465.
Q2: 如何处理网络文献的引用日期和获取路径?
A2: 网络文献需标注引用日期和获取路径,格式为:“(更新或修改日期)[引用日期].获取路径.”,若文献未注明更新日期,可省略;获取路径需使用完整URL,确保可直接访问,[1] 世界卫生组织.新型冠状病毒肺炎疫情报告[EB/OL].(2025-09-30)[2025-10-01].https://www.who.int/emergencies/diseases/novel-coronavirus-2025/situation-reports.

