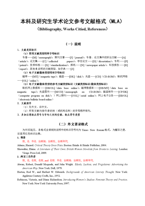
- MLA格式核心原则
- 通用格式模板
- 常见文献类型详细范例
- 书籍
- 期刊文章
- 网络文章/网页
- 电子书
- 二手来源(引用他人引用的文献)
- 文内引用
- 参考文献列表格式要点
MLA格式核心原则
- 作者优先:将作者姓名放在最前面。
- 标题格式:作品(如书籍、期刊、网站)标题使用斜体,作品中的较小部分(如文章、章节标题)使用双引号。
- 信息完整:提供足够的信息让读者能够找到原始来源。
- 悬挂缩进:参考文献列表中的每一项,第一行顶格,后续行缩进0.5英寸(或一个Tab键)。
- 版本与容器:MLA第9版引入了“容器”的概念,一个“核心元素”(如一篇文章)可能被包含在一个“容器”(如一本期刊)中,而这个容器本身又被另一个容器(如一个数据库)包含。
文章(核心元素) →期刊(第一容器) →JSTOR数据库(第二容器)。
通用格式模板
MLA参考文献遵循一个核心模板,根据文献类型调整元素顺序:

作者. . 版本, 出版商, 出版年份, 页码.
注意:
- 元素之间用句点+空格或逗号+空格隔开。
- 如果某个元素不存在(如没有作者),就直接跳过,开始下一个元素。
- 所有主要标点符号(如逗号、句点)都遵循英文规范。
常见文献类型详细范例
A. 书籍
格式:
作者(姓,名). 书名. 版本(如果不是第一版),出版社,出版年份.
(图片来源网络,侵删)
范例 1:普通单册书
Chiang, Ted. Stories of Your Life and Others. Tor Books, 2002.
范例 2:两位作者
Gladwell, Malcolm, and Roger O. Friedenberg. The Tipping Point: How Little Things Can Make a Big Difference. Little, Brown and Company, 2000.
(图片来源网络,侵删)
范例 3:三位或以上作者
列出第一位作者的姓,后跟 "et al."。 MLA Handbook. 9th ed., Modern Language Association of America, 2025.
范例 4:编者
如果书籍由编者编撰,格式为:
编者姓,编者名,编辑。Burke, Peter, editor. A New History of Italian Renaissance Art. Thames & Hudson, 2025.
范例 5:译本
译者姓名放在书名后,格式为:
Translated by 译者名。 García Márquez, Gabriel. One Hundred Years of Solitude. Translated by Gregory Rabassa, HarperPerennial, 2003.
B. 期刊文章(纸质或在线)
格式:
作者. “文章标题.” 期刊名称, 卷号, 期号, 出版年份, 页码.
范例 1:纸质期刊文章
作者姓,作者名。“文章标题。” 期刊名,卷,期,年份,页码。 Smith, Zadie. “Two Directions for the Novel.” The New York Review of Books, vol. 54, no. 11, 28 June 2007, pp. 18-21.
范例 2:在线期刊文章(无DOI但有URL)
如果文章来自学术数据库,通常不需要提供URL,但如果来自开放获取的网站,则需要。 Culler, Jonathan. “The Literary in Theory.” New Literary History, vol. 34, no. 1, 2003, pp. 39-49. Project MUSE, muse.jhu.edu/article/41133.
范例 3:在线期刊文章(有DOI)
DOI (Digital Object Identifier) 是一个永久性的唯一标识符,优先提供DOI。 Moretti, Franco. “Network Theory, Plot Analysis.” Critical Inquiry, vol. 38, no. 1, 2011, pp. 71-102. JSTOR, doi:10.1086/659616.
C. 网络文章/网页
格式:
作者. “文章标题.” 网站名称, 发布日期, URL.
注意:
- 如果没有个人作者,可以发布机构或网站名称作为作者。
- 如果没有发布日期,使用
n.d.(no date)。 - 如果没有页码,不写
pp.或n. pag.。
范例 1:有个人作者的网络文章
Liu, Alan. “The Laws of Cool: Knowledge Work and the Culture of Information.” The University of Chicago Press, 2004, alanliu.info/the-laws-of-cool/.
范例 2:机构作者(如政府报告)
United States, Environmental Protection Agency. Climate Change Indicators in the United States. 4th ed., EPA 430-R-20-012, EPA, 16 Dec. 2025, www.epa.gov/climate-indicators/climate-change-indicators-united-states.
范例 3:网页(无作者,无日期)
“How to Cite a Website in MLA.” Scribbr, n.d., www.scribbr.com/mla/website-citation/.
D. 电子书
格式:
作者. 书名. 版本(如果有),出版社,出版年份,平台名称,DOI或URL.
范例 1:Kindle电子书
如果电子书有页码,优先使用页码;如果没有,使用位置范围。 Atwood, Margaret. The Handmaid's Tale. Anchor Books, 1986, Kindle edition.
范例 2:来自数据库的电子书
Butler, Octavia. Kindred. Beacon Press, 1988, JSTOR, doi:10.7560/748921.
E. 二手来源
当你没有阅读原始文献,而是通过另一篇文章或书籍的引用了解到它时,需要注明这一点。
格式:
作者. “文章标题.” 期刊名称, 卷, 期, 出版年份, qtd. in 引用作者姓, “引用文章标题,” 来源期刊名称, 卷, 期, 出版年份, 页码.
范例:
Freud, Sigmund. “The Uncanny.” The Standard Edition of the Complete Psychological Works of Sigmund Freud, vol. 17, translated by James Strachey, Hogarth Press, 1955, pp. 219-252. qtd. in Neil Badmington, “Uncanny Subjects,” New Formations, no. 50, 2003, pp. 28-47.
在文内引用时,你需要同时标注原始作者和引用作者:
弗洛伊德关于“恐怖谷”的理论被巴丁顿用来分析…… (Freud qtd. in Badmington 35).
文内引用
文内引用的目的是让读者在正文中能够轻松地找到对应的参考文献列表条目。
-
基本格式: (作者姓氏 页码)
小说中的主人公展现了巨大的勇气 (Smith 45).
-
作者姓名已在文中提及: 只需标注页码。
As Smith argues, the protagonist shows immense courage (45).
-
网页等无页码来源: 用作者姓氏或文章标题的缩略形式。
Liu states that "knowledge work is central to modern culture" (Liu). 或者:("The Laws of Cool").
-
间接引用: 在括号中注明
qtd. in。Freud's concept of the uncanny was reinterpreted by Badmington (qtd. in Badmington 35).
参考文献列表格式要点
- 在论文最后一页的顶部,居中书写 Works Cited(不加粗,不用斜体,不写引号)。
- 双倍行距:整个参考文献列表以及论文正文都应采用双倍行距。
- 悬挂缩进:如前所述,每一条目第一行顶格,后续行缩进。
- 按字母顺序排列:所有条目根据作者姓氏的字母顺序排列,如果作者未知,则根据文章或书名的第一个单词(忽略A, An, The)排列。
- 使用标点符号:严格按照格式要求使用标点符号,尤其是逗号、句点和斜杠。
希望这份详细的范例和指南能帮助您正确地格式化您的论文参考文献!建议在最终定稿前,使用官方的 MLA Handbook 或 MLA官网 进行最后的核对。


