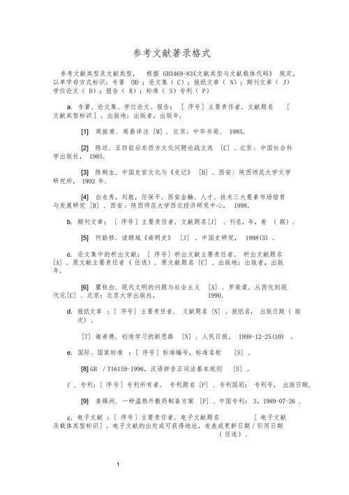
按照参考文献标准著录时,需要遵循严格的格式规范,以确保学术信息的准确性和可追溯性,参考文献的著录不仅是对他人研究成果的尊重,也是学术诚信的基本要求,同时为读者提供了进一步检索和验证信息的依据,不同学科和出版机构可能采用不同的著录标准,如GB/T 7714《信息与文献 参考文献著录规则》、APA、MLA、Chicago等,但核心原则和基本要素具有共通性,以下从著录的基本要素、常见文献类型的著录格式、著录中的常见问题及注意事项等方面进行详细说明。

参考文献著录的基本要素
无论采用何种标准,参考文献的著录通常包含以下核心要素:主要责任者(作者)、题名(文献名称)、文献类型标识、出版项(出版地、出版社、出版年)、页码、获取路径等,这些要素的组合方式因文献类型而异,但需确保信息的完整性和准确性,期刊论文需包含作者、题名、期刊名、年卷期、页码;专著需包含作者、书名、出版社、出版年等,主要责任者的著录应采用姓前名后的格式,多名作者之间用逗号分隔,超过一定数量时可使用“等”或“et al.”;题名需完整准确,不加书名号或引号;文献类型标识如专著用[M]、期刊论文用[J]、学位论文用[D]等,需根据标准规范使用。
常见文献类型的著录格式
专著
专著的著录格式一般为:主要责任者. 题名[M]. 出版地: 出版社, 出版年: 引文页码.
示例:[1] 刘国钧, 陈绍业, 王凤翥. 图书馆目录[M]. 北京: 高等教育出版社, 1957: 15-18.
若有多名作者,需全部列出,超过3人时可省略后续作者,用“等”替代;若出版地难以确定,可注明“出版地不详”或使用“[S.l.]”;若出版社名称重复,可省略出版地。
期刊论文
期刊论文的著录格式为:主要责任者. 题名[J]. 期刊名, 年, 卷(期): 起止页码.
示例:[2] 何龄修. 读南明史[J]. 中国史研究, 1998, (3): 167-173.
需注意期刊名的完整性和准确性,卷号和期号之间用逗号分隔,无卷号时仅标注期号;若页码跨度较大,可使用“起始页码-终止页码”或“起始页码+”表示。
学位论文
学位论文的著录格式为:主要责任者. 题名[D]. 保存地点: 保存单位, 年份.
示例:[3] 张志祥. 间断动力系统的随机扰动及其在守恒律方程中的应用[D]. 北京: 北京大学数学学院, 1998.
保存地点通常为授予学位的单位所在城市,保存单位为大学或研究机构的全称。

专利文献
专利文献的著录格式为:专利申请者. 专利题名: 专利国别, 专利号[P]. 公告日期或公开日期.
示例:[4] 姜锡洲. 一种温热外敷药制备方案: 中国, 88105607.3[P]. 1989-07-26.
专利申请者可以是个人或机构,专利国别用缩写表示(如中国为CN),专利号需包含字母和数字,公告日期为专利授权或公开的日期。
电子文献
电子文献的著录格式需包含主要责任者、题名、文献类型标识[EB/OL]、更新或修改日期、获取路径和访问日期。
示例:[5] 萧钰. 出版业信息化迈入快车道[EB/OL]. (2001-12-19)[2002-04-15]. http://www.creader.com/news/20011219/200112190019.html.
获取路径需为完整的URL,访问日期为文献被引用时的日期,若文献无更新日期,可省略该项。
著录中的常见问题及注意事项
- 作者著录不规范:英文文献作者名应姓全拼、名缩写,如“Smith J”;中文文献作者名之间用逗号分隔,避免使用“&”或“and”;团体作者需使用全称,首次出现时标注缩写。
- 题名信息不完整:题名应包含副标题,避免省略关键信息;外文题名的大小写需符合语言习惯,如英语题名首单词和实词首字母大写。
- 出版项缺失或错误:出版社名称需使用全称,避免简称;出版地需明确到城市,若出版社位于多个城市,可标注主要出版地;期刊的卷期号需准确对应,避免混淆卷号和期号。
- 页码著录错误:专著的引文页码需标注具体页码范围,期刊论文的起止页码需用“-”连接,而非“至”或“到”;若页码不连续,需分别标注,如“5-8, 12-15”。
- 电子文献著录不完整:获取路径需为直接链接,避免使用DOI代替URL;访问日期不可省略,因电子文献可能被修改或删除;若文献无更新日期,可标注引用日期或下载日期。
参考文献著录的标准化意义
参考文献的标准化著录不仅是学术写作的基本要求,也是信息交流的重要保障,统一的著录格式有助于读者快速识别文献类型、获取原文,同时便于学术数据库的检索和统计,在撰写学术论文时,需根据目标期刊或机构的要求选择合适的著录标准,并通过文献管理工具(如EndNote、NoteExpress等)确保格式的一致性和准确性,需注意参考文献的时效性,优先引用近5年的高影响力文献,经典文献可适当保留,但需避免过度引用同一作者或同一来源的文献。
相关问答FAQs
Q1: 参考文献中的作者数量超过3人时,如何著录?
A1: 中文文献可著录前3位作者,后加“等”字,如“张三, 李四, 王五, 等.”;英文文献著录前6位作者,后加“et al.”,如“Smith J, Brown A, Lee C, et al.”,需注意不同标准的具体要求,如APA格式要求超过20位作者时仅列出前19位并加“et al.”。

Q2: 参考文献多次引用同一作者的多篇文献时,如何区分?
A2: 可按文献出版年份的先后顺序,在作者名后加逗号标注年份,如“张三, 2025; 张三, 2025”;若同一作者同年多篇文献,需在年份后加小写字母区分,如“张三, 2025a; 张三, 2025b”,也可采用“序号+年份”的组合方式,如1、2,确保文内标注与文后参考文献一一对应。
