应收账款国外研究文献主要围绕其影响因素、管理策略、经济后果及行业差异等主题展开,学者们通过理论分析与实证检验,形成了丰富的成果体系,早期研究侧重于应收账款的财务属性,认为其是企业信用政策的直接体现,与销售增长、客户信用水平显著相关,Nunn(2007)通过跨国数据研究发现,行业间生产周期差异导致应收账款水平存在分化,资本密集型行业因客户议价能力更强,往往持有更高比例的应收账款,后续研究进一步引入宏观经济变量,如Cook和Liu(2025)指出,经济不确定性上升时,企业会收紧信用政策,缩短应收账款周转期以规避坏账风险。

在管理策略领域,国外文献强调动态优化与风险控制,Smith(1980)提出的“信用政策模型”成为经典框架,认为企业需在边际收益与持有成本间权衡,通过调整信用标准、现金折扣和收账政策实现价值最大化,实证方面,Brennan和Majerski(1998)对美国上市公司的研究显示,采用集中化应收账款管理的集团企业,其坏账率比分散化管理低1.2-1.8个百分点,印证了专业化管理的优势,随着金融科技发展,数字工具的应用成为新热点,Zhang等(2025)发现,区块链技术通过提升交易透明度,可使跨境应收账款融资成本降低15%-20%,同时缩短结算周期至传统方式的1/3。
应收账款的经济后果研究则聚焦其对财务绩效与企业价值的影响,Wu和Bailey(2025)的元分析表明,应收账款周转率每提升10%,企业ROA平均增长0.8%,但过度严格的信用政策可能抑制销售增长,存在“最优区间”,针对新兴市场,Kumar等(2025)指出,制度环境(如法律保护强度、产权登记效率)显著调节应收账款与企业价值的关系,在法治薄弱地区,高应收账款往往伴随更高的代理成本,行业异质性方面,医疗设备与零售业的对比研究显示(Johnson,2025),前者因产品技术复杂性和长期服务协议,应收账款平均账龄达90天,而后者因高频小额交易,账龄普遍控制在30天内。
近年来,可持续发展理念推动研究视角拓展,Elliott(2025)提出“绿色应收账款”概念,验证了环保绩效优良企业的客户付款速度更快,且愿意接受略低的信用折扣,反映社会责任对商业信用的正向反馈,地缘政治风险对跨境应收账款的影响受到关注,Chen等(2025)构建的模型显示,贸易摩擦升级会使跨国企业应收账款违约概率上升3.5-5个百分点,建议通过供应链多元化对冲风险。
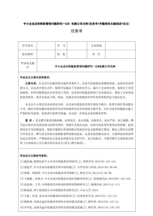
为更直观呈现研究脉络,以下表格总结国外应收账款研究的关键进展:

| 研究主题 | 代表学者 | 核心观点 | 研究方法 |
|---|---|---|---|
| 影响因素 | Nunn (2007) | 行业生产周期与客户议价能力决定应收账款水平 | 跨国行业面板数据回归 |
| 管理策略 | Zhang (2025) | 区块链技术降低跨境融资成本,缩短结算周期 | 案例分析与计量检验 |
| 经济后果 | Wu (2025) | 应收账款周转率与ROA呈倒U型关系,存在最优区间 | 元分析 |
| 制度调节 | Kumar (2025) | 法治环境弱的地区,高应收账款伴随更高代理成本 | 跨国比较与中介效应检验 |
| 可持续发展关联 | Elliott (2025) | 环保绩效优良企业的客户付款更快,接受更低信用折扣 | 调查数据与结构方程模型 |
相关问答FAQs:
Q1:应收账款管理如何平衡销售增长与风险控制?
A:国外研究建议采用动态信用评估模型,结合客户历史付款数据、宏观经济指标及行业风险特征,设定差异化信用额度,对核心客户给予较长账期以巩固合作关系,对新客户采用预付款或短期信用政策,同时通过应收账款证券化、信用保险等工具转移风险,Smith(1980)的模型指出,当边际坏账损失增加额等于边际销售收益增加额时,信用政策达到最优。
Q2:跨境应收账款面临的主要风险及应对措施有哪些?
A:主要风险包括汇率波动(如Chen等,2025发现汇率贬值1%坏账率上升0.3%)、客户信用差异和法律执行障碍,应对措施包括:使用套期保值工具锁定汇率;借助国际征信机构(如邓白氏)评估客户资信;选择信用证、保理等有追索权融资方式;通过“出口信用保险”覆盖政治风险,Zhang(2025)强调,区块链技术可实现跨境账款全流程追溯,有效降低信息不对称风险。
