学术论文的撰写是科研工作的重要组成部分,规范的格式不仅体现学术严谨性,也有助于读者快速理解研究内容,参考文献的规范著录是论文格式的核心要素之一,直接影响论文的可信度和学术价值,以下将结合论文格式模板的通用要求,详细阐述参考文献的著录规则、常见格式及注意事项,并以示例说明具体应用。

论文格式模板中的参考文献规范要求
在学术论文的整体结构中,参考文献通常位于文末,与致谢、附录等部分共同构成论文的收尾内容,其核心功能是:表明研究依据、尊重他人成果、方便读者溯源,不同学科领域或期刊对参考文献的格式要求可能存在差异,但总体遵循国际通著录原则,如APA、MLA、Chicago等格式,以及我国国家标准《信息与文献 参考文献著录规则》(GB/T 7714-2025),以下是通用模板中的关键要素:
文内引用与文末参考文献的对应关系
文内引用需在正文中标注被引文献的来源,通常以“(作者,年份)”或“作者(年份)”的形式呈现,张三(2025)认为……”或“最新研究表明(李四等,2025)”,文末参考文献列表则需按文内引用的顺序排列,确保一一对应,避免遗漏或重复。
参考文献的基本信息要素
无论采用何种格式,参考文献均需包含核心信息,以便读者准确检索,常见文献类型的信息要素如下:
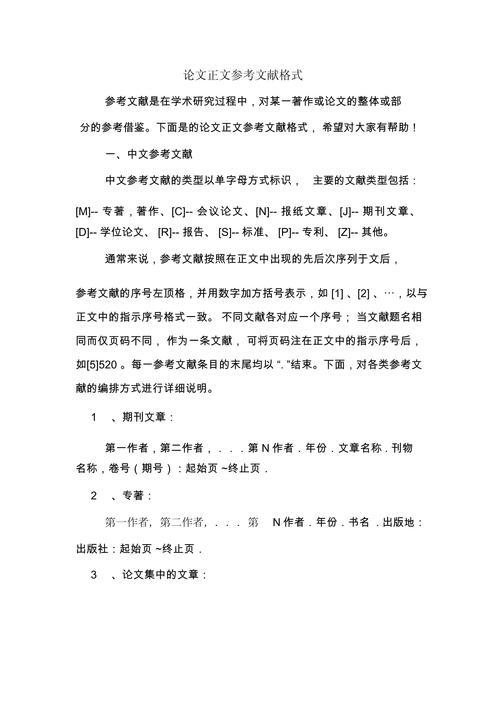
- 期刊论文:作者. 题名[J]. 期刊名, 出版年份, 卷号(期号): 起止页码.
- 专著:作者. 书名[M]. 版本(初版不注). 出版地: 出版社, 出版年: 引文页码.
- 会议论文:作者. 题名[C]//会议名称. 会议地点: 会议主办者, 出版年份: 起止页码.
- 学位论文:作者. 题名[D]. 保存地点: 保存单位, 年份.
- 专利文献:专利申请者. 专利题名: 专利国别, 专利号[P]. 公告日期或公开日期.
- 电子文献:作者. 题名[EB/OL]. (更新或修改日期)[引用日期]. 获取和访问路径.
著录格式的细节要求
- 作者署名:不超过3位时全部列出,超过3位时列前3位加“等”(英文用“et al.”);作者之间用逗号分隔,最后两位作者之间用“和”或“&”连接。
- 题名和刊名:题名需完整,可省略副标题;刊名建议采用标准缩写(可参考ISO 4标准),或不缩写但保持统一。
- 出版年份与卷期:年份需完整标注,卷号(期号)格式为“卷(期)”,如“20(3)”,无卷号时仅标注期号,如“(3)”。
- 页码:期刊论文需标注起止页码,专著需标注引用内容所在页码,电子文献可不注页码但需标注引用日期和获取路径。
常见参考文献格式示例(以GB/T 7714-2025为例)
为直观展示不同文献类型的著录格式,以下通过表格列举常见示例:

| 文献类型 | 著录格式示例 |
|---|---|
| 期刊论文 | 王伟, 李静, 张华. 数字经济对中小企业创新的影响研究[J]. 经济研究, 2025, 57(4): 112-125. |
| 专著 | 刘少奇. 论共产党员的修养[M]. 北京: 人民出版社, 2025: 45-50. |
| 会议论文 | 陈明. 人工智能在医疗领域的应用挑战[C]//中国人工智能学会. 第十届中国人工智能大会. 北京: 清华大学出版社, 2025: 78-85. |
| 学位论文 | 吴晓芳. 基于深度学习的图像识别算法研究[D]. 杭州: 浙江大学, 2025. |
| 专利文献 | 腾讯科技. 一种社交网络信息推荐方法: 中国, CN202510123456.7[P]. 2025-08-15. |
| 电子文献 | 中国互联网络信息中心. 第52次中国互联网络发展状况统计报告[EB/OL]. (2025-08-28)[2025-09-01]. http://www.cnnic.cn/n4/2025/0828/c117-10719.html. |
参考文献著录的常见问题与注意事项
- 文内引用与文末列表不一致:如文内引用“(王五,2025)”,但参考文献列表中未收录该文献,或作者、年份等信息错误,需逐一核对,确保一一对应。
- 文献类型标识错误:如将专著标识为“[J]”,学位论文标识为“[M]”,需根据文献性质选择正确的类型标识(专著[M]、期刊[J]等)。
- 电子文献信息不全:缺少引用日期、获取路径或更新日期,导致文献无法溯源,需补充完整电子文献的必备要素。
- 作者姓名格式混乱:英文文献作者姓需全拼,名用首字母(如“Smith, J.”),而中文文献作者姓名需写全名,避免使用拼音缩写。
- 标点符号使用不规范:如期刊的卷期号使用“.”代替“()”,或页码连接符使用“-”而非“—”,需严格按照格式要求使用标点符号。
相关问答FAQs
Q1: 参考文献中的作者超过3位时,如何规范著录?
A1: 根据GB/T 7714-2025标准,中文文献作者超过3位时,只列前3位作者,其后加“等”字,张三, 李四, 王五, 等.”;英文文献则用“et al.”,Smith, J., Brown, A., Taylor, R., et al.”,需注意“等”或“et al.”前需用逗号分隔,且“et al.”为斜体。
Q2: 如果同一作者在同一年份发表多篇文献,文内引用和文末参考文献如何区分?
A2: 需在年份后加小写字母a, b, c等以示区分,某作者2025年发表两篇文献,第一篇在文内引用标注为(王五,2025a),第二篇为(王五,2025b);文末参考文献列表中,对应文献的年份后也需添加“a”“b”,王五. 文献一题名[J]. 期刊名, 2025a(1): 1-10.”和“王五. 文献二题名[J]. 期刊名, 2025b(2): 11-20.”,确保文内与文末一一对应。
规范的参考文献著录是学术诚信的基本要求,也是论文质量的体现,作者在撰写论文时,应严格遵循目标期刊或学科领域的格式规范,仔细核对每一项信息,确保参考文献的准确性和完整性。
